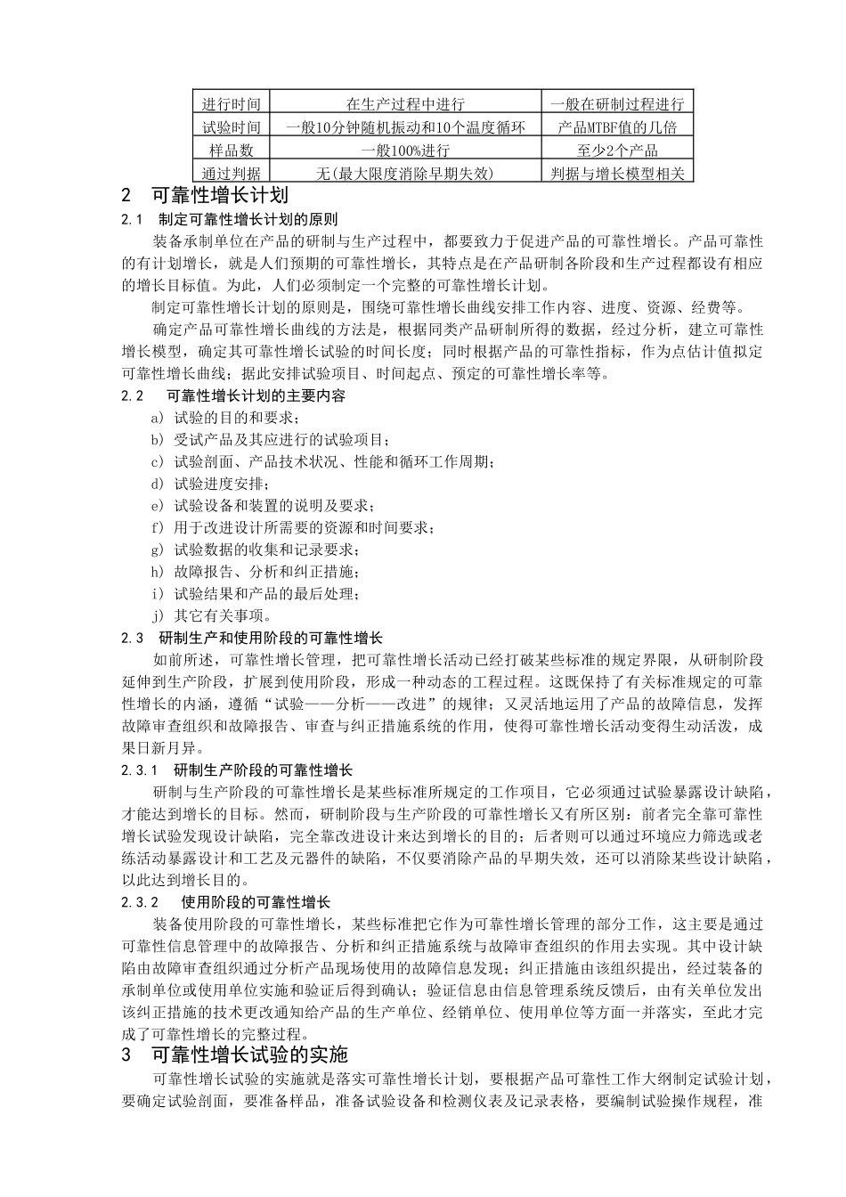
电脑桌面
添加小米粒文库到电脑桌面
安装后可以在桌面快捷访问

可靠性增长试验VIP免费

可靠性增长试验_第1页
1/10
可靠性增长试验_第2页
2/10
可靠性增长试验_第3页
3/10
可靠性增长试验1概述1.1基本概念众所周知,装备的可靠性是由设计决定的。但是,由于受到各种原因的影响,设计缺陷总是难免的,产品在研制阶段往往达不到用户的可靠性要求,因此必须开展可靠性增长活动。必须指出,可靠性增长活动不是针对设计低劣的产品的,而是针对经过认真设计仍然由于某些技术原因达不到要求的产品,而且可靠性增长活动比可靠性设计活动所需的资源和时间都多,因此,管理者往往只对通过可靠性设计评审的产品才安排可靠性增长计划。那种把可靠性水平寄托在增长活动上的态度是错误的。可靠性增长的核心是消除影响产品可靠性水平的设计缺陷。可靠性增长的关键是发现影响产品可靠性水平的设计缺陷。为此,必须通过试验或运行的途径来实现产品故障机理的检测。常见的可靠性增长有,一般性的可靠性增长和可靠性增长管理。一般性的可靠性增长,是指事前未给出明确的可靠性增长目标,对产品在试验或运行中发生的故障,根据可用于可靠性增长资源的多少,选择其中的一部分或全部实施纠正措施,以使产品可靠性得到确实提高的过程;它通常不制定计划增长曲线,也不跟踪增长过程,而是采用一两次集中纠正故障的方式,使产品可靠性得到提高。由于增长过程通常不能满足增长模型的限度条件,增长后的产品可靠性水平需要通过可靠性验证试验才能进行定量评估。可靠性增长管理,是指有计划有目标的可靠性增长工作项目,并非可靠性增长过程中的管理工作。它是产品寿命期内的一项全局性的、为达到预期的可靠性指标、对时间和资源进行系统安排、在估计值和计划值比较的基础上依靠新分配资源、对实际增长率进行控制的可靠性增长项目。可靠性增长管理有两个特点:a)有一个逐步提高的可靠性增长目标:可靠性增长管理主要针对大型军事装备,把可靠性增长工作从工程研制阶段延伸到生产阶段或使用阶段,在阶段的转接处和阶段内部划分的小阶段的进出口处设定可靠性增长目标,形成逐步提高的系列目标。这就促使有关部门实施严格管理和为降低风险提供手段。b)充分利用产品寿命期内的各项试验和运行记录:除了可靠性试验之外,在产品寿命期内还有其它各种试验以及运行过程都可能产生故障信息,可以用于可靠性增长的故障机理检测,经过风险权衡后把其中的一部分纳入可靠性增长管理的范围,形成可靠性增长的整体,使产品可靠性逐步增长到预期目标。可靠性增长活动是一个连续完整的闭环控制过程。在此环中,首要任务是发现产品的设计缺陷——这主要是从试验、使用中发生的故障中发现;然后是对故障进行分析——重点研究重复性故障和关键故障发生的原因,当认定为设计缺陷后提出纠正这些设计缺陷的措施;接着是实施纠正措施——将修改设计的措施在少数产品(试验样品)上实施,并通过试验验证纠正措施的有效性;最后是修改技术文件和把纠正措施推广到同型号产品中去——这是落实可靠性增长活动的重要工作,是发挥可靠性增长试验效益的关键步骤。可靠性增长活动可以在工程研制阶段、生产阶段进行,甚至在使用阶段进行。按照有关标准的规定只在装备研制阶段才进行可靠性增长试验和增长工作,但从我国的实际情况出发,有不少已经装备部队多年的产品仍然对其进行可靠性增长试验和“可靠性补课工作”,并取得了显著成绩。这就是说,要根据产品的技术状况和可靠性水平去决定何时以何种形式开展可靠性增长活动。可靠性增长试验是可靠性增长活动的主要内容,是产品工程研制阶段单独安排的可靠性工作项目,成为工程研制阶段的组成部分。可靠性增长试验通常安排在工程研制基本完成之后和可靠性鉴定试验之前进行。此时,产品的性能与功能已经基本达到设计要求,产品结构与布局已经接近批生产的要求,故障信息的确实性已经较高,且此时故障纠正措施的实施所需资源和时间较少。使用阶段的可靠性增长活动可以利用产品的现场故障信息和现场使用状况记录来取代可靠性增长试验工作。1.2可靠性增长试验的目的可靠性增长试验的目的是,在装备研制或生产阶段通过试验获得设计缺陷的信息,以便对其进行分析和采取纠正措施,及早解决大多数可靠性问题,提高产品可靠性水平。1.3可靠性增长的原理可靠性增长试验的方法原理是,将...

1、当您付费下载文档后,您只拥有了使用权限,并不意味着购买了版权,文档只能用于自身使用,不得用于其他商业用途(如 [转卖]进行直接盈利或[编辑后售卖]进行间接盈利)。
2、本站所有内容均由合作方或网友上传,本站不对文档的完整性、权威性及其观点立场正确性做任何保证或承诺!文档内容仅供研究参考,付费前请自行鉴别。
3、如文档内容存在违规,或者侵犯商业秘密、侵犯著作权等,请点击“违规举报”。

碎片内容

可靠性增长试验

文章天下+ 关注
实名认证
内容提供者

各种文档应有尽有

确认删除?
VIP
微信客服
  • 扫码咨询
会员Q群
  • 会员专属群点击这里加入QQ群
客服邮箱
回到顶部