电脑桌面
添加小米粒文库到电脑桌面
安装后可以在桌面快捷访问

安全服务模型、理念

安全服务模型、理念_第1页
1/13
安全服务模型、理念_第2页
2/13
安全服务模型、理念_第3页
3/13
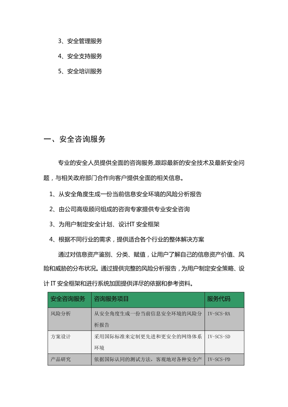
中和威软件公司网络安全服务理念 概述 面 对Internet 带 来 的 威 胁 , 许 多 网 络 安 全 服 务 提 供 商 采 取 的 措 施 是 广 泛的 利 用 安 全 产 品 -------包 括 运 用 杀 毒 软 件 、防火墙、安 全 管理、认证授权、加密等手段, 并提 供 相应的 产 品 来 进行安 全 防护, 以确保网 络 的 安 全 。但单一的 安 全产 品 , 已经难以有效地保证用 户的 网 络 安 全 维护, 在技术日新月异的 趋势下, 用户盼望更为专业的 安 全 服 务 , 尤其是 企业、媒体和各类网 站等专业用 户, 他们更加需要一套从系统分析到产 品 与服 务 的 专业化整体解决方案。 中和威 公司的 目标是 帮助用 户建设完整、坚固的 信 息 安 全 体系, 因 此 我 们从用 户对 安 全 的 需求 出 发 , 依 托 我 们在安 全 领 域 强 大 的 实 力 , 为用 户提 供 全 面 的安 全 解决方案。 安 全 是 一个 动 态 的 过 程 , 企业对 安 全 系统的 建设, 是 一个 呈 生 命 周 期 的 循环 过 程 , 中和威 的 安 全 解决方案将 企业自 身 业务 与这 一生 命 周 期 过 程 的 每 个 环 节紧 密地结 合 起 来 : 以策 略 为中心 , 对 用 户的 网 络 体系和资 产 进行评 估 , 针 对 评 估结 果 进行方案总 体设计 , 并保证安 全 策 略 有效地贯 彻 执 行, 对 于 紧 急 突 发 事 件 能够 快 速 响 应, 最 后 对 组 织 的 人 员 进行安 全 管理培 训 。针 对 用 户的 信 息 安 全 需求 ,我 们推 出 了 以下专业安 全 服 务 : 1、安 全 咨 询 服 务 2、安 全 集 成 服 务 3、安全管理服务 4、安全支持服务 5、安全培训服务 一、安全咨询服务 专业的安全人员提供全面的咨询服务,跟踪最新的安全技术及最新安全问题,与相关政府部门合作向客户提供全面的相关信息。 1、从安全角度生成一份当前信息安全环境的风险分析报告 2、由公司高级顾问组成的咨询专家提供专业安全咨询 3、为用户制定安全计划、设计IT 安全框架 4、根据不同行业的需求,提供适合各个行业的整体解决方案 通过对信息资产鉴别、分类、赋值,让用户了解自己的信息资产价值、风险和威胁的分布状况。通过提供完整...

1、当您付费下载文档后,您只拥有了使用权限,并不意味着购买了版权,文档只能用于自身使用,不得用于其他商业用途(如 [转卖]进行直接盈利或[编辑后售卖]进行间接盈利)。
2、本站所有内容均由合作方或网友上传,本站不对文档的完整性、权威性及其观点立场正确性做任何保证或承诺!文档内容仅供研究参考,付费前请自行鉴别。
3、如文档内容存在违规,或者侵犯商业秘密、侵犯著作权等,请点击“违规举报”。

碎片内容

安全服务模型、理念

您可能关注的文档

确认删除?
VIP
微信客服
  • 扫码咨询
会员Q群
  • 会员专属群点击这里加入QQ群
客服邮箱
回到顶部