电脑桌面
添加小米粒文库到电脑桌面
安装后可以在桌面快捷访问

小学奥数知识框架与重点内容大全

小学奥数知识框架与重点内容大全_第1页
1/13
小学奥数知识框架与重点内容大全_第2页
2/13
小学奥数知识框架与重点内容大全_第3页
3/13
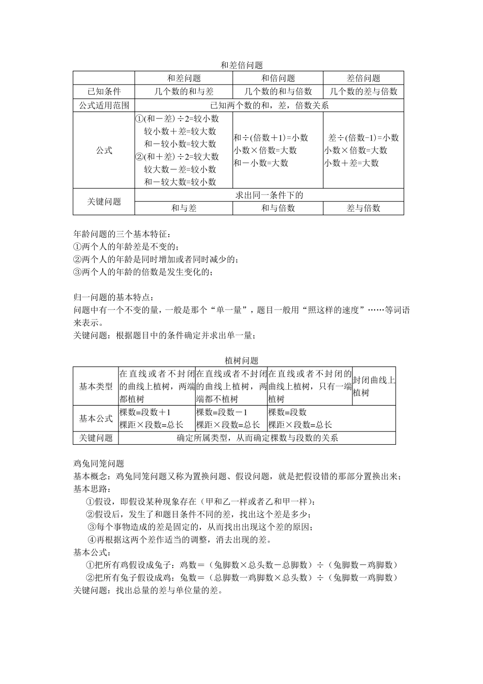
和差倍问题 和差问题 和倍问题 差倍问题 已知条件 几个数的和与差 几个数的和与倍数 几个数的差与倍数 公式适用范围 已知两个数的和,差,倍数关系 公式 ①(和-差)÷2=较小数 较小数+差=较大数 和-较小数=较大数 ②(和+差)÷2=较大数 较大数-差=较小数 和-较大数=较小数 和÷(倍数+1)=小数 小数×倍数=大数 和-小数=大数 差÷(倍数-1)=小数 小数×倍数=大数 小数+差=大数 关键问题 求出同一条件下的 和与差 和与倍数 差与倍数 年龄问题的三个基本特征: ①两个人的年龄差是不变的; ②两个人的年龄是同时增加或者同时减少的; ③两个人的年龄的倍数是发生变化的; 归一问题的基本特点: 问题中有一个不变的量,一般是那个“单一量”,题目一般用“照这样的速度”……等词语来表示。 关键问题:根据题目中的条件确定并求出单一量; 植树问题 基本类型 在直线或者不封闭的曲线上植树,两端都植树 在直线或者不封闭的曲线上植树,两端都不植树 在直线或者不封闭的曲线上植树,只有一端植树 封闭曲线上植树 基本公式 棵数=段数+1 棵距×段数=总长 棵数=段数-1 棵距×段数=总长 棵数=段数 棵距×段数=总长 关键问题 确定所属类型,从而确定棵数与段数的关系 鸡兔同笼问题 基本概念:鸡兔同笼问题又称为置换问题、假设问题,就是把假设错的那部分置换出来; 基本思路: ①假设,即假设某种现象存在(甲和乙一样或者乙和甲一样): ②假设后,发生了和题目条件不同的差,找出这个差是多少; ③每个事物造成的差是固定的,从而找出出现这个差的原因; ④再根据这两个差作适当 的调 整 ,消 去 出现的差。 基本公式: ①把所有鸡假设成兔子 :鸡数= (兔脚 数×总头 数-总脚 数)÷(兔脚 数-鸡脚 数) ②把所有兔子 假设成鸡:兔数= (总脚 数一鸡脚 数×总头 数)÷(兔脚 数一鸡脚 数) 关键问题:找出总量的差与单位 量的差。 盈亏问题 基本概念:一定量的对象,按照某种标准分组,产生一种结果:按照另一种标准分组,又产生一种结果,由于 分组的标准不同,造成结果的差异,由它们的关系求对象分组的组数或对象的总量. 基本思路:先将两种分配方案进行比较,分析由于标准的差异造成结果的变化,根据这个关系求出参加分配的总份数,然后根据题意求出对象的总量. 基本题型: ①一次有余数,另一次不足; 基本公式:总份数=(余数+不足数)÷...

1、当您付费下载文档后,您只拥有了使用权限,并不意味着购买了版权,文档只能用于自身使用,不得用于其他商业用途(如 [转卖]进行直接盈利或[编辑后售卖]进行间接盈利)。
2、本站所有内容均由合作方或网友上传,本站不对文档的完整性、权威性及其观点立场正确性做任何保证或承诺!文档内容仅供研究参考,付费前请自行鉴别。
3、如文档内容存在违规,或者侵犯商业秘密、侵犯著作权等,请点击“违规举报”。

碎片内容

小学奥数知识框架与重点内容大全

确认删除?
VIP
微信客服
  • 扫码咨询
会员Q群
  • 会员专属群点击这里加入QQ群
客服邮箱
回到顶部