电脑桌面
添加小米粒文库到电脑桌面
安装后可以在桌面快捷访问

2024年中级财务会计形成性考核册VIP免费

2024年中级财务会计形成性考核册_第1页
1/21
2024年中级财务会计形成性考核册_第2页
2/21
2024年中级财务会计形成性考核册_第3页
3/21
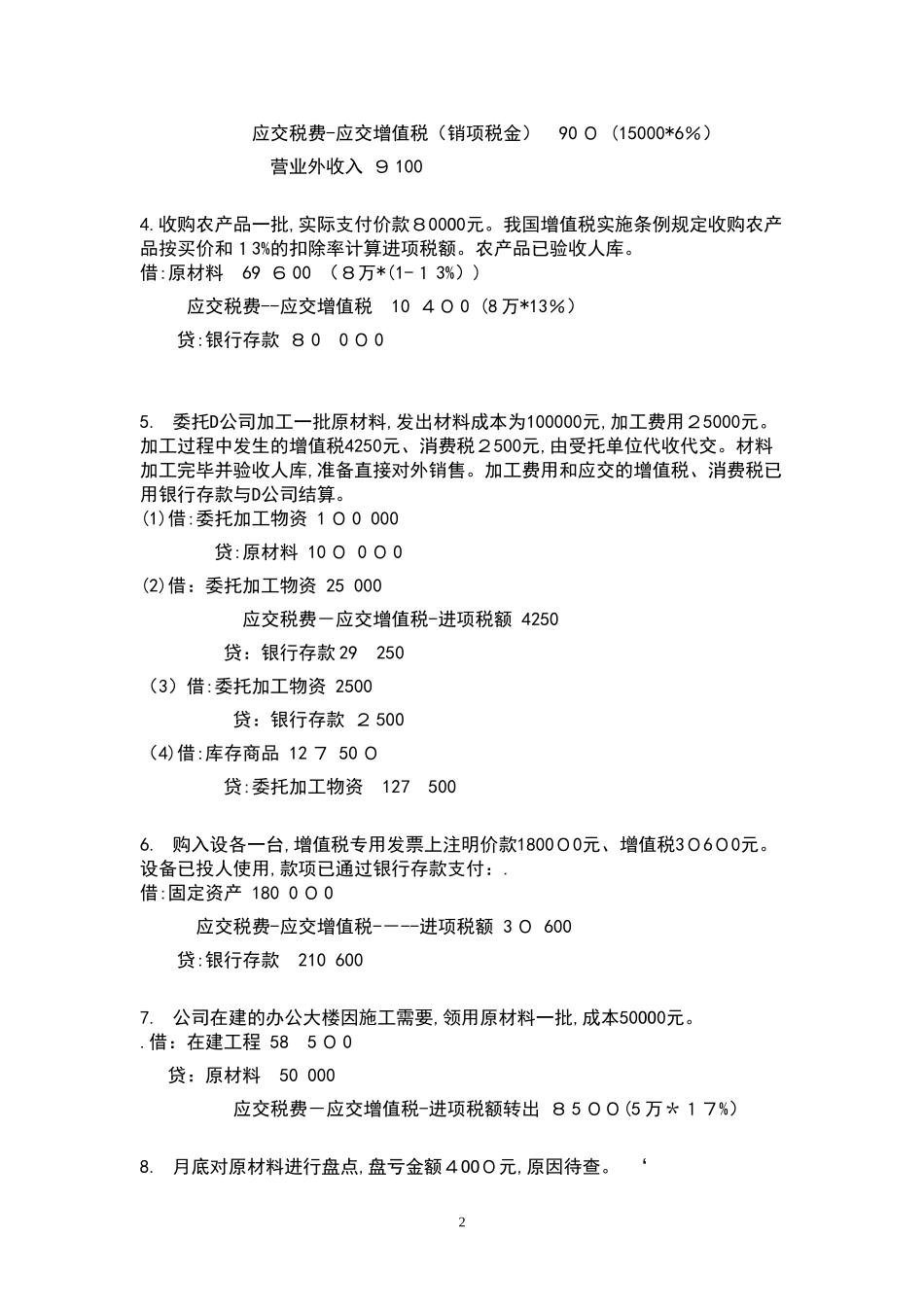
中级财务会计(二)作业1习题一-、目的练习应交税费的核算:二、资料A公司为一般纳税人,存货按实际成本核算,经营货物适用增值税税率17%、消费税率10%,“营改增”后转入无形资产的增值税税率为6%。2014年5月发生如下经济业务:三、要求对上述经济业务编制会计分录。1.向B公司采购甲材料,增值税专用发票上注明价款9O0O00元、增值税153000元,另有运费2OO0元。发票账单弓经到达,材料已验收入库,货款及运费以银行存款支付。借:原材料901860(90万+2000*93%)应交税费-应交增值税-进项税额153140(153000+2000*7%)贷:银行存款10550002.销售乙产品5000件,单位售价200元,单位成本150元;该产品需同时交纳增值税与消费税。产品己经发出,货款已委托银行收取,相关手续办理完毕。(1)借:应收账款1170000贷:主营业务收入1000000(5000*200)应交税费-应交增值税-销项税额170000(100万*17%)(2)借:营业税金及附加100000(100万*10%)贷:应交税费-应交消费税100000(3)借:主营业务成本750000(5000*150)贷:库存商品7500003.转让一项专利的所有权,收入15OO0元已存入银行。该项专利的账面余值为80000元、累计摊销75000元。.借:银行存款15000累计摊销75000贷:无形资产800001应交税费-应交增值税(销项税金)900(15000*6%)营业外收入91004.收购农产品一批,实际支付价款800O0元。我国增值税实施条例规定收购农产品按买价和13%的扣除率计算进项税额。农产品已验收人库。借:原材料69600(8万*(1-13%))应交税费--应交增值税10400(8万*13%)贷:银行存款800005.委托D公司加工一批原材料,发出材料成本为100000元,加工费用25000元。加工过程中发生的增值税4250元、消费税2500元,由受托单位代收代交。材料加工完毕并验收人库,准备直接对外销售。加工费用和应交的增值税、消费税已用银行存款与D公司结算。(1)借:委托加工物资100000贷:原材料100000(2)借:委托加工物资25000应交税费-应交增值税-进项税额4250贷:银行存款29250(3)借:委托加工物资2500贷:银行存款2500(4)借:库存商品127500贷:委托加工物资1275006.购入设各一台,增值税专用发票上注明价款180000元、增值税30600元。设备已投人使用,款项已通过银行存款支付:.借:固定资产180000应交税费-应交增值税----进项税额30600贷:银行存款2106007.公司在建的办公大楼因施工需要,领用原材料一批,成本50OO0元。.借:在建工程58500贷:原材料50000应交税费-应交增值税-进项税额转出8500(5万*17%)8.月底对原材料进行盘点,盘亏金额4OO0元,原因待查。‘2借:待处理财产损溢4680贷:原材料4000应交税费-应交增值税-进项税额转出680(4000*17%)习题二一、目的3练习债务重组的核算二、资料:甲公司欠乙公司货款350万元。现甲公司发生财务困难,短期内无法偿付。双方协商,由甲公司以一批存货和所持有的A公司股票抵债。其中,1、抵偿设备原价200万元,已提折旧15万元,公允价值180万元;2、甲公司持有的A公司股票10000股作为可供出售金融资产核算和管理,该批股票成本150000元,持有期内已确认公允价值变动净收益100000元,重组日的公允价值为每股30元。乙公司对该项债权已计提30%的坏账准备,受让的存货仍自用。对受让的A公司股票作为交易性投资管理。甲、乙公司均为一般纳税人,经营货物适用的增值税税率为17%。三、要求分别作出甲、乙公司进行上项债务所发生的重组损益,并分别编制相关的会计分录。(一)债务人处理(1)借:固定资产清理185借:累计折旧15贷:固定资产200(2)借:应付账款350贷:固定资产清理180贷:应交税费-应交增值税-销项税额30.6万贷:可供出售金融资产-成本15万-公允价值变动10万贷:投资收益-资产转让收益5万(公允价值30-账面价值25)贷:营业外收入---债务重组104.4(350-180-30.6-25-10)借:营业外支出---处置固定资产损失5(185-180)贷:固定资产清理5借:应付账款350万贷:固定资产180万(公允价值)应交税费-应交增值税-销项税额30.6万(180万*417%)可供出售金融资产-成本15万-公允价值变动10万投资...

1、当您付费下载文档后,您只拥有了使用权限,并不意味着购买了版权,文档只能用于自身使用,不得用于其他商业用途(如 [转卖]进行直接盈利或[编辑后售卖]进行间接盈利)。
2、本站所有内容均由合作方或网友上传,本站不对文档的完整性、权威性及其观点立场正确性做任何保证或承诺!文档内容仅供研究参考,付费前请自行鉴别。
3、如文档内容存在违规,或者侵犯商业秘密、侵犯著作权等,请点击“违规举报”。

碎片内容

2024年中级财务会计形成性考核册

您可能关注的文档

确认删除?
VIP
微信客服
  • 扫码咨询
会员Q群
  • 会员专属群点击这里加入QQ群
客服邮箱
回到顶部