电脑桌面
添加小米粒文库到电脑桌面
安装后可以在桌面快捷访问

保税加工货物知识点梳理汇总VIP免费

保税加工货物知识点梳理汇总_第1页
1/7
保税加工货物知识点梳理汇总_第2页
2/7
保税加工货物知识点梳理汇总_第3页
3/7
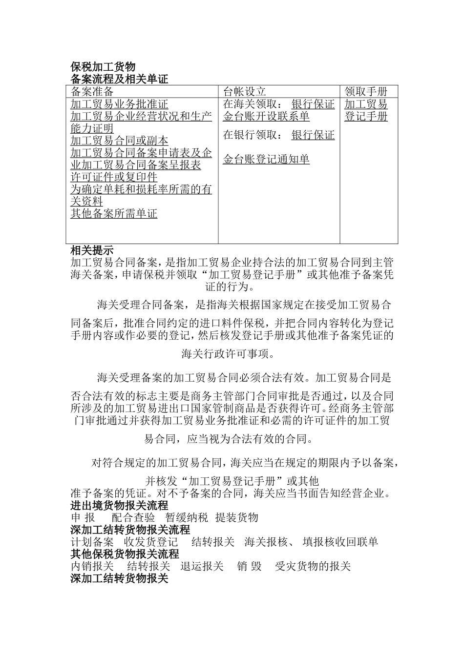
保税加工货物备案流程及相关单证备案准备台帐设立领取手册加工贸易业务批准证加工贸易企业经营状况和生产能力证明加工贸易合同或副本加工贸易合同备案申请表及企业加工贸易合同备案呈报表许可证件或复印件为确定单耗和损耗率所需的有关资料其他备案所需单证在海关领取:银行保证金台账开设联系单在银行领取:银行保证金台账登记通知单加工贸易登记手册相关提示加工贸易合同备案,是指加工贸易企业持合法的加工贸易合同到主管海关备案,申请保税并领取“加工贸易登记手册”或其他准予备案凭证的行为。海关受理合同备案,是指海关根据国家规定在接受加工贸易合同备案后,批准合同约定的进口料件保税,并把合同内容转化为登记手册内容或作必要的登记,然后核发登记手册或其他准予备案凭证的海关行政许可事项。海关受理备案的加工贸易合同必须合法有效。加工贸易合同是否合法有效的标志主要是商务主管部门合同审批是否通过,以及合同所涉及的加工贸易进出口国家管制商品是否获得许可。经商务主管部门审批通过并获得加工贸易业务批准证和必需的许可证件的加工贸易合同,应当视为合法有效的合同。对符合规定的加工贸易合同,海关应当在规定的期限内予以备案,并核发“加工贸易登记手册”或其他准予备案的凭证。对不予备案的合同,海关应当书面告知经营企业。进出境货物报关流程申报配合查验暂缓纳税提装货物深加工结转货物报关流程计划备案收发货登记结转报关海关报核、填报核收回联单其他保税货物报关流程内销报关结转报关退运报关销毁受灾货物的报关深加工结转货物报关加工贸易深加工结转是指加工贸易企业将保税进口料件加工的产品转至另一加工贸易企业进一步加工后复出口的经营活动。其程序分为计划备案、收发货登记、结转报关三个环节。(1)计划备案加工贸易企业开展深加工结转,转入、转出企业应当向各自主管海关提交保税加工货物深加工结转申请表,申报结转计划:①转出企业在申请表(一式四联)中填写本企业的转出计划并签章,凭申请表向转出地海关备案。②转出地海关备案后,留存申请表第一联,其余三联退转出企业交转入企业。③转入企业自转出地海关备案之日起20日内,持申请表其余三联,填制本企业的相关内容后,向转入地海关办理报备手续并签章。转入企业在20日内未递交申请表,或者虽向海关递交但因申请表的内容不符合海关规定而未获准的,该份申请表作废。转出、转入企业应当重新填报和办理备案手续。④转入地海关审核后,将申请表第二联留存,第三、第四联交转入、转出企业凭以办理结转收发货登记及报关手续。(2)收发货登记转出、转入企业办理结转计划申报手续后,应当按照经双方海关核准后的申请表进行实际收发货。转入、转出企业的每批次收发货记录应当在保税货物实际结转情况登记表上进行如实登记,并加盖企业结转专用名章。结转货物退货的,转入、转出企业应当将实际退货情况在登记表中进行登记,同时注明“退货”字样,并各自加盖企业结转专用名章。(3)结转报关转出、转入企业实际收发货后,应当按照以下规定办理结转报关手续:①转出、转入企业分别在转出地、转入地海关办理结转报关手续。转出、转入企业可以凭一份申请表分批或者集中办理报关手续。转出企业每批实际发货后在90日内办结该批货物的报关手续,转入企业业每批实际收货后在90日内办结该批货物的报关手续。②转入企业凭申请表、登记表等单证向转入地海关办理结转进口报关手续,并在结转进口报关后的第二个工作日内将报关情况通知转出企业。③转出企业自接到转入企业通知之日起10日内,凭申请表、登记表等单证向转出地海关办理结转出口报关手续。④结转进口、出口报关的申报价格为结转货物的实际成交价格。⑤一份结转进口报关单对廊一份结转出口报关单,两份报关单之间对应的申报序号、商品编号、数量、价格和手册号应当一致。⑥结转货物分批报关的,企业应当同时提供申请表和登记表的原件及复印件。其他保税货物报关其他保税加工货物是指履行加工贸易合同过程中产生的剩余料件、边角料、残次品、副产品和受灾保税货物。剩余料件,是指加工贸易企业在从事加工复出口业务过程中剩余的可以继续用于加工...

1、当您付费下载文档后,您只拥有了使用权限,并不意味着购买了版权,文档只能用于自身使用,不得用于其他商业用途(如 [转卖]进行直接盈利或[编辑后售卖]进行间接盈利)。
2、本站所有内容均由合作方或网友上传,本站不对文档的完整性、权威性及其观点立场正确性做任何保证或承诺!文档内容仅供研究参考,付费前请自行鉴别。
3、如文档内容存在违规,或者侵犯商业秘密、侵犯著作权等,请点击“违规举报”。

碎片内容

保税加工货物知识点梳理汇总

您可能关注的文档

确认删除?
VIP
微信客服
  • 扫码咨询
会员Q群
  • 会员专属群点击这里加入QQ群
客服邮箱
回到顶部