电脑桌面
添加小米粒文库到电脑桌面
安装后可以在桌面快捷访问

2024年中考政治考前必背知识点汇总VIP免费

2024年中考政治考前必背知识点汇总_第1页
1/10
2024年中考政治考前必背知识点汇总_第2页
2/10
2024年中考政治考前必背知识点汇总_第3页
3/10
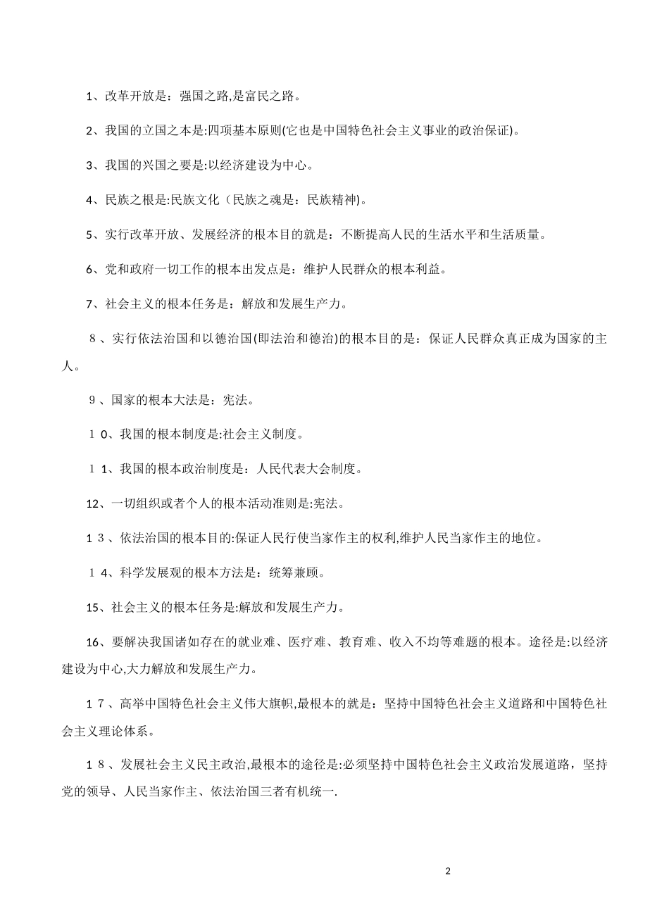
12019中考政治考前必背知识点100%汇总一、国策、战略、理念1、基本国策:对外开放、计划生育、保护环境、节约资源。2、治国战略:依法治国、以德治国、科教兴国、人才强国、可持续发展、西部大开发。3、发展理念:科学发展观、和谐社会、以人为本、低碳生活。二、发展道路、理论体系、伟大旗帜1、发展道路:中国特色社会主义道路、可持续发展道路生态友好型社会、资源节约型社会、全面建设小康社会、构建社会主义和谐社会。2、理论体系:中国特色社会主义理论体系(含邓论、三代、科发)。3、伟大旗帜:中国特色社会主义伟大旗帜(它包含中国特色社会主义道路、中国特色社会主义理论体系两个方面内容)。三、标志、标准1、改革开放战略方针确立的标志是:1978年党的十一届三中全会的召开。2、我国对外开放迈上新阶段的标志是:2001年加入世界贸易组织(即WTO)。3、人类社会进入文明时代的标志是:文字的出现。4、中国进入近代史的标志是:1840年鸦片战争的爆发。5、中国革命进入崭新的历史阶段的标志:1921年中国共产党的诞生。6、标志着中国人民翻身做了主人的历史事件是:1949年10月1日新中国的诞生。7、世界经济全球化趋势继续发展的重要标志是:中国加入世界贸易组织(即WTO)。四、之路、之本、之要、之根、根本、基本、基础21、改革开放是:强国之路,是富民之路。2、我国的立国之本是:四项基本原则(它也是中国特色社会主义事业的政治保证)。3、我国的兴国之要是:以经济建设为中心。4、民族之根是:民族文化(民族之魂是:民族精神)。5、实行改革开放、发展经济的根本目的就是:不断提高人民的生活水平和生活质量。6、党和政府一切工作的根本出发点是:维护人民群众的根本利益。7、社会主义的根本任务是:解放和发展生产力。8、实行依法治国和以德治国(即法治和德治)的根本目的是:保证人民群众真正成为国家的主人。9、国家的根本大法是:宪法。10、我国的根本制度是:社会主义制度。11、我国的根本政治制度是:人民代表大会制度。12、一切组织或者个人的根本活动准则是:宪法。13、依法治国的根本目的:保证人民行使当家作主的权利,维护人民当家作主的地位。14、科学发展观的根本方法是:统筹兼顾。15、社会主义的根本任务是:解放和发展生产力。16、要解决我国诸如存在的就业难、医疗难、教育难、收入不均等难题的根本。途径是:以经济建设为中心,大力解放和发展生产力。17、高举中国特色社会主义伟大旗帜,最根本的就是:坚持中国特色社会主义道路和中国特色社会主义理论体系。18、发展社会主义民主政治,最根本的途径是:必须坚持中国特色社会主义政治发展道路,坚持党的领导、人民当家作主、依法治国三者有机统一.319、实现人民当家作主和实行依法治国的根本保证是:坚持党的领导.20、社会主义的一个根本原则,也是最终目标,指的是:实现共同富裕.21、计划生育政策的基本内容是:晚婚晚育,少生优生,控制人口数量,提高人口素质,优化人口分布。22、依法治国的基本要求:坚持有法可依、有法必依、执法必严、违法必究。23、科学发展观的基本要求是:坚持全面协调可持续发展。24、我国的基本国情是:我国正处于并将长期处于社会主义初级阶段(就是不发达阶段)。25、我国的基本民族政策(或叫民族制度)是:民族区域自治制度。26、我国的基本经济制度是:公有制为主体,多种所有制经济共同发展。27、宪法赋予公民的基本政治权利是:选举权和被选举权。28、普通法律制定的依据和基础是:宪法。29、发展科技和培养人才的基础是:教育。30、人类赖以生存和发展的基础是:自然资源。31、我国社会主义基本经济制度的基础是:公有制经济。32、发展(海峡)两岸关系的基础(或说前提)是:坚持一个中国的原则。33、实现祖国和平统一的前提和基础是:坚持一个中国的原则。34、可持续发展战略的基本要求:就是要促进人与自然的和谐,实现经济发展和人口、资源、环境相协调,坚持走生产发展、生活富裕、生态良好的文明发展道路。35、我国处理民族关系的基本原则是:民族平等、民族团结和各民族共同繁荣。36、人们参加社会生活、遵守公共秩序的基本规则是:《刑法》和《治安管理处罚...

1、当您付费下载文档后,您只拥有了使用权限,并不意味着购买了版权,文档只能用于自身使用,不得用于其他商业用途(如 [转卖]进行直接盈利或[编辑后售卖]进行间接盈利)。
2、本站所有内容均由合作方或网友上传,本站不对文档的完整性、权威性及其观点立场正确性做任何保证或承诺!文档内容仅供研究参考,付费前请自行鉴别。
3、如文档内容存在违规,或者侵犯商业秘密、侵犯著作权等,请点击“违规举报”。

碎片内容

2024年中考政治考前必背知识点汇总

确认删除?
VIP
微信客服
  • 扫码咨询
会员Q群
  • 会员专属群点击这里加入QQ群
客服邮箱
回到顶部