电脑桌面
添加小米粒文库到电脑桌面
安装后可以在桌面快捷访问

江苏省盐城市学度高三语文第一次调研试卷

江苏省盐城市学度高三语文第一次调研试卷_第1页
1/12
江苏省盐城市学度高三语文第一次调研试卷_第2页
2/12
江苏省盐城市学度高三语文第一次调研试卷_第3页
3/12
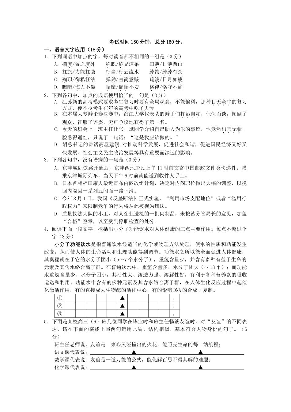
考试时间 150 分钟,总分 160 分。一、语言文字应用(18 分)1.下列词语中加点的字,每对读音都不相同的一组是(3 分)A.揣度/置之度外 称职/称兄道弟 田薄/日薄西山B.扛旗/力能扛鼎 行当/行云流水 绰约/绰绰有余C.殉职/徇私枉法 弹劾/言简意赅 疏浚/日月如梭D.晦暗/诲人不倦 揣摩/惴惴不安 格律/恪守不渝2.下列各句中,加点的成语使用恰当的一句是(3 分)A.江苏新的高考模式要求考生复习时要有全局观念,不能偏科,那种目无全牛的复习方式,使不少考生在年的高考中吃了大亏。B.在本届大专辩论赛决赛中,滨江大学代表队的辩手们挥洒自如,侃侃而谈,倾倒了观众,征服了评委,无可争议地获得了第一名。C.今天的班会上,班主任让张一斌同学介绍自己助人为乐的事迹,他竟然出言无状,脸憋得通红,只说了一句话:“这是我应该做的。”D.胡总书记的讲话高屋建瓴,对推动科学发展,促进社会和谐,促进国民经济又好又快发展、社会主义民主政治发展等具有重要而深远的影响。 3.下列各句中,没有语病的一句是(3 分)A.京津城际铁路开通后,京津两地居民上午 11 时前交寄中国邮政文件类快递件,搭乘京津城际列车,当天下午 6 时前就能送到收件人手上。B.日本首相福田康夫最近宣布内阁改组计划,决定对内阁职位做出大幅的调整,以挽回内阁因一系列丑闻而一路下滑。C.今年 8 月 1 日,我国《反垄断法》正式实施,“利用市场支配地位”或者“滥用行政权力”来限制竞争的行为将从此被视为违法。D.质量执法大队的小王,对某企业送检的一批肉制品,未按该分管局长的意见,加盖“合格”签章,以至受到停职检查的处分。4.阅读下面一段文字,概括出小分子功能饮水对人体健康的三点主要作用。每点不超过个字(3 分)小分子功能饮水是指普通饮水经适当的化学或物理方法处理,使水的性质和功能发生改变,从而使人体的生命活动和生理功能得到调节。功能水之所以能全面促进人体健康,其奥秘就在于它的水分子团小(5~7 个水分子),重氢含量少,并含有多种有益于生命的元素及其含水络合离子群。在普通饮水中,重氢含量多,水分子团大(~ 13 个);而功能水重氢含量少、水分子团小,其活性大、渗透力强、溶解性好,有利于各种营养素的吸收运送和利用。功能水中含有的多种元素及其含水络合离子群,在人体生化反应过程中起催化激活作用,有的直接成为生物酶的活化中心,有的影响 DNA 的合成、复制。①▲;②▲;③▲。5.下...

1、当您付费下载文档后,您只拥有了使用权限,并不意味着购买了版权,文档只能用于自身使用,不得用于其他商业用途(如 [转卖]进行直接盈利或[编辑后售卖]进行间接盈利)。
2、本站所有内容均由合作方或网友上传,本站不对文档的完整性、权威性及其观点立场正确性做任何保证或承诺!文档内容仅供研究参考,付费前请自行鉴别。
3、如文档内容存在违规,或者侵犯商业秘密、侵犯著作权等,请点击“违规举报”。

碎片内容

江苏省盐城市学度高三语文第一次调研试卷

您可能关注的文档

确认删除?
VIP
微信客服
  • 扫码咨询
会员Q群
  • 会员专属群点击这里加入QQ群
客服邮箱
回到顶部