电脑桌面
添加小米粒文库到电脑桌面
安装后可以在桌面快捷访问

2024年重庆市计算机职称考试复习题VIP免费

2024年重庆市计算机职称考试复习题_第1页
1/46
2024年重庆市计算机职称考试复习题_第2页
2/46
2024年重庆市计算机职称考试复习题_第3页
3/46
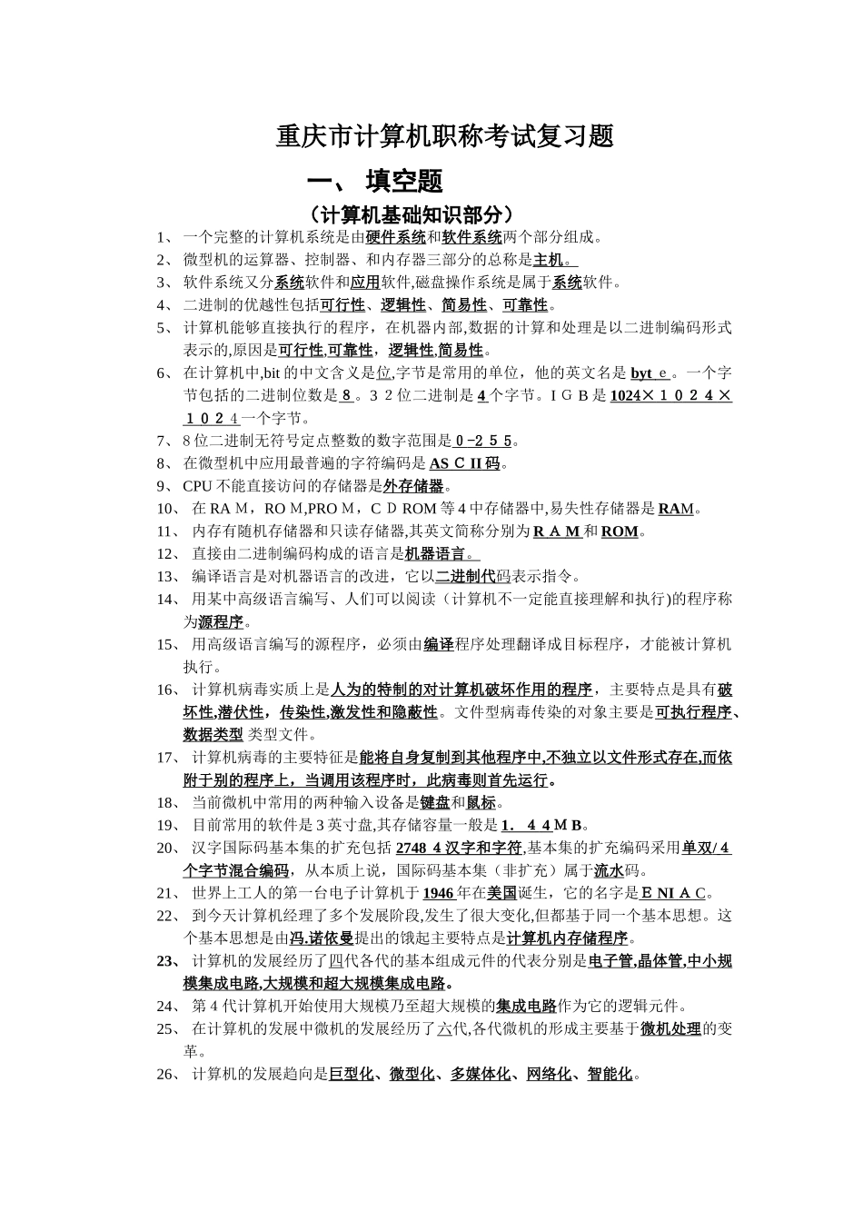
重庆市计算机职称考试复习题一、填空题(计算机基础知识部分)1、一个完整的计算机系统是由硬件系统和软件系统两个部分组成。2、微型机的运算器、控制器、和内存器三部分的总称是主机。3、软件系统又分系统软件和应用软件,磁盘操作系统是属于系统软件。4、二进制的优越性包括可行性、逻辑性、简易性、可靠性。5、计算机能够直接执行的程序,在机器内部,数据的计算和处理是以二进制编码形式表示的,原因是可行性,可靠性,逻辑性,简易性。6、在计算机中,bit的中文含义是位,字节是常用的单位,他的英文名是byte。一个字节包括的二进制位数是8。32位二进制是4个字节。IGB是1024×1024×1024一个字节。7、8位二进制无符号定点整数的数字范围是0-255。8、在微型机中应用最普遍的字符编码是ASCII码。9、CPU不能直接访问的存储器是外存储器。10、在RAM,ROM,PROM,CDROM等4中存储器中,易失性存储器是RAM。11、内存有随机存储器和只读存储器,其英文简称分别为RAM和ROM。12、直接由二进制编码构成的语言是机器语言。13、编译语言是对机器语言的改进,它以二进制代码表示指令。14、用某中高级语言编写、人们可以阅读(计算机不一定能直接理解和执行)的程序称为源程序。15、用高级语言编写的源程序,必须由编译程序处理翻译成目标程序,才能被计算机执行。16、计算机病毒实质上是人为的特制的对计算机破坏作用的程序,主要特点是具有破坏性,潜伏性,传染性,激发性和隐蔽性。文件型病毒传染的对象主要是可执行程序、数据类型类型文件。17、计算机病毒的主要特征是能将自身复制到其他程序中,不独立以文件形式存在,而依附于别的程序上,当调用该程序时,此病毒则首先运行。18、当前微机中常用的两种输入设备是键盘和鼠标。19、目前常用的软件是3英寸盘,其存储容量一般是1.44MB。20、汉字国际码基本集的扩充包括27484汉字和字符,基本集的扩充编码采用单双/4个字节混合编码,从本质上说,国际码基本集(非扩充)属于流水码。21、世界上工人的第一台电子计算机于1946年在美国诞生,它的名字是ENIAC。22、到今天计算机经理了多个发展阶段,发生了很大变化,但都基于同一个基本思想。这个基本思想是由冯.诺依曼提出的饿起主要特点是计算机内存储程序。23、计算机的发展经历了四代各代的基本组成元件的代表分别是电子管,晶体管,中小规模集成电路,大规模和超大规模集成电路。24、第4代计算机开始使用大规模乃至超大规模的集成电路作为它的逻辑元件。25、在计算机的发展中微机的发展经历了六代,各代微机的形成主要基于微机处理的变革。26、计算机的发展趋向是巨型化、微型化、多媒体化、网络化、智能化。(Windows2000中文版部分)1、要正常退出windows2000并关闭计算机,应首先保存在所有应用程序中处理的工作,退出这些程序;在从开始菜单中选择关闭系统,从弹出的对话框选择关闭计算机。2、寻求windows帮助的方法之一是:从开始菜单中选择帮助,在对话框中获得帮助,可利用帮助按钮。3、Windows中应用程序窗口标题栏显示的内容有应用程序名和正在编辑的文档名(当该文档窗口处于最大化时)4、用鼠标单击窗口的“控制菜单”按钮,其作用是打开控制菜单,双击的作用是关闭窗口。5、在windows中,欲整体移动一个窗口,可以利用鼠标拖动其标题栏。6、在windows2000的剪贴板最多可以存放12份需要交换或共享的信息。7、用鼠标单击在前台运行的应用程序窗口的“最小化”按钮,这个应用程序在任务栏仍有对应图标,这个程序没有停止(停止∕没有停止运行).8、Windows中的“OLE技术”是对象链接与嵌入技术。9、在windows的一个应用程序窗口中,展开一个菜单项下拉菜单的方法之一是用鼠标单击该菜单项,取消下拉菜单的方法是在下拉菜单外单击。10、在windows的菜单命令中:显示暗淡的命令,表示当前不能选用该命令命令名后有符号“…”,表示选择该项命令时会弹出对话框,需要用户提供进一步的信息。命令名前有符号“√”,表示该项命令正在起作用。命令后有顶点向右的实心三角符号,表示该项命令有下一级菜单。命令名后百年若还有另一组合键,这种组合键称为快捷键,它的作用是快捷...

1、当您付费下载文档后,您只拥有了使用权限,并不意味着购买了版权,文档只能用于自身使用,不得用于其他商业用途(如 [转卖]进行直接盈利或[编辑后售卖]进行间接盈利)。
2、本站所有内容均由合作方或网友上传,本站不对文档的完整性、权威性及其观点立场正确性做任何保证或承诺!文档内容仅供研究参考,付费前请自行鉴别。
3、如文档内容存在违规,或者侵犯商业秘密、侵犯著作权等,请点击“违规举报”。

碎片内容

2024年重庆市计算机职称考试复习题

您可能关注的文档

确认删除?
VIP
微信客服
  • 扫码咨询
会员Q群
  • 会员专属群点击这里加入QQ群
客服邮箱
回到顶部