电脑桌面
添加小米粒文库到电脑桌面
安装后可以在桌面快捷访问

2025年安全员A类考试题目

2025年安全员A类考试题目_第1页
1/15
2025年安全员A类考试题目_第2页
2/15
2025年安全员A类考试题目_第3页
3/15
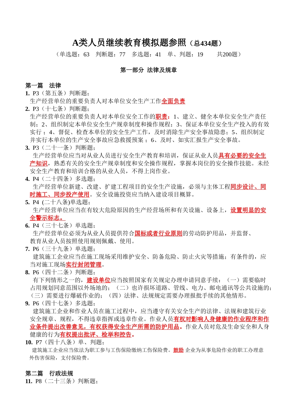
A类人员继续教育模拟题参照(总434题)(单选题:63 判断题:77 多选题:41 单、判题:19 共200题)第一部分 法律及规章第一篇 法律1. P3(第五条)判断题; 生产经营单位的重要负责人对本单位安全生产工作全面负责2. P3(十七条)判断题; 生产经营单位的重要负责人对本单位安全工作的职责:1、建立、健全本单位安全生产责任 制;2、组织制定本单位安全生产规章制度和操作规程;3、保证本单位安全生产投入的有效 实行 ;4、督促、检查本单位的安全生产工作,及时消除生产安全事故隐患;5、组织制定 并实行本单位的生产安全事故应急救援预案 ;6、及时、如实汇报生产安全事故。3. P3(二十一条)判断题; 生产经营单位应当对从业人员进行安全生产教育和培训,保证从业人员具有必要的安全生 产知识,熟悉有关的安全生产规章制度和安全操作规程,掌握本岗位的安全操作技能。未经 安全生产教育和培训合格的从业人员,不得上岗作业。 4. P4(二十四条)多选题; 生产经营单位新建、改建、扩建工程项目的安全生产设施,必须与主体工程同步设计、同 时施工、同步投产使用。安全设施投资应当纳入建设项目概算。5. P4 (二十八条)单选题; 生产经营单位应当在有较大危险原因的生产经营场所和有关设施、设备上,设置明显的安 全警示标志。6. P4(三十七条)单选题; 生产经营单位必须为从业人员提供符合国标或者行业原则的劳动防护用品,并监督、 教育从业人员按照使用规则佩戴、使用。7. P6(三十九条)单选题; 建筑施工企业应当在施工现场采用维护安全、防备危险、防止火灾等措施;有条件的,应 当对施工现场实行封闭管理。8. P6(四十二条)判断题; 有下列情形之一的,建设单位应当按照国家有关规定办理申请同意手续:(一)需要临时 占用规划同意范围以外场地的;(二)也许损坏道路、管线、电力、邮电通讯等公共设施的; (三)需要进行爆破作业的;(四)法律、法规规定需要办理报批手续的其他情形。9. P6(四十七条)多选题; 建筑施工企业和作业人员在施工过程中,应当遵守有关安全生产的法律、法规和建筑行业 安全规章、规程,不得违章指挥或违章作业。作业人员有权对影响人身健康的作业程序和作 业条件提出改善意见,有权获得安全生产所需的防护用品。作业人员对危及生命安全和人身 健康的行为有权提出批评、检举和控告。10. P7(四十八条)单、判题; 建筑施工企业应当依法为职工参与工伤保险缴纳...

1、当您付费下载文档后,您只拥有了使用权限,并不意味着购买了版权,文档只能用于自身使用,不得用于其他商业用途(如 [转卖]进行直接盈利或[编辑后售卖]进行间接盈利)。
2、本站所有内容均由合作方或网友上传,本站不对文档的完整性、权威性及其观点立场正确性做任何保证或承诺!文档内容仅供研究参考,付费前请自行鉴别。
3、如文档内容存在违规,或者侵犯商业秘密、侵犯著作权等,请点击“违规举报”。

碎片内容

2025年安全员A类考试题目

您可能关注的文档

确认删除?
VIP
微信客服
  • 扫码咨询
会员Q群
  • 会员专属群点击这里加入QQ群
客服邮箱
回到顶部