电脑桌面
添加小米粒文库到电脑桌面
安装后可以在桌面快捷访问

2025年二级建造师施工管理真题及答案VIP专享

2025年二级建造师施工管理真题及答案_第1页
1/5
2025年二级建造师施工管理真题及答案_第2页
2/5
2025年二级建造师施工管理真题及答案_第3页
3/5
二级建造师《施工管理》真题及答案一、单项选择题(共 70 题,每题 1 分。每题的备选项中,只有 1 个最符合题意)1.编制项目提议书属于建设工程项目全寿命周期(A.决策阶段的工作)。 2.在建设工程施工总承包管理模式下,施工分包协议的主体一般是施工分包方和项目(B.业主方)。 3.某住宅小区工程施工前,施工项目管理机构绘制了如下框图。该图是(A.项目构造图)。 4.组织构造模式反应了一种组织系统中各子系统之间或各元素之间的( D.指令关系)。 5.下图反应的是某建设项目业主、项目总承包人、分包人之间的( D.协议关系 )。 6.施工项目管理机构编制项目管理任务分工表之前要完毕的工作是( C.、对项目管理任务进行详细分解)。 7.某建设工程项目施工前,业主方制定了工程款支付审批程序:施工方申报一监理方审批 一业主现场代表审查一业主项目负责人审核~业主分管副经理审批支付。该程序属 于( B.投资控制工作流程)。 8.对整个建设工程项目的施工进行战略布署,并且是指导全局性施工的技术和经济纲要的文献是(B.施工组织总设计)。 9.施工项目技术负责人每天在施工日志上对当日的施工质量和进度状况进行详细记载,属于项目目的动态控制过程中(B.搜集项目实际值)的工作。 10.在施工成本动态控制过程中,当对工程协议价与实际施工成本、工程款支付进行比较 时,成本的计划值是(A.工程协议价)。 11.施工企业项目经理是( D.项目管理班子的负责人)。 12.按照《建设工程项目管理规范》(GB/T50326--)中风险评估等级,下图所示的事件风险量区域中,风险等级最低的区域是( D.风险区 D )。 损失量 13.下列建设工程施工风险原因中,属于组织风险的是(A.承包人管理人员的能力)。 14.《建设工程安全生产管理条例》第十四条规定,工程监理单位和监理工程师对建设工程安全生产承担(C.监理责任)。 15.下列各项工作任务,属于施工准备阶段建设监理工作任务的是(A.审查施工单位选择的分包单位的资质)。 16.按照《建筑安装工程费用项目构成》(建标[]206 号),建筑安装工程费用的构成为( D.直接工程费+措施费+企业管理费十规费+利润+税金)。 17.下列建筑安装工程费用,属于材料费的是( A.对建筑构件进行一般鉴定、检查所发生的费用 )。 18.某施工项目地下水位较高,需要人工降水,由此产生的费用属于(B.措施费)。 19.在建筑安装工程费用的项目构成中,工具用品使用费属于( D.企业管理费 )...

1、当您付费下载文档后,您只拥有了使用权限,并不意味着购买了版权,文档只能用于自身使用,不得用于其他商业用途(如 [转卖]进行直接盈利或[编辑后售卖]进行间接盈利)。
2、本站所有内容均由合作方或网友上传,本站不对文档的完整性、权威性及其观点立场正确性做任何保证或承诺!文档内容仅供研究参考,付费前请自行鉴别。
3、如文档内容存在违规,或者侵犯商业秘密、侵犯著作权等,请点击“违规举报”。

碎片内容

2025年二级建造师施工管理真题及答案

您可能关注的文档

翰墨流离+ 关注
实名认证
内容提供者

该用户很懒,什么也没介绍

确认删除?
VIP
微信客服
  • 扫码咨询
会员Q群
  • 会员专属群点击这里加入QQ群
客服邮箱
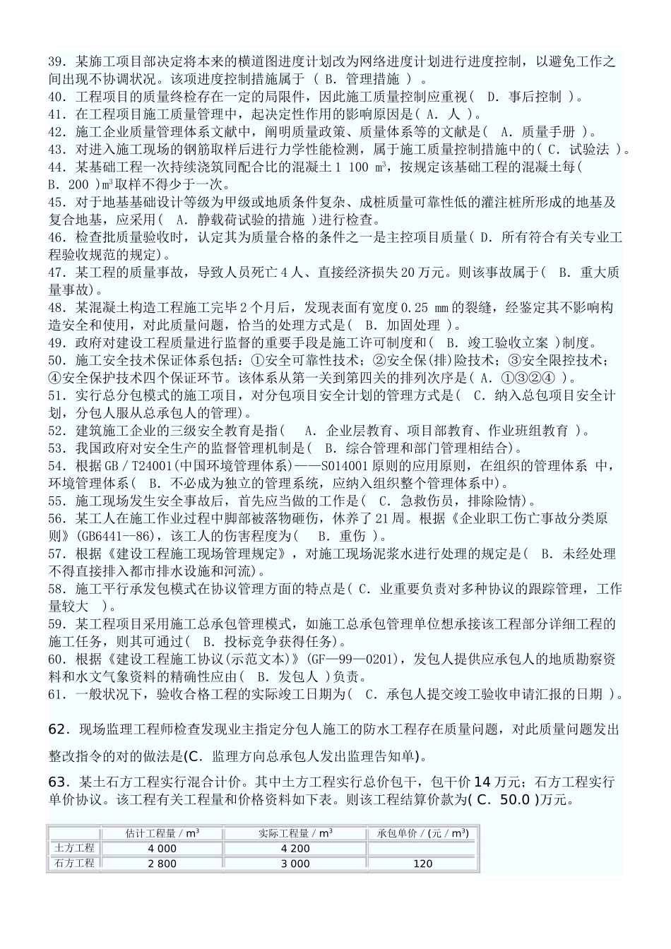
回到顶部