电脑桌面
添加小米粒文库到电脑桌面
安装后可以在桌面快捷访问

2025年江苏省计算机二级考试计算机基础部分试题

2025年江苏省计算机二级考试计算机基础部分试题_第1页
1/28
2025年江苏省计算机二级考试计算机基础部分试题_第2页
2/28
2025年江苏省计算机二级考试计算机基础部分试题_第3页
3/28
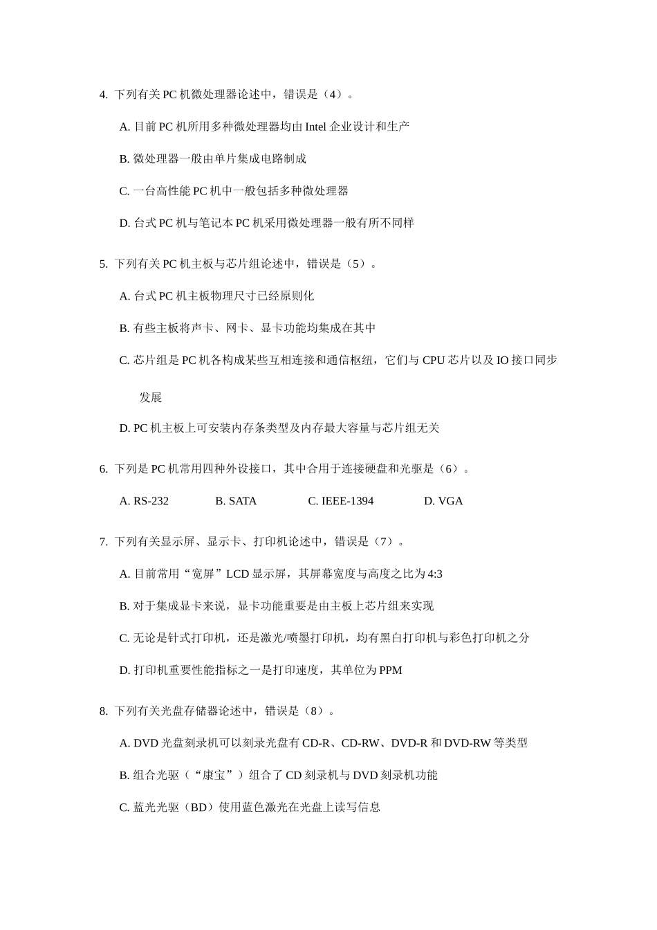
江苏省计算机二级考试计算机基本某些试题1. 下列有关信息、信息处理、信息技术论述中,错误是 (1)。A. 信息与物质、能量是客观世界三大构成要素B. 与信息处理有关行为和活动重要指信息分类、计算、分析等,但不包括信息搜集和传递C. 现代信息技术重要特性之一是以数字技术为基本D. 计算机技术、通信技术均属于信息技术2. 下列有关数字技术与微电子技术论述中,错误是(2)。A. 数字技术是采用有限个状态(重要是两个状态)来体现、处理、存储和传播信息技术B. 比特是信息基本单位,1 个比特可以体现 8 位二进制数C. 集成电路芯片是微电子技术结晶,是现代信息产业基本D. Moore 定律是指“单块集成电路集成度平均每 18-24 个月翻一番”3. 下列有关计算机发展与分类论述中,错误是(3)。A. 数字电子计算机诞生于 20 世纪 40 年代,个人计算机(微型计算机)产生子 20 世纪80 年代初B. 第 4 代计算机 CPU 重要采用中小规模集成电路,第 5 代计算机采用超大规模集成电路C. 计算机分类有多种措施,按其内部逻辑构造一般分为 16 位机、32 位机或 64 位机等,目前使用 PC 机大多是 32 位机或 64 位机D. 巨型计算机一般采用大规模并行处理体系构造,国内国防科技大学研制“天河 1号”巨型计算机,其性能可在全球巨型机排行榜中位居前 10 名4. 下列有关 PC 机微处理器论述中,错误是(4)。A. 目前 PC 机所用多种微处理器均由 Intel 企业设计和生产B. 微处理器一般由单片集成电路制成C. 一台高性能 PC 机中一般包括多种微处理器D. 台式 PC 机与笔记本 PC 机采用微处理器一般有所不同样5. 下列有关 PC 机主板与芯片组论述中,错误是(5)。A. 台式 PC 机主板物理尺寸已经原则化B. 有些主板将声卡、网卡、显卡功能均集成在其中C. 芯片组是 PC 机各构成某些互相连接和通信枢纽,它们与 CPU 芯片以及 IO 接口同步发展D. PC 机主板上可安装内存条类型及内存最大容量与芯片组无关6. 下列是 PC 机常用四种外设接口,其中合用于连接硬盘和光驱是(6)。A. RS-232B. SATAC. IEEE-1394D. VGA7. 下列有关显示屏、显示卡、打印机论述中,错误是(7)。A. 目前常用“宽屏”LCD 显示屏,其屏幕宽度与高度之比为 4:3B. 对于集成显卡来说,显卡功能重要是由主板上芯片组来实现C. 无论是针式打印机,还是激光/喷墨打印机,均有黑白打印机与彩色打印机之分D. 打印机重要...

1、当您付费下载文档后,您只拥有了使用权限,并不意味着购买了版权,文档只能用于自身使用,不得用于其他商业用途(如 [转卖]进行直接盈利或[编辑后售卖]进行间接盈利)。
2、本站所有内容均由合作方或网友上传,本站不对文档的完整性、权威性及其观点立场正确性做任何保证或承诺!文档内容仅供研究参考,付费前请自行鉴别。
3、如文档内容存在违规,或者侵犯商业秘密、侵犯著作权等,请点击“违规举报”。

碎片内容

2025年江苏省计算机二级考试计算机基础部分试题

您可能关注的文档

确认删除?
VIP
微信客服
  • 扫码咨询
会员Q群
  • 会员专属群点击这里加入QQ群
客服邮箱
回到顶部