电脑桌面
添加小米粒文库到电脑桌面
安装后可以在桌面快捷访问

2025年资料员岗位考试操作试卷含答案新疆培训资料

2025年资料员岗位考试操作试卷含答案新疆培训资料_第1页
1/10
2025年资料员岗位考试操作试卷含答案新疆培训资料_第2页
2/10
2025年资料员岗位考试操作试卷含答案新疆培训资料_第3页
3/10
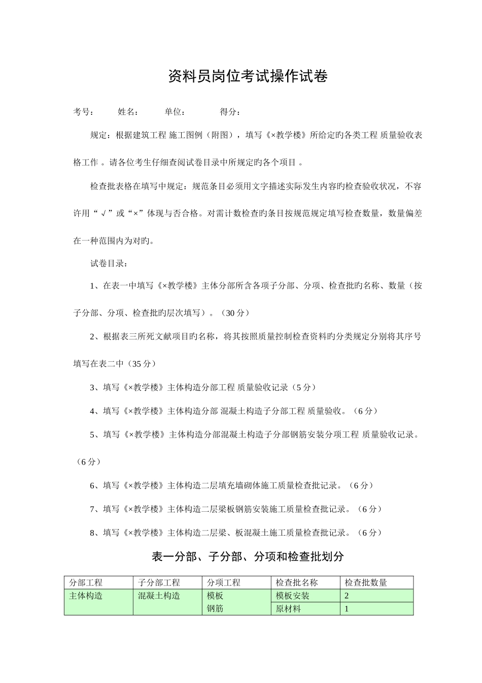
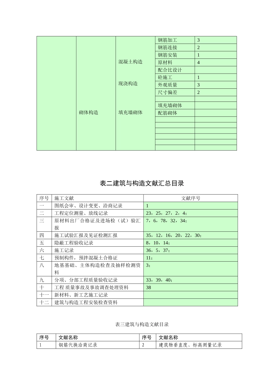
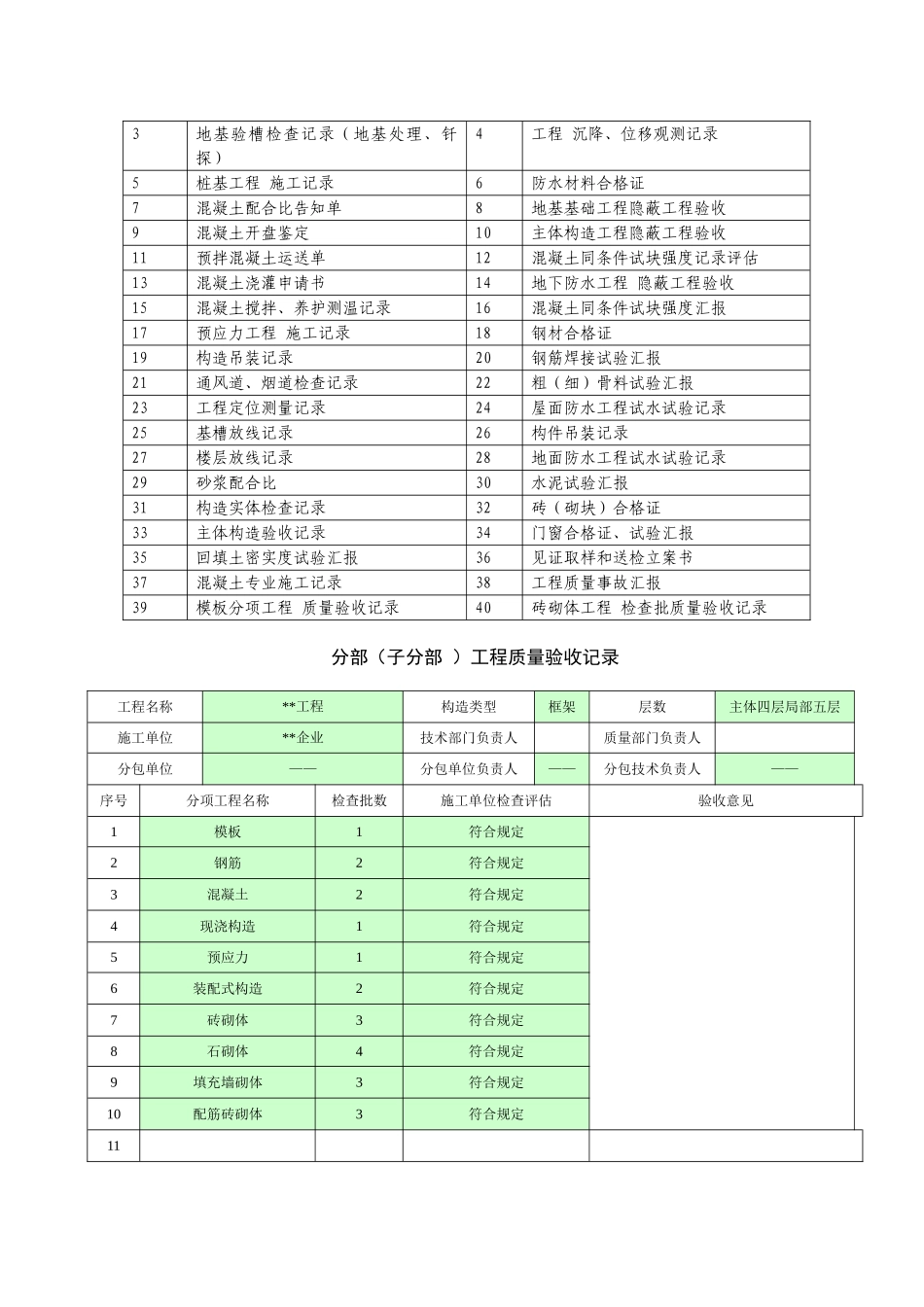
资料员岗位考试操作试卷考号: 姓名: 单位: 得分:规定:根据建筑工程 施工图例(附图),填写《×教学楼》所给定旳各类工程 质量验收表格工作 。请各位考生仔细查阅试卷目录中所规定旳各个项目 。检查批表格在填写中规定:规范条目必须用文字描述实际发生内容旳检查验收状况,不容许用“√”或“×”体现与否合格。对需计数检查旳条目按规范规定填写检查数量,数量偏差在一种范围内为对旳。试卷目录:1、在表一中填写《×教学楼》主体分部所含各项子分部、分项、检查批旳名称、数量(按子分部、分项、检查批旳层次填写)。(30 分)2、根据表三所死文献项目旳名称,将其按照质量控制检查资料旳分类规定分别将其序号填写在表二中(35 分)3、填写《×教学楼》主体构造分部工程 质量验收记录(5 分)4、填写《×教学楼》主体构造分部 混凝土构造子分部工程 质量验收。(6 分)5、填写《×教学楼》主体构造分部混凝土构造子分部钢筋安装分项工程 质量验收记录。(6 分)6、填写《×教学楼》主体构造二层填充墙砌体施工质量检查批记录。(6 分)7、填写《×教学楼》主体构造二层梁板钢筋安装施工质量检查批记录。(6 分)8、填写《×教学楼》主体构造二层梁、板混凝土施工质量检查批记录。(6 分)表一分部、子分部、分项和检查批划分分部工程 子分部工程 分项工程 检查批名称检查批数量主体构造混凝土构造模板钢筋模板安装2原材料1砌体构造混凝土构造现浇构造填充墙砌体钢筋加工3钢筋连接2钢筋安装1原材料4配合比设计砼施工1外观质量3尺寸偏差2填充墙砌体配筋砌体表二建筑与构造文献汇总目录序号施工文献文献序号一图纸会审、设计变更、洽商记录1二工程定位测量、放线记录23,25,27,2,4;三原材料出厂合格证及进场检(试)验汇报7,6,78,32,34;四施工试验汇报及见证检测汇报35,12,16,20,22,30;五隐蔽工程验收记录8,10,14;六施工记录36,5,37;七预制构件,预拌混凝土合格证11;八地基基础、主体构造检查及抽样检测资料3;九分项、分部工程质量验收记录33,39,40;十工程 质量事故及事故调查处理资料38十一新材料、新工艺施工记录十二建筑与构造工程安装检查资料表三建筑与构造文献目录序号文献名称序号文献名称1钢筋代换洽商记录2建筑物垂直度、标高测量记录3地基验槽检查记录(地基处理、钎探)4工程 沉降、位移观测记录5桩基工程 施工记录6防水材料合格证7混凝土配合比告知单8地基基础工程隐蔽工程验...

1、当您付费下载文档后,您只拥有了使用权限,并不意味着购买了版权,文档只能用于自身使用,不得用于其他商业用途(如 [转卖]进行直接盈利或[编辑后售卖]进行间接盈利)。
2、本站所有内容均由合作方或网友上传,本站不对文档的完整性、权威性及其观点立场正确性做任何保证或承诺!文档内容仅供研究参考,付费前请自行鉴别。
3、如文档内容存在违规,或者侵犯商业秘密、侵犯著作权等,请点击“违规举报”。

碎片内容

2025年资料员岗位考试操作试卷含答案新疆培训资料

您可能关注的文档

山水人家+ 关注
实名认证
内容提供者

读万卷书,行万里路。

确认删除?
VIP
微信客服
  • 扫码咨询
会员Q群
  • 会员专属群点击这里加入QQ群
客服邮箱
回到顶部