电脑桌面
添加小米粒文库到电脑桌面
安装后可以在桌面快捷访问

实验方案设计模版

实验方案设计模版_第1页
1/5
实验方案设计模版_第2页
2/5
实验方案设计模版_第3页
3/5
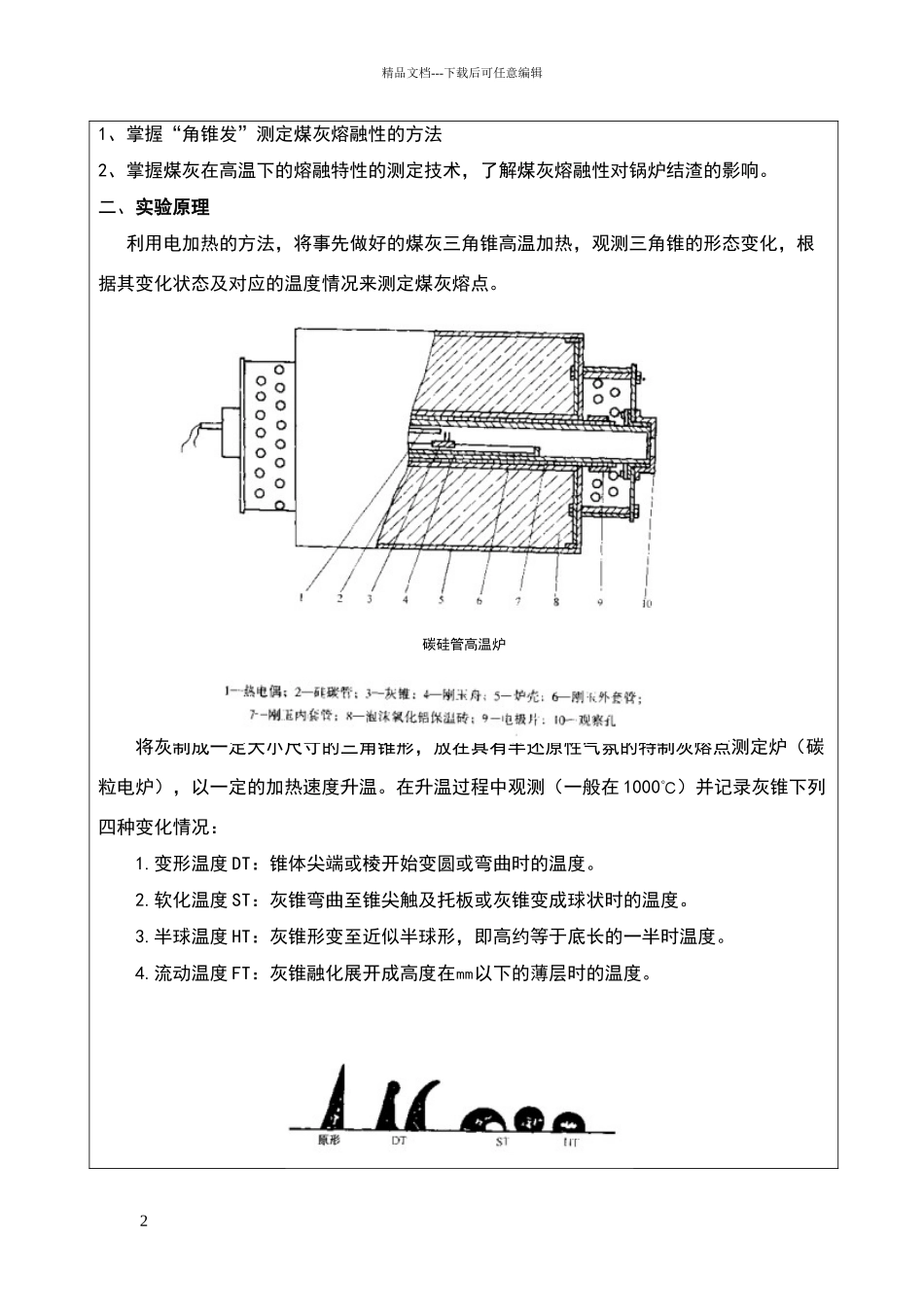
精品文档---下载后可任意编辑实验设计方案实验项目 秸秆灰分特性讨论学 院能源与动力工程指导老师李小民专 业热能与动力工程年 级热能 111小组成员 李春雷 开课学期2024-2024 第二学期指导老师意见:老师签名:年 月 日说明:实验设计方案中应包含以下一些内容:一、实验目的(明确实验任务所达到的要求)二、实验原理(包括公式、原理示意图及相应说明等)三、实验器材(实验动物、实验药品、实验器材等)四、实验步骤(方法)五、预期的实验结果六、实验中可能遇到的问题和对策七、参考资料(列出主要参考书名) 实验项目 秸秆灰分特性讨论 一、实验目的1精品文档---下载后可任意编辑1、掌握“角锥发”测定煤灰熔融性的方法2、掌握煤灰在高温下的熔融特性的测定技术,了解煤灰熔融性对锅炉结渣的影响。二、实验原理 利用电加热的方法,将事先做好的煤灰三角锥高温加热,观测三角锥的形态变化,根据其变化状态及对应的温度情况来测定煤灰熔点。 碳硅管高温炉将灰制成一定大小尺寸的三角锥形,放在具有半还原性气氛的特制灰熔点测定炉(碳粒电炉),以一定的加热速度升温。在升温过程中观测(一般在 1000℃)并记录灰锥下列四种变化情况:1.变形温度 DT:锥体尖端或棱开始变圆或弯曲时的温度。2.软化温度 ST:灰锥弯曲至锥尖触及托板或灰锥变成球状时的温度。3.半球温度 HT:灰锥形变至近似半球形,即高约等于底长的一半时温度。4.流动温度 FT:灰锥融化展开成高度在㎜以下的薄层时的温度。2精品文档---下载后可任意编辑DT—变形温度;ST—软化温度;HT—半球温度;FT—流动温度三、实验仪器设备1.灰熔点测定炉:(1)能升温度至 1500℃,并能随时测定温度。(2)能控制炉内气体性质。(3)能调节升温速度。(4)能随时观察灰锥变化情况。2.铂-铑热电偶高温计或光学高温计:能测 1500℃,校准后使用。3.灰锥模子:制作灰锥用黄铜模子或钢模,灰锥高 20㎜,其底为边长 7㎜的正三角形。4.锥托模子:锥底直径 40~60㎜,高 5~8㎜。在锥托上有深 2~3㎜,边长 7mm 的正三角形的若干个小坑。5.糊精:二级纯。6.小刀。7.镁砂。8.无烟煤或炭粒,小麦秸秆,玉米秸秆。四、实验步骤1. 灰锥的制备:取粒度〈㎜的分析试样,根据灰分测定的方法,使试样完全灰化。煤灰用玛瑙研钵研细,全部通过㎜筛孔的筛子。取植被好的煤灰 2g 放在一块瓷砖或玻璃板上,加 10%糊精溶液数滴,使其刚好润湿,调和均匀,用小刀铲入灰锥模子中成...

1、当您付费下载文档后,您只拥有了使用权限,并不意味着购买了版权,文档只能用于自身使用,不得用于其他商业用途(如 [转卖]进行直接盈利或[编辑后售卖]进行间接盈利)。
2、本站所有内容均由合作方或网友上传,本站不对文档的完整性、权威性及其观点立场正确性做任何保证或承诺!文档内容仅供研究参考,付费前请自行鉴别。
3、如文档内容存在违规,或者侵犯商业秘密、侵犯著作权等,请点击“违规举报”。

碎片内容

实验方案设计模版

确认删除?
VIP
微信客服
  • 扫码咨询
会员Q群
  • 会员专属群点击这里加入QQ群
客服邮箱
回到顶部