电脑桌面
添加小米粒文库到电脑桌面
安装后可以在桌面快捷访问

年毕节市中考物理试题版含答案

年毕节市中考物理试题版含答案_第1页
1/5
年毕节市中考物理试题版含答案_第2页
2/5
年毕节市中考物理试题版含答案_第3页
3/5
精品文档---下载后可任意编辑2024 年毕节市初中毕业生学业(升学)统一考试试卷理科综合(物理部分) 一、选择题(物理部分共 8 小题,每小题 3 分,共 24 分。)9.下面所列的各种能源中,属于可再生能源的是( ) A.石油 B.核能 C.风能 D.煤炭10.如图所示的四种物理现象属于汽化的是( )11.生活处处有物理,下列说法错误的是( ) A.用筷子夹取食物时,利用了摩擦力 B.公交车内的破窗锤是通过增大受力面积的方法来减小压强 C.打开醋瓶能闻到酸味说明分子做无规则运动 D.驾驶员在驾驶车辆时需系上安全带是防止惯性带来的损害12.下面四幅图中反映电动机工作原理的是( ) 13.如图所示,所使用杠杆属于费劲杠杆的是( ) 14.如图所示,开关 S 闭合后,L1和 L2都不发光,将电压表并联在 ab 之间时,电压表示数为 0,将电压表并联在 bc 之间时,电压表示数较大,若电路中只有一处故障,则该故障可能是( ) A.L2断路 B.L2短路C.L1断路 D.L1短路15.关于压强和浮力知识的应用,下列说法中正确的是( ) A.潜入水中的潜水艇,潜水越深,所受浮力和压强越大 B.轮船从江河驶入大海,排水量减少 C.水坝的下部总要比上部宽些,以便承受更大的水压 D.用密度计测量不同液体的密度时,它所受到的浮力是不同的16.如图所示,电源电压保持不变,开关 S 闭合后,灯 L1、L2都能正常发光,甲、乙两个电表的示数之比是 2:3。此时灯 L1、L2的电阻之比是( ) A.2:1B.3:2C.2:3D.1:2五、物理填空题(本题包括 5 个小题,每空 1 分,共 15 分。)25.2024 年中华龙舟大赛上,发出的阵阵鼓声是由于鼓面的 而产生的,运动员越用力击鼓,鼓声的 越大。如图所示,全体划桨手有节奏地齐向后划水,龙舟就快速前进,这说明力的作用是 。26.国家主席习近平在 APEC 讲话中,引用“风翻白浪花千片,雁点青天字一行”诗句。大雁成“一字形队列”说明了光的 原理;在飞行过程中,以其中的一只大雁为参精品文档---下载后可任意编辑照物,其他大雁是 的;当我们打开电视机,听到的、看到的是由 传来的 APEC 会上的声音和图象。 27.如图所示,把一个边长为 10cm 的正方体木块放入水中,静止时,木块有的体积浸入水中,此时木块受到的浮力是 N,木块下表面受到的水的压强是 Pa,木块的密度是 kg/m3。(g 取 10N/kg)28.大型载重汽车下坡时间较长时,为防止刹车片过热造成刹车...

1、当您付费下载文档后,您只拥有了使用权限,并不意味着购买了版权,文档只能用于自身使用,不得用于其他商业用途(如 [转卖]进行直接盈利或[编辑后售卖]进行间接盈利)。
2、本站所有内容均由合作方或网友上传,本站不对文档的完整性、权威性及其观点立场正确性做任何保证或承诺!文档内容仅供研究参考,付费前请自行鉴别。
3、如文档内容存在违规,或者侵犯商业秘密、侵犯著作权等,请点击“违规举报”。

碎片内容

年毕节市中考物理试题版含答案

一二三四传媒+ 关注
实名认证
内容提供者

大量资料供您选择,没有合适的可以联系小二。

相关文档

确认删除?
VIP
微信客服
  • 扫码咨询
会员Q群
  • 会员专属群点击这里加入QQ群
客服邮箱
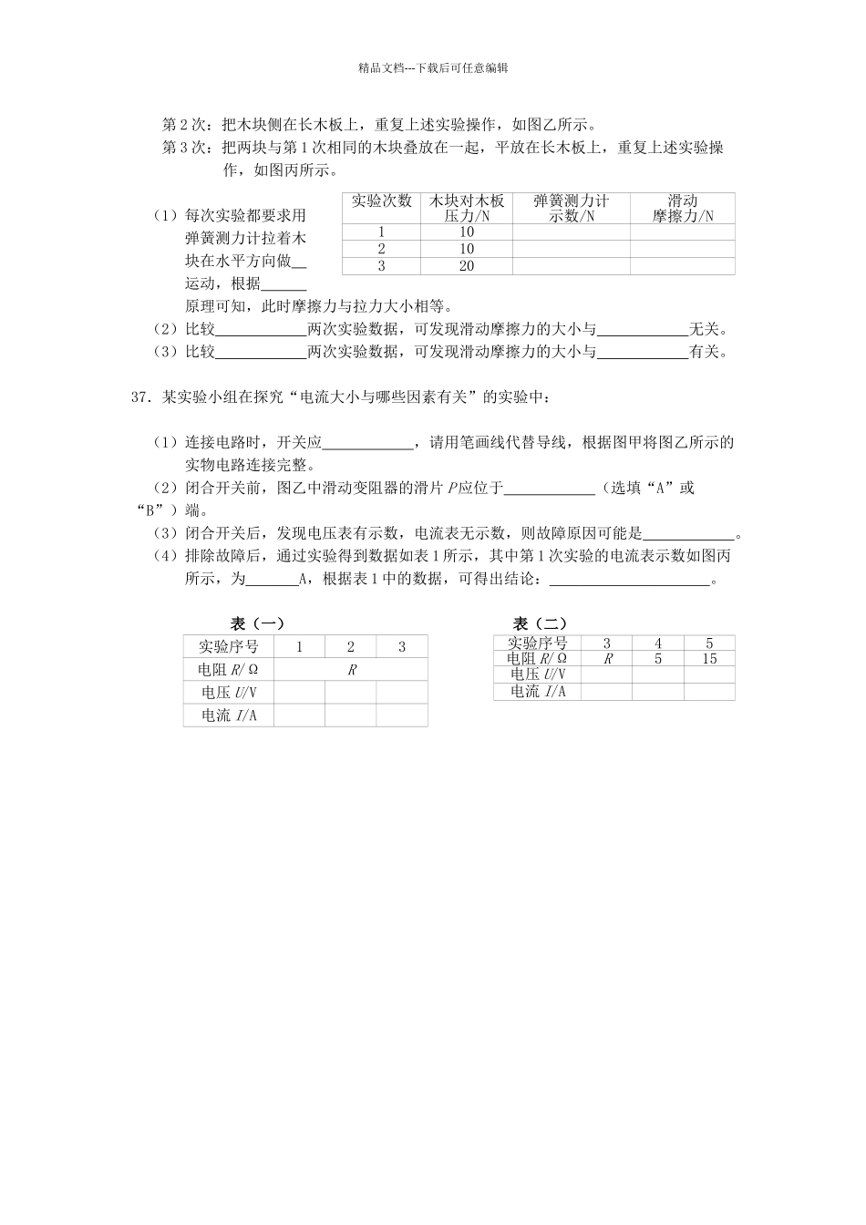
回到顶部