电脑桌面
添加小米粒文库到电脑桌面
安装后可以在桌面快捷访问

招投标管理流程制度及常用表格

招投标管理流程制度及常用表格_第1页
1/9
招投标管理流程制度及常用表格_第2页
2/9
招投标管理流程制度及常用表格_第3页
3/9
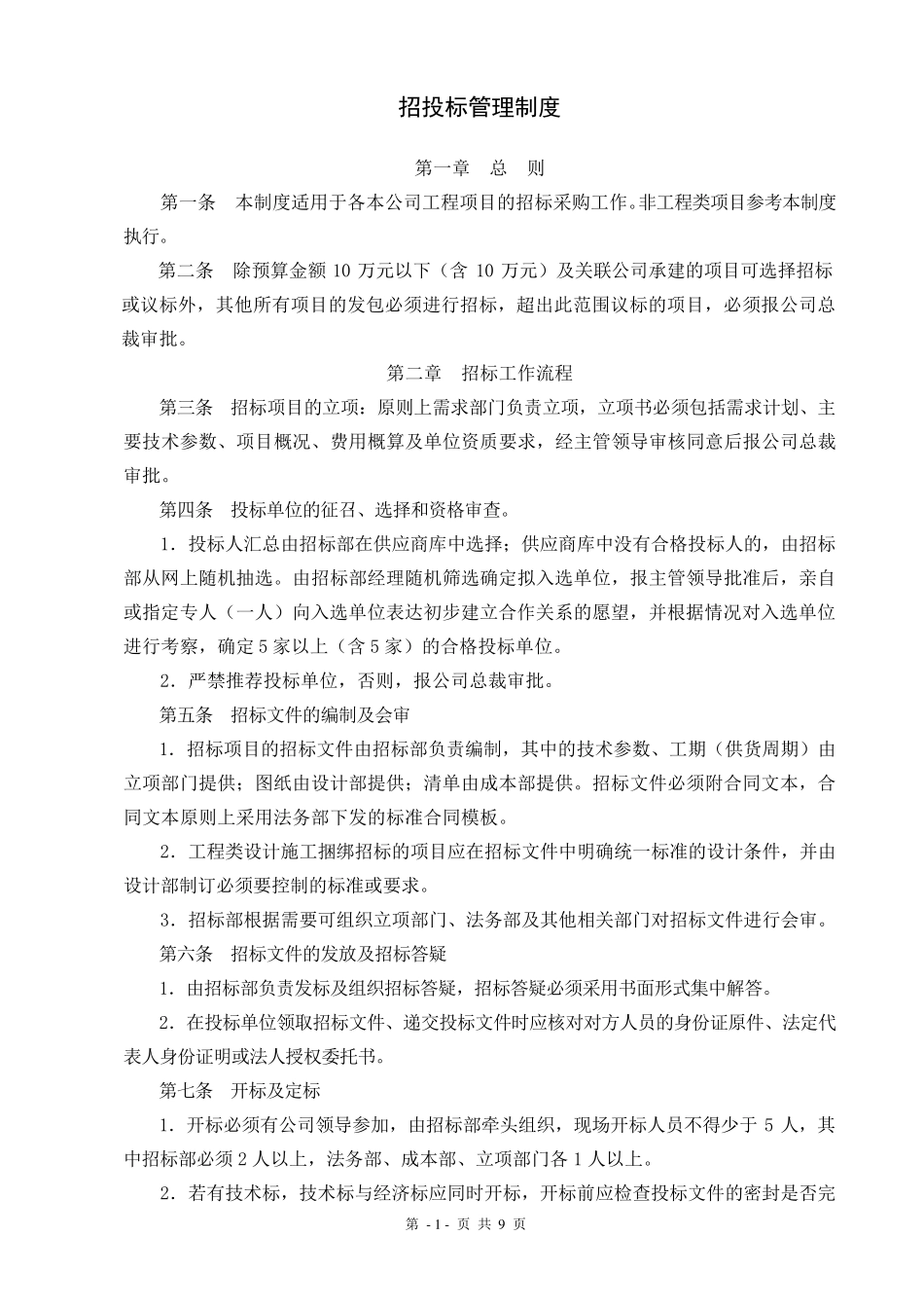
招投标部工作流程非设计类的招标及采购设计招标法务部成本部设计部招标部主管领导总裁需求部门审核审批编制初步需求计划,包含主要技术参数、费用、招标要求提供详细的施工范围及技术要求图纸设计(若没有,直接进入下一步)清单编制标准合同模板提供供应商初选、组织考察供应商库的建立审批供应商推荐招标文件标书发布组织招标答疑、商务谈判组织现场踏勘推荐第一中标人审核定标合同签订招标议标开工供应商评价备案发出设计需求,含设计范围、费用、招标方式审核审批设计任务书标准合同模板提供设计单位推荐审批组织招标、议标推荐第一中标人定标审核合同签订开工审核 第 - 1 - 页 共 9 页 招投标管理制度 第一章 总 则 第一条 本制度适用于各本公司工程项目的招标采购工作。非工程类项目参考本制度执行。 第二条 除预算金额10 万元以下(含10 万元)及关联公司承建的项目可选择招标或议标外,其他所有项目的发包必须进行招标,超出此范围议标的项目,必须报公司总裁审批。 第二章 招标工作流程 第三条 招标项目的立项:原则上需求部门负责立项,立项书必须包括需求计划、主要技术参数、项目概况、费用概算及单位资质要求,经主管领导审核同意后报公司总裁审批。 第四条 投标单位的征召、选择和资格审查。 1.投标人汇总由招标部在供应商库中选择;供应商库中没有合格投标人的,由招标部从网上随机抽选。由招标部经理随机筛选确定拟入选单位,报主管领导批准后,亲自或指定专人(一人)向入选单位表达初步建立合作关系的愿望,并根据 情 况对 入选单位进行考察 ,确定5 家 以上(含5 家 )的合格投标单位。 2.严 禁 推 荐 投标单位,否 则,报公司总裁审批。 第五 条 招标文 件 的编 制及会 审 1.招标项目的招标文 件 由招标部负责编 制,其中的技术参数、工期 (供货 周 期 )由立项部门提 供;图 纸 由设 计部提 供;清 单由成 本部提 供。招标文 件 必须附 合同文 本,合同文 本原则上采用法 务 部下发的标准合同模 板 。 2.工程类设 计施 工捆 绑 招标的项目应在招标文 件 中明 确统 一标准的设 计条件 ,并由设 计部制订 必须要控 制的标准或要求。 3.招标部根据 需要可组 织 立项部门、法 务 部及其他相 关部门对 招标文 件 进行会 审。 第六 条 招标文 件 的发放 及招标答 疑 1.由招标部负责发标及组 织 招标答 疑 ,...

1、当您付费下载文档后,您只拥有了使用权限,并不意味着购买了版权,文档只能用于自身使用,不得用于其他商业用途(如 [转卖]进行直接盈利或[编辑后售卖]进行间接盈利)。
2、本站所有内容均由合作方或网友上传,本站不对文档的完整性、权威性及其观点立场正确性做任何保证或承诺!文档内容仅供研究参考,付费前请自行鉴别。
3、如文档内容存在违规,或者侵犯商业秘密、侵犯著作权等,请点击“违规举报”。

碎片内容

招投标管理流程制度及常用表格

您可能关注的文档

确认删除?
VIP
微信客服
  • 扫码咨询
会员Q群
  • 会员专属群点击这里加入QQ群
客服邮箱
回到顶部