电脑桌面
添加小米粒文库到电脑桌面
安装后可以在桌面快捷访问

某工程脚手架方案

某工程脚手架方案_第1页
1/40
某工程脚手架方案_第2页
2/40
某工程脚手架方案_第3页
3/40
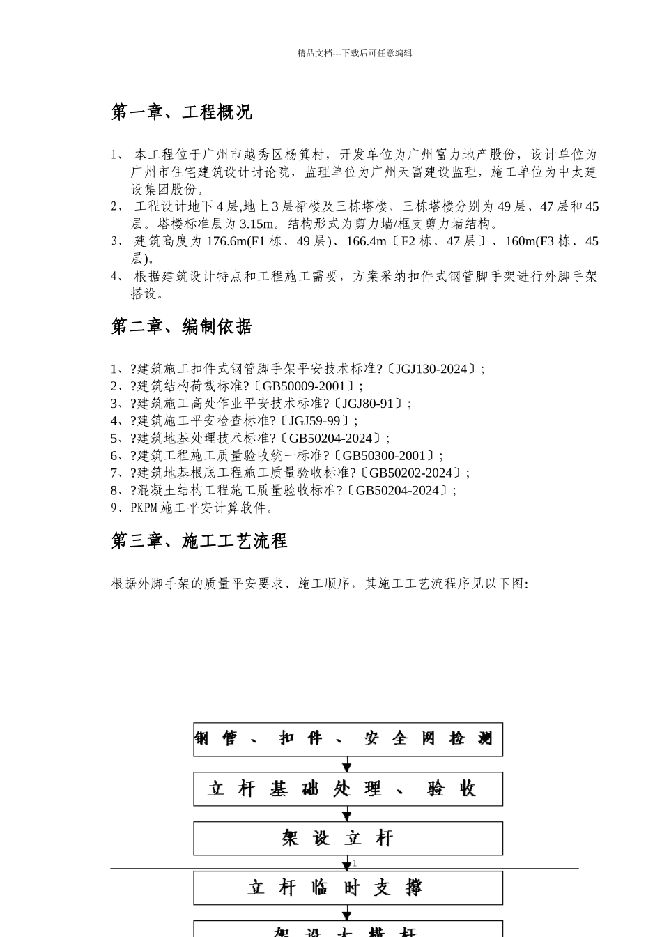
精品文档---下载后可任意编辑目 录第一章、工程概况...........................................................................................1第二章、编制依据...........................................................................................1第三章、施工工艺流程...................................................................................1第四章、材料规格及质量要求.......................................................................3第五章、主要搭设方案及搭设图...................................................................4第六章、脚手架搭设施工方法.......................................................................6第七章、脚手架撤除施工方法.......................................................................7第八章、质量保证措施...................................................................................8第九章、平安保证措施...................................................................................9第十章、脚手架监测措施及应急预案.........................................................10第十一章、计算书.........................................................................................16精品文档---下载后可任意编辑第一章、工程概况1、 本工程位于广州市越秀区杨箕村,开发单位为广州富力地产股份,设计单位为广州市住宅建筑设计讨论院,监理单位为广州天富建设监理,施工单位为中太建设集团股份。2、 工程设计地下 4 层,地上 3 层裙楼及三栋塔楼。三栋塔楼分别为 49 层、47 层和 45层。塔楼标准层为 3.15m。结构形式为剪力墙/框支剪力墙结构。3、 建筑高度为 176.6m(F1 栋、49 层)、166.4m〔F2 栋、47 层〕、160m(F3 栋、45层)。4、 根据建筑设计特点和工程施工需要,方案采纳扣件式钢管脚手架进行外脚手架搭设。第二章、编制依据1、?建筑施工扣件式钢管脚手架平安技术标准?〔JGJ130-2024〕;2、?建筑结构荷载标准?〔GB50009-2001〕;3、?建筑施工高处作业平安技术标准?〔JGJ80-91〕;4、?建筑施工平安检查标准?〔JGJ59-99〕;5、?建筑地基处理技术标准?〔GB50204-2024〕;6、?建筑工程施工质量验收统一标准?〔GB50300-2001〕;7、?建筑地基根底工程施工质量验收标准?〔GB5020...

1、当您付费下载文档后,您只拥有了使用权限,并不意味着购买了版权,文档只能用于自身使用,不得用于其他商业用途(如 [转卖]进行直接盈利或[编辑后售卖]进行间接盈利)。
2、本站所有内容均由合作方或网友上传,本站不对文档的完整性、权威性及其观点立场正确性做任何保证或承诺!文档内容仅供研究参考,付费前请自行鉴别。
3、如文档内容存在违规,或者侵犯商业秘密、侵犯著作权等,请点击“违规举报”。

碎片内容

某工程脚手架方案

您可能关注的文档

确认删除?
VIP
微信客服
  • 扫码咨询
会员Q群
  • 会员专属群点击这里加入QQ群
客服邮箱
回到顶部