电脑桌面
添加小米粒文库到电脑桌面
安装后可以在桌面快捷访问

排列组合公式和各类例题

排列组合公式和各类例题_第1页
1/9
排列组合公式和各类例题_第2页
2/9
排列组合公式和各类例题_第3页
3/9
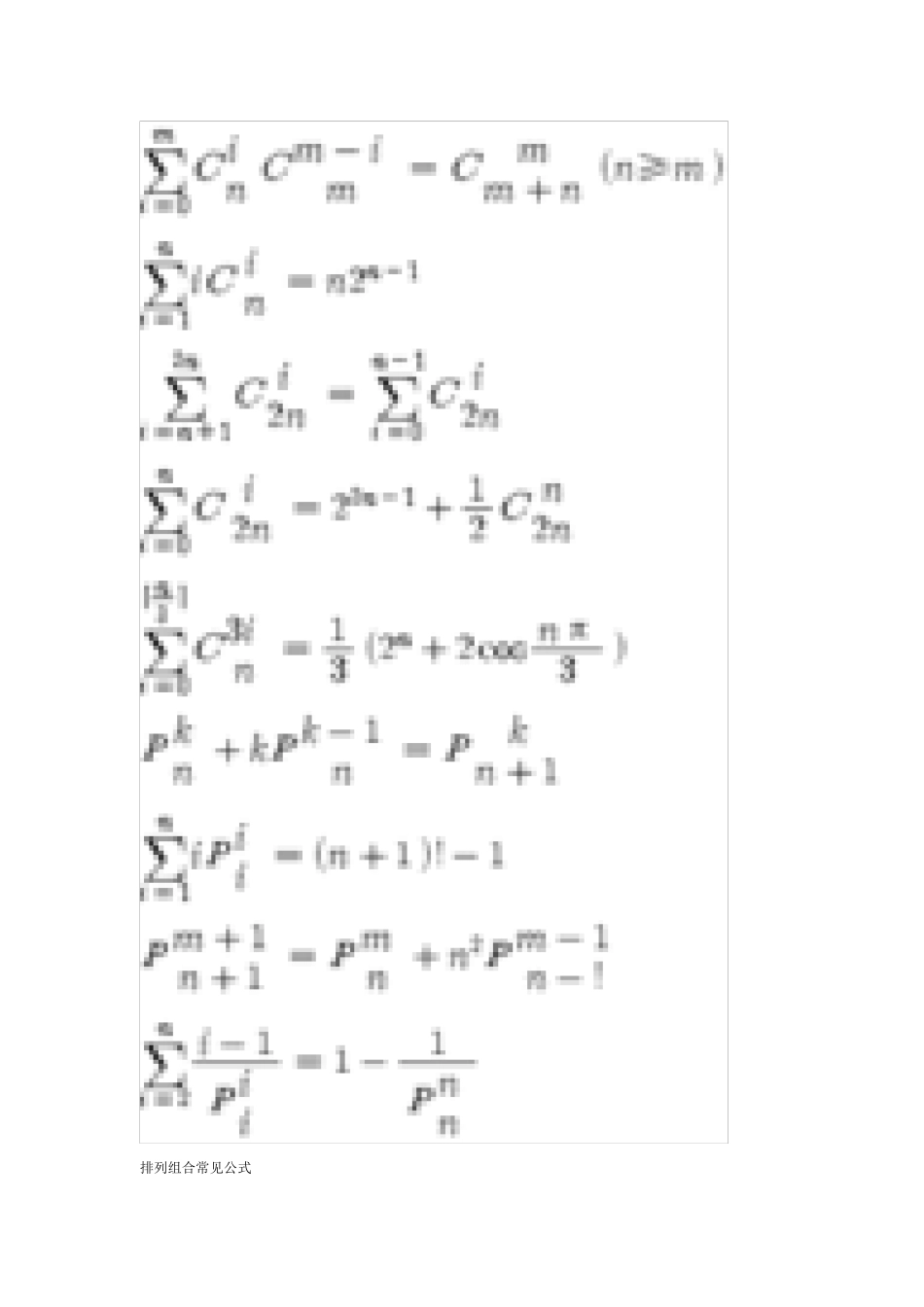
组合恒等式 排列组合常见公式 基本计数原理 ⑴加法原理和分类计数法 ⒈加法原理:做一件事,完成它可以有 n类办法,在第一类办法中有 m1 种不同的方法,在第二类办法中有 m2 种不同的方法,……,在第 n类办法中有 mn种不同的方法,那么完成这件事共有 N=m1+m2+m3+…+mn 种不同方法。 ⒉第一类办法的方法属于集合 A1,第二类办法的方法属于集合 A2,……,第 n类办法的方法属于集合 An,那么完成这件事的方法属于集合 A1UA2U…UAn。 ⒊分类的要求 :每一类中的每一种方法都可以独立地完成此任务;两类不同办法中的具体方法,互不相同(即分类不重);完成此任务的任何一种方法,都属于某一类(即分类不漏)。 ⑵乘法原理和分步计数法 ⒈ 乘法原理:做一件事,完成它需要分成 n个步骤,做第一步有 m1 种不同的方法,做第二步有 m2 种不同的方法,……,做第 n步有 mn种不同的方法,那么完成这件事共有N=m1×m2×m3×…×mn 种不同的方法。 ⒉合理分步的要求 任何一步的一种方法都不能完成此任务,必须且只须连续完成这 n步才能完成此任务;各步计数相互独立;只要有一步中所采取的方法不同,则对应的完成此事的方法也不同。 3.与后来的离散型随机变量也有密切相关。 4 例题 【例 1】 从 1、2、3、……、20 这二十个数中任取三个不同的数组成等差数列,这样的不同等差数列有多少个? 分析:首先要把复杂的生活背景或其它数学背景转化为一个明确的排列组合问题。 设a,b,c 成等差,∴ 2b=a+c,可知 b 由 a,c 决定, 又 2b 是偶数,∴ a,c 同奇或同偶,即:分别从 1,3,5,……,19 或 2,4,6,8,……,20 这十个数中选出两个数进行排列,由此就可确定等差数列,A(10,2)*2=90*2,因而本题为180。 【例 2】 某城市有 4 条东西街道和 6 条南北的街道,街道之间的间距相同,若规定只能向东或向北两个方向沿图中路线前进,则从 M 到 N 有多少种不同的走法? 分析:对实际背景的分析可以逐层深入: (一)从 M 到 N 必须向上走三步,向右走五步,共走八步; (二)每一步是向上还是向右,决定了不同的走法; (三)事实上,当把向上的步骤决定后,剩下的步骤只能向右; 从而,任务可叙述为:从八个步骤中选出哪三步是向上走,就可以确定走法数。 ∴ 本题答案为:C(8,3)=56。 分析 分析是分类还是分步,是排列还是组合 注意加法原理与乘法原理的特点,分析是分...

1、当您付费下载文档后,您只拥有了使用权限,并不意味着购买了版权,文档只能用于自身使用,不得用于其他商业用途(如 [转卖]进行直接盈利或[编辑后售卖]进行间接盈利)。
2、本站所有内容均由合作方或网友上传,本站不对文档的完整性、权威性及其观点立场正确性做任何保证或承诺!文档内容仅供研究参考,付费前请自行鉴别。
3、如文档内容存在违规,或者侵犯商业秘密、侵犯著作权等,请点击“违规举报”。

碎片内容

排列组合公式和各类例题

小辰3+ 关注
实名认证
内容提供者

出售各种资料和文档

相关文档

确认删除?
VIP
微信客服
  • 扫码咨询
会员Q群
  • 会员专属群点击这里加入QQ群
客服邮箱
回到顶部