电脑桌面
添加小米粒文库到电脑桌面
安装后可以在桌面快捷访问

桩基检测及基坑检测的规范要求

桩基检测及基坑检测的规范要求_第1页
1/15
桩基检测及基坑检测的规范要求_第2页
2/15
桩基检测及基坑检测的规范要求_第3页
3/15
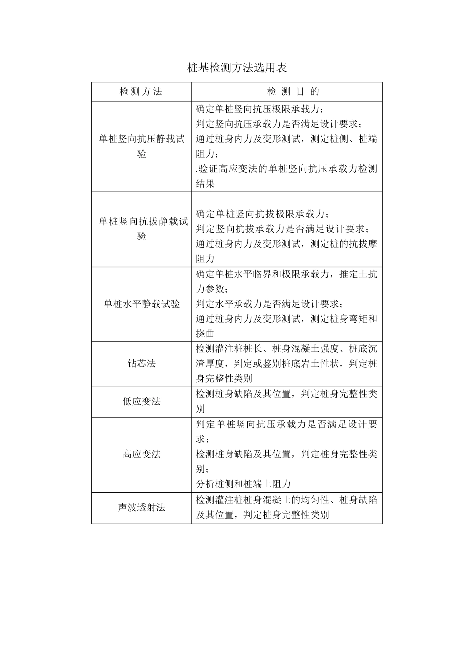
桩基检测及基坑检测的规范要求 一、桩基检测 桩基作为目前工程建设中大量采用的深基础形式,是涉及结构安全的重要组成部分。桩基是隐蔽工程,它是建筑物的基础,其质量优劣直接影响到这些建筑物的平安。在桩基础的施工过程中,桩基检测是一个不可短少的环节。近年来桩基础在高层建筑和铁路建设中普遍运用,随着建设单位对工程质量要求的提高,基桩检测技术将发挥越来越重要的作用。桩基质量检测技术,特别是桩基动力试验,涉及到岩土力学、振动学、桩基施工技术和计算机技术等诸多学科知识,它既不同于常规的建筑材料试验,又不同于普通的建筑结构测试。不断提高桩基检测的质量水平,不断强化对桩基检测队伍的管理,对工程的质量建设具有重要意义。 根据《建筑桩基检测技术规范》(JGJ106-2003),目前桩基检测的主要方法有静载试验、钻芯法、低应变法、高应变法、声波透射法等几种。 工程桩应进行单桩承载力和桩身完整性抽样 检测,检测方法应根据下 表 选 择 。桩身完整性宜 采用两 种或 两 种以 上 的检测方法进行检测。基桩检测除 应在施工前和施工后 进行外 ,尚 应采取 符 合 《建筑桩基检测技术规范1 0 6 -2 0 0 3 3 》规范规定 的检测方法或 专 业 验收 规范规定 的其他 检测方法,进行桩基施工过程中的检测,加 强施工过程质量控 制 。 桩基检测方法选用表 检测方法 检 测 目 的 单桩竖向抗压静载试验 确定单桩竖向抗压极限承载力; 判定竖向抗压承载力是否满足设计要求; 通过桩身内力及变形测试,测定桩侧、桩端阻力; .验证高应变法的单桩竖向抗压承载力检测结果 单桩竖向抗拔静载试验 确定单桩竖向抗拔极限承载力; 判定竖向抗拔承载力是否满足设计要求; 通过桩身内力及变形测试,测定桩的抗拔摩阻力 单桩水平静载试验 确定单桩水平临界和极限承载力,推定土抗力参数; 判定水平承载力是否满足设计要求; 通过桩身内力及变形测试,测定桩身弯矩和挠曲 钻芯法 检测灌注桩桩长、桩身混凝土强度、桩底沉渣厚度,判定或鉴别桩底岩土性状,判定桩身完整性类别 低应变法 检测桩身缺陷及其位置,判定桩身完整性类别 高应变法 判定单桩竖向抗压承载力是否满足设计要求; 检测桩身缺陷及其位置,判定桩身完整性类别; 分析桩侧和桩端土阻力 声波透射法 检测灌注桩桩身混凝土的均匀性、桩身缺陷及其位置,判定桩身完整性类别 检测工作的程序,应按下图进行: (一)几种...

1、当您付费下载文档后,您只拥有了使用权限,并不意味着购买了版权,文档只能用于自身使用,不得用于其他商业用途(如 [转卖]进行直接盈利或[编辑后售卖]进行间接盈利)。
2、本站所有内容均由合作方或网友上传,本站不对文档的完整性、权威性及其观点立场正确性做任何保证或承诺!文档内容仅供研究参考,付费前请自行鉴别。
3、如文档内容存在违规,或者侵犯商业秘密、侵犯著作权等,请点击“违规举报”。

碎片内容

桩基检测及基坑检测的规范要求

您可能关注的文档

确认删除?
VIP
微信客服
  • 扫码咨询
会员Q群
  • 会员专属群点击这里加入QQ群
客服邮箱
回到顶部