电脑桌面
添加小米粒文库到电脑桌面
安装后可以在桌面快捷访问

检验科结构框架图VIP专享

检验科结构框架图_第1页
1/7
检验科结构框架图_第2页
2/7
检验科结构框架图_第3页
3/7
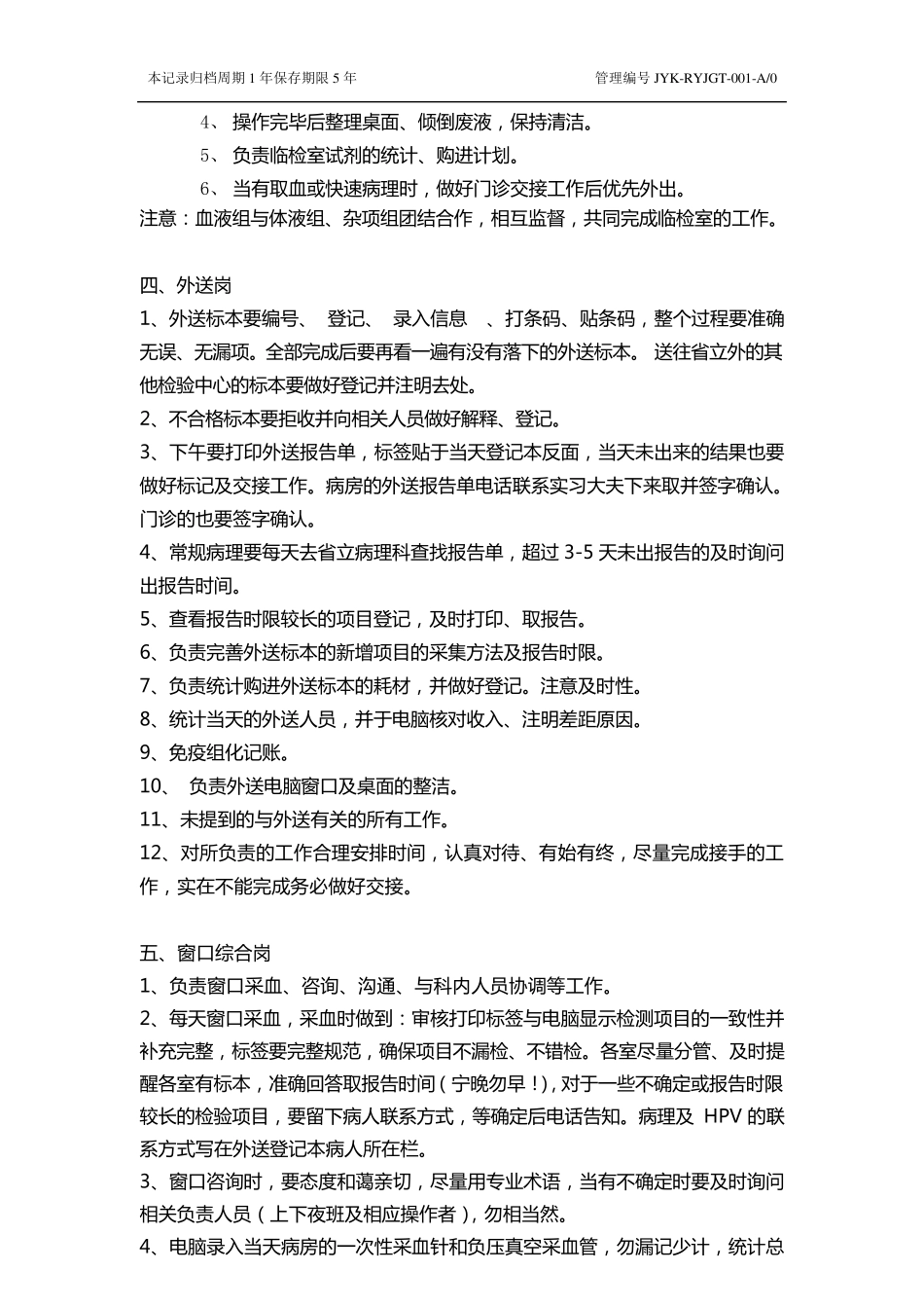
本记录归档周期1 年保存期限5 年 管理编号JYK-RYJGT-001-A/0 检 验 科 临检 室人员结构框架图 一 、血液岗(包括血常规、血型、超敏 CRP、凝血五项、心梗三项等) 1、 做质控:血细胞分析仪五分类、凝血四项,三分类血常规分析仪按需做质控。质控方法已贴于仪器内侧。 2、 处理门诊及急查项目标本,除急查外,先门诊,后病房。严格遵照检验项目报告时限,血常规、超敏 CRP 30 分钟,心梗三项 30 分钟,凝血四项、幽门螺杆菌、结核抗体、血沉 60 分钟。做完标本及时告之审核。 3、 主动到窗口看有无门诊的血标本等。 4、 严格遵守血常规和凝血的复检规则,复检后登记。 5、 严格遵守血常规和凝血的危急值报告制度,联系具体到人并登记. 6、 检测完毕后及时清洗仪器、存放试剂、关机。倾倒废液、垃圾。 7、 仪器维护保养:血常规每天标本》 50,每周 一 次 执 行 全 套 每月 清洗(冲洗废液瓶 、冲 洗 Flowcell、每月 清洗),定 于周 五夜 班 进 行 。血常规每天标本<50, 每 2 周 一 次 执 行 全 套 每月 清洗,定 于第 二 周 周 五夜 班 进 行 .大 约30-40 分钟. 血凝仪:每日 清洗样 品 针 :每天做完批 量 标本及时清洗. 每周 管 路 清洗:定 于每周 五下 午 .清洗方法贴于仪器前 侧. 8、倾倒废液、垃圾。擦 拭 仪器,整 理桌 面 。 9、外送 比 对 的项目要 做好 记录 、分析并存放到门诊比 对 本里 。 10、月 底 整 理当 月 血常规、血凝室 内质控并小 结,并计 算 下 月 靶 值。 组长 杨广燕 血液岗 体液岗 杂项岗 采血岗 查体岗 外送岗 窗口综合岗 科 室 综 合岗 副组长 程敬 本记录归档周期1 年保存期限5 年 管理编号JYK-RYJGT-001-A/0 11、月底抄写本月血常规质控值作为下月室内上报质控值。 12、未提到的与临检血液有关的所有工作。 13、对所负责的工作合理安排时间,认真对待、有始有终,尽量完成接手的工作,实在不能完成务必做好交接,保证质量。 二、体液岗(包括尿常规、便常规、分泌物常规等) 1、做尿常规质控工作。 2、及时处理窗口的标本,将标本转移到室内,及时检测,确保检验质量,以免造成纠纷。 3、 先处理白带常规,因为滴虫需要保暖,以免时间长影响观察。处理尿液时,内三门诊和病房全部离心镜检,其他科室当蛋白》1+和/或隐血》1+而镜下不符时要将尿液离心。离心方 法...

1、当您付费下载文档后,您只拥有了使用权限,并不意味着购买了版权,文档只能用于自身使用,不得用于其他商业用途(如 [转卖]进行直接盈利或[编辑后售卖]进行间接盈利)。
2、本站所有内容均由合作方或网友上传,本站不对文档的完整性、权威性及其观点立场正确性做任何保证或承诺!文档内容仅供研究参考,付费前请自行鉴别。
3、如文档内容存在违规,或者侵犯商业秘密、侵犯著作权等,请点击“违规举报”。

碎片内容

检验科结构框架图

小辰6+ 关注
实名认证
内容提供者

出售各种资料和文档

确认删除?
VIP
微信客服
  • 扫码咨询
会员Q群
  • 会员专属群点击这里加入QQ群
客服邮箱
回到顶部