电脑桌面
添加小米粒文库到电脑桌面
安装后可以在桌面快捷访问

水吸收丙酮填料塔的设计

水吸收丙酮填料塔的设计_第1页
1/21
水吸收丙酮填料塔的设计_第2页
2/21
水吸收丙酮填料塔的设计_第3页
3/21
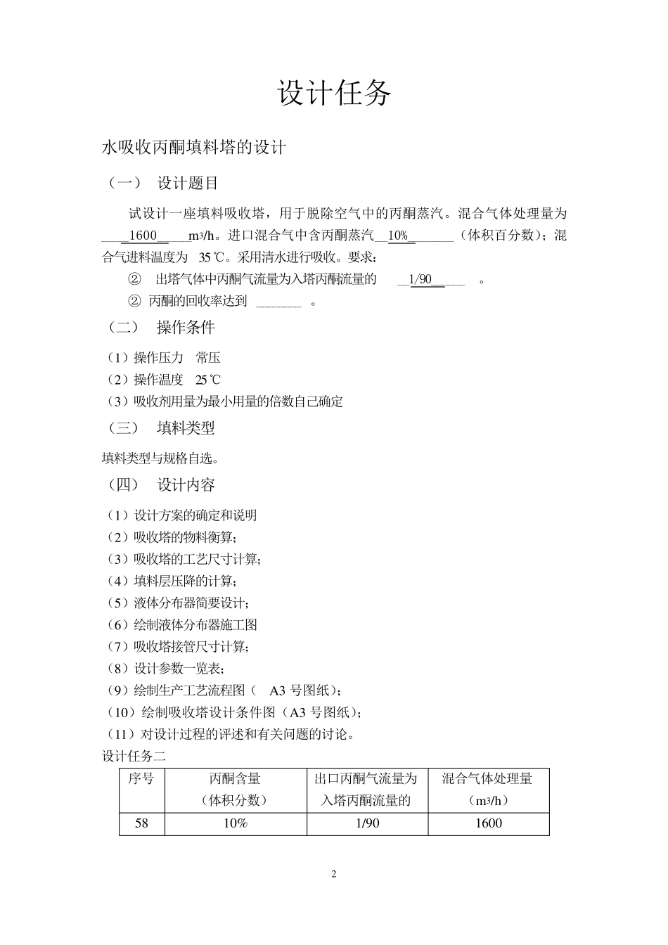
1 《化工原理》课程设计 水吸收丙酮填料塔的设计 学 院 医药化工学院 专 业 化学工程与工艺 班 级 姓 名 学 号 指导教师 2012 年 1 月 1 日 2 设计任务 水吸收丙酮填料塔的设计 (一) 设计题目 试设计一座填料吸收塔,用于脱除空气中的丙酮蒸汽。混合气体处理量为____1600_____m 3/h。进口混合气中含丙酮蒸汽__10%_______(体积百分数);混合气进料温度为35℃。采用清水进行吸收。要求: ② 出塔气体中丙酮气流量为入塔丙酮流量的__1/90______。 ② 丙酮的回收率达到 ________ 。 (二) 操作条件 (1)操作压力 常压 (2)操作温度 25℃ (3)吸收剂用量为最小用量的倍数自己确定 (三) 填料类型 填料类型与规格自选。 (四) 设计内容 (1)设计方案的确定和说明 (2)吸收塔的物料衡算; (3)吸收塔的工艺尺寸计算; (4)填料层压降的计算; (5)液体分布器简要设计; (6)绘制液体分布器施工图 (7)吸收塔接管尺寸计算; (8)设计参数一览表; (9)绘制生产工艺流程图(A3 号图纸); (10)绘制吸收塔设计条件图(A3 号图纸); (11)对设计过程的评述和有关问题的讨论。 设计任务二 序号 丙酮含量 (体积分数) 出口丙酮气流量为入塔丙酮流量的 混合气体处理量 (m 3/h) 58 10% 1/90 1600 3 目 录 1. 设计方案简介 ……………………………………………………………………1 1.1 设计方案的确定………………………………………………………………1 1.2 填料的选择……………………………………………………………………3 2. 工艺计算 …………………………………………………………………………4 2.1 基础物性数据…………………………………………………………………4 2.1.1 液相物性的数据 ………………………………………………………4 2.1.2 气相物性的数据 ………………………………………………………5 2.1.3 气液相平衡数据 ………………………………………………………5 2.1.4 物料衡算 ………………………………………………………………5 2.2 填料塔的工艺尺寸的计算……………………………………………………6 2.2.1 塔径的计算 ……………………………………………………………6 2.2.2 填料层高度计算 ………………………………………………………8 2.2.3 填料层压降计算 …………………………………...

1、当您付费下载文档后,您只拥有了使用权限,并不意味着购买了版权,文档只能用于自身使用,不得用于其他商业用途(如 [转卖]进行直接盈利或[编辑后售卖]进行间接盈利)。
2、本站所有内容均由合作方或网友上传,本站不对文档的完整性、权威性及其观点立场正确性做任何保证或承诺!文档内容仅供研究参考,付费前请自行鉴别。
3、如文档内容存在违规,或者侵犯商业秘密、侵犯著作权等,请点击“违规举报”。

碎片内容

水吸收丙酮填料塔的设计

确认删除?
VIP
微信客服
  • 扫码咨询
会员Q群
  • 会员专属群点击这里加入QQ群
客服邮箱
回到顶部