电脑桌面
添加小米粒文库到电脑桌面
安装后可以在桌面快捷访问

2025年员工综合素质考核及技能竞赛方案

2025年员工综合素质考核及技能竞赛方案_第1页
1/5
2025年员工综合素质考核及技能竞赛方案_第2页
2/5
2025年员工综合素质考核及技能竞赛方案_第3页
3/5
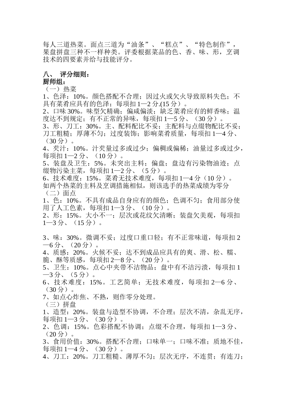
(一季度)技能比武竞赛方案 为提高作业区后勤服务质量,激发和加强员工的技能水平,更好的服务于油田,开展本次员工综合素质考核和技术比武活动。详细安排如下:一、 评委组织:英卓酒店彩南服务分企业评委:伙委会组员、作业区有关领导记分员:张敏 积分监督员:于蓓二、 比赛地点:彩南一号餐厅三、 比赛时间:四、 比赛纪律及有关规定:1、参赛选手应服从工作安排和现场指挥。2、参赛选手应做到衣帽清洁,,遵守食品卫生安全。3、参赛选手独立完毕操作,不容许使用他人原料。4、参赛选手操作完毕后,,应迅速清理工作区,撤离赛场。五、 比赛概要:1、厨师在规定期间内完毕:2 道菜品、2 道面点、2 道果盘。2、餐厅服务员以服务礼仪及摆台技能为主。3、客房服务员以服务礼仪及客房清洁操作为主。六、 评奖方式:根据评委总评得分以组为单位评出一等奖、。其中厨师,餐厅服务员,客房服务员共各分为三组。现场评委根据选手技能体现打分,评分结束,由记分员复核无误后,去掉一种最高分和一种最低分,计算选手的平均分为最终得分。七、 评分原则及规定:厨师烹调技术考核分为热菜、面点、果蔬雕刻三类,厨师们规定在规定期间内完毕、一道家常菜、一道特色菜、“酸辣土豆丝”每人三道热菜。面点三道为“油条”、“糕点”、“特色制作”,果盘拼盘三种不一样种类。评委根据菜品的色、香、味、形,烹调技术的四要素并给与技能评分。八、 评分细则:厨师组:(一)热菜1、色泽:10%。颜色搭配不合理;因过火或欠火导致原料失色;不具有菜肴应具有的色泽;每项扣 1—2 分.(15 分)。2、口味 30%。味型欠精确;偏咸偏淡;缺乏菜肴应有的鲜香味;温度达不到规定;有不正常的异味,每项扣 1—5 分、(30 分)。3、形、刀工:30%。主、配料配比不妥;主配料与点缀物配比不妥;刀工粗糙;厚薄不匀;过度装饰;影响菜肴质量,每项扣 1—4 分、(30 分)。4、芡汁:10%。汁芡量过多或过少;偏稠或偏稀;油量过多或过少,每项扣 1—2 分、(10 分)。5、装盘及卫生:5%。未突出主料;偏盘;盘边有污染物油迹;点缀物污染主菜,每项扣 1—2 分、(5 分)。6、技术难度:15%。菜肴无技术难度,每项扣 1—4 分(10 分)。如两个热菜的主料及烹调措施相似,则该选手的热菜成绩为零分(二)面点1、色:10%。不具有成品自身应有的颜色;色调不匀;食用部分使用了人工色素,每项扣 1—3 分、(10 分)。2、形:15%。大小不一;层...

1、当您付费下载文档后,您只拥有了使用权限,并不意味着购买了版权,文档只能用于自身使用,不得用于其他商业用途(如 [转卖]进行直接盈利或[编辑后售卖]进行间接盈利)。
2、本站所有内容均由合作方或网友上传,本站不对文档的完整性、权威性及其观点立场正确性做任何保证或承诺!文档内容仅供研究参考,付费前请自行鉴别。
3、如文档内容存在违规,或者侵犯商业秘密、侵犯著作权等,请点击“违规举报”。

碎片内容

2025年员工综合素质考核及技能竞赛方案

您可能关注的文档

确认删除?
VIP
微信客服
  • 扫码咨询
会员Q群
  • 会员专属群点击这里加入QQ群
客服邮箱
回到顶部