电脑桌面
添加小米粒文库到电脑桌面
安装后可以在桌面快捷访问

钢筋保护层厚度规范方案

钢筋保护层厚度规范方案_第1页
1/7
钢筋保护层厚度规范方案_第2页
2/7
钢筋保护层厚度规范方案_第3页
3/7
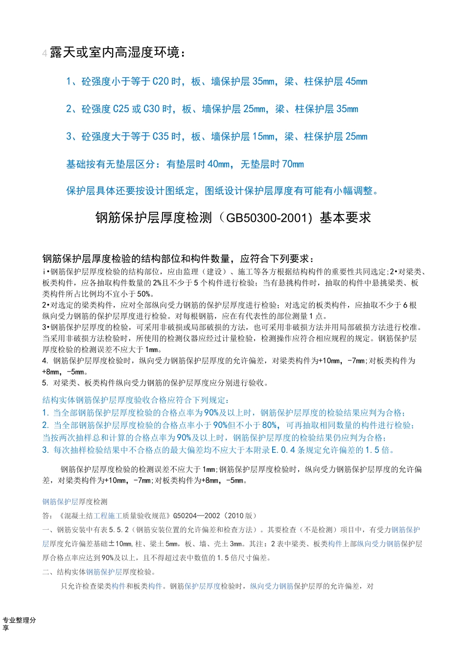
专业整理分享钢筋保护层厚度分析分享保护层指的是混凝土上面那层小部分垫层。混凝土保护层是指混凝土构件中,起到保护钢筋避免钢筋直接裸露的那一部分混凝土。混凝土保护层定义:指混凝土构件中,起到保护钢筋避免钢筋直接裸露的那一部分混凝土,从混凝土表面到最外层钢筋(受力钢筋)公称直径外边缘之间的最小距离:对后张法预应力筋,为套管或孔道外边缘到混凝土表面的距离。保护层最小厚度的规定是为了使混凝土结构构件满足的耐久性要求和对受力钢筋有效锚固的要求。1.厚度要求根据 2010 年新的《混凝土结构设计规范》(GB50010-2010)保护层厚度不再是纵向钢筋(非箍筋)外缘至混凝土表面的最小距离,而是“以最外层钢筋(包括箍筋、构造筋、分布筋等)的外缘计算混凝土的保护层厚度”。因此本次修订后保护层设计厚度比原来增加!保护层最小厚度的规定是为了使混凝土结构构件满足的耐久性要求和对受力钢筋有效锚固的要求。混凝土保护层厚度大,构件的受力钢筋粘结锚固性能、耐久性和防火性能越好。但是,过大的保护层厚度会使构件受力后产生的裂缝宽度过大,就会影响其使用性能(如破坏构件表面的装修层、过大的裂缝宽度会使人恐慌不安),而且由于设计中是不考虑混凝土的抗拉作用的,过大的保护层厚度还必然会造成经济上的浪费。因此,2010 年《混凝土结构设计规范》8.2.1 条,规定纵向受力的普通钢筋及预应力钢筋,其混凝土保护层厚度(钢筋外边缘至混凝土表面的距离)不应小于钢筋的公称直径 d,且应符合下表的规定。一般设计中是采用最小值的。混凝土保护层最小厚度(mm)环境类别板、墙、壳梁、柱、杆1520二 a2025二 b2535三 a3040三 b4050注:1.混凝土强度等级不大于 C25 时,表中保护层数值增加 5mm.2•钢筋混凝土基础宜设置混凝土垫层,基础中钢筋的混凝土保护层厚度应从垫层顶面算起,且不应小于 40mm.2.关于厚度的规定第 9.2.2 条处于一类环境且由工厂生产的预制构件,当混凝土强度等级不低于 C20 时,其保护层厚度可按本规范专业整理分享表 9.2.1 中规定减少 5mm,但预应力钢筋的保护层厚度不应小于 15mm;处于二类环境且由工厂生产的预制构件,当表面采取有效保护措施时,保护层厚度可按本规范表 9.2.1 中一类环境数值取用。预制钢筋混凝土受弯构件钢筋端头的保护层厚度不应小于 10mm;预制肋形板主肋钢筋的保护层厚度应按梁的数值取用。第 9.2.3 条板、墙、壳中分布钢筋的保护层厚度不应小于本规范表 9.2...

1、当您付费下载文档后,您只拥有了使用权限,并不意味着购买了版权,文档只能用于自身使用,不得用于其他商业用途(如 [转卖]进行直接盈利或[编辑后售卖]进行间接盈利)。
2、本站所有内容均由合作方或网友上传,本站不对文档的完整性、权威性及其观点立场正确性做任何保证或承诺!文档内容仅供研究参考,付费前请自行鉴别。
3、如文档内容存在违规,或者侵犯商业秘密、侵犯著作权等,请点击“违规举报”。

碎片内容

钢筋保护层厚度规范方案

确认删除?
VIP
微信客服
  • 扫码咨询
会员Q群
  • 会员专属群点击这里加入QQ群
客服邮箱
回到顶部