电脑桌面
添加小米粒文库到电脑桌面
安装后可以在桌面快捷访问

电缆安装施工方案

电缆安装施工方案_第1页
1/7
电缆安装施工方案_第2页
2/7
电缆安装施工方案_第3页
3/7
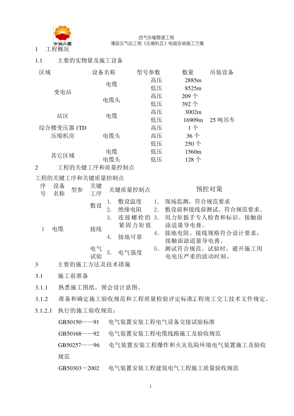
西气东输管道工程 蒲县压气站工程(压缩机区)电缆安装施工方案 1 1 工 程 概 况 1.1 主 要 的 实 物 量 及 施 工 设 备 区 域 设 备 名 称 型 号 参 数 数 量 吊 装 设 备 变 电 站 电 缆 高 压 2885m 25 吨 吊 车 低 压 8525m 电 缆 头 高 压 209 个 低 压 392 个 站 区 电 缆 高 压 3002m 低 压 16909m 综 合 楼 变 压 器 1TD 电 缆 头 高 压 1 个 压 缩 机 房 高 压 36 个 低 压 250 个 其 它 区 域 电 缆 低 压 1560m 电 缆 头 低 压 128 个 2 工 程 的 关 键 工 序 和 质 量 控 制 点 工 程 的 关 键 工 序 和 关 键 质 量 控 制 点 序号 设 备名 称 型 参 关 键工 序 关 键 质 量 控 制 点 预 控 对 策 1 电 缆 敷 设 1. 敷 设 温 度 1. 现 场 监 测 , 符 合 规 范 要 求 2. 绝 缘 电 阻 2. 敷 设 前 和 接 线 前 测 试 。 符 合 规 范 要 求 。 接 线 3. 连 接 螺 栓 的紧 固 力 矩 值 3. 用 力 矩 扳 手 专 人 检 查 和 标 识 。 接 触 面涂 适 量 导 电 膏 。 4. 接 地 可 靠 4. 接 地 电 阻 、 接 线 规 格 符 合 设 计 要 求 ,接 触 面 涂 适 量 导 电 膏 。 电 气试 验 5. 电 气 强 度 5. 测 试 符 合 规 范 。 试 验 时 , 避 开 施 工 用电 电 压 严 重 的 波 动 时 刻 。 3 主 要 的 施 工 方 法 及 技 术 措 施 3.1 施 工 前 准 备 3.1.1 熟 悉 施 工 图 纸 , 领 会 设 计 意图 。 3.1.2 准 备 和 确定施 工 验 收规 范 和 工 程 质 量 检 验 评定标 准 ,工 程 竣工 交工 技 术 文件规 定。 3.1.2.1 执行的 施 工 验 收规 范 : GB50150——91 电 气 装 置安装 工 程 电 气 设 备 交接 试 验 标 准 GB50168——92 电 气 装 置安装 工 程 电 缆 线 路施 工 及 验 收规 范 GB50257——96 电 气 装 置安装 工 程 爆炸和 火灾危险环境电 气 装 置施 工 及 验 收规 范 GB50303-2002 电 气 装 置安装 工 程 建筑电 气 工 程 施 工 质 量 验 收规 范 ...

1、当您付费下载文档后,您只拥有了使用权限,并不意味着购买了版权,文档只能用于自身使用,不得用于其他商业用途(如 [转卖]进行直接盈利或[编辑后售卖]进行间接盈利)。
2、本站所有内容均由合作方或网友上传,本站不对文档的完整性、权威性及其观点立场正确性做任何保证或承诺!文档内容仅供研究参考,付费前请自行鉴别。
3、如文档内容存在违规,或者侵犯商业秘密、侵犯著作权等,请点击“违规举报”。

碎片内容

电缆安装施工方案

您可能关注的文档

确认删除?
VIP
微信客服
  • 扫码咨询
会员Q群
  • 会员专属群点击这里加入QQ群
客服邮箱
回到顶部