电脑桌面
添加小米粒文库到电脑桌面
安装后可以在桌面快捷访问

电缆敷设及选择要求

电缆敷设及选择要求_第1页
1/7
电缆敷设及选择要求_第2页
2/7
电缆敷设及选择要求_第3页
3/7
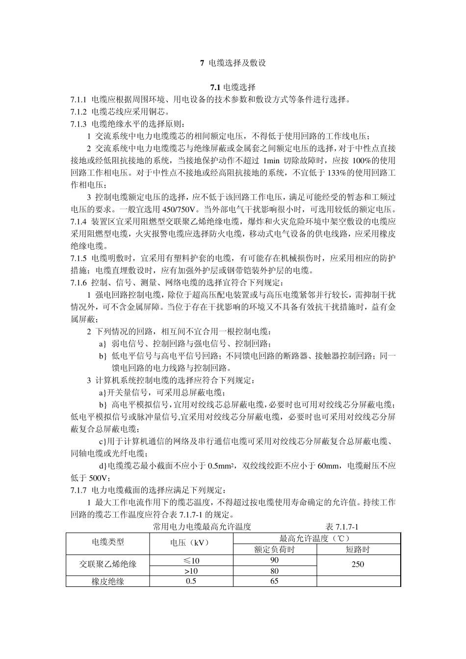
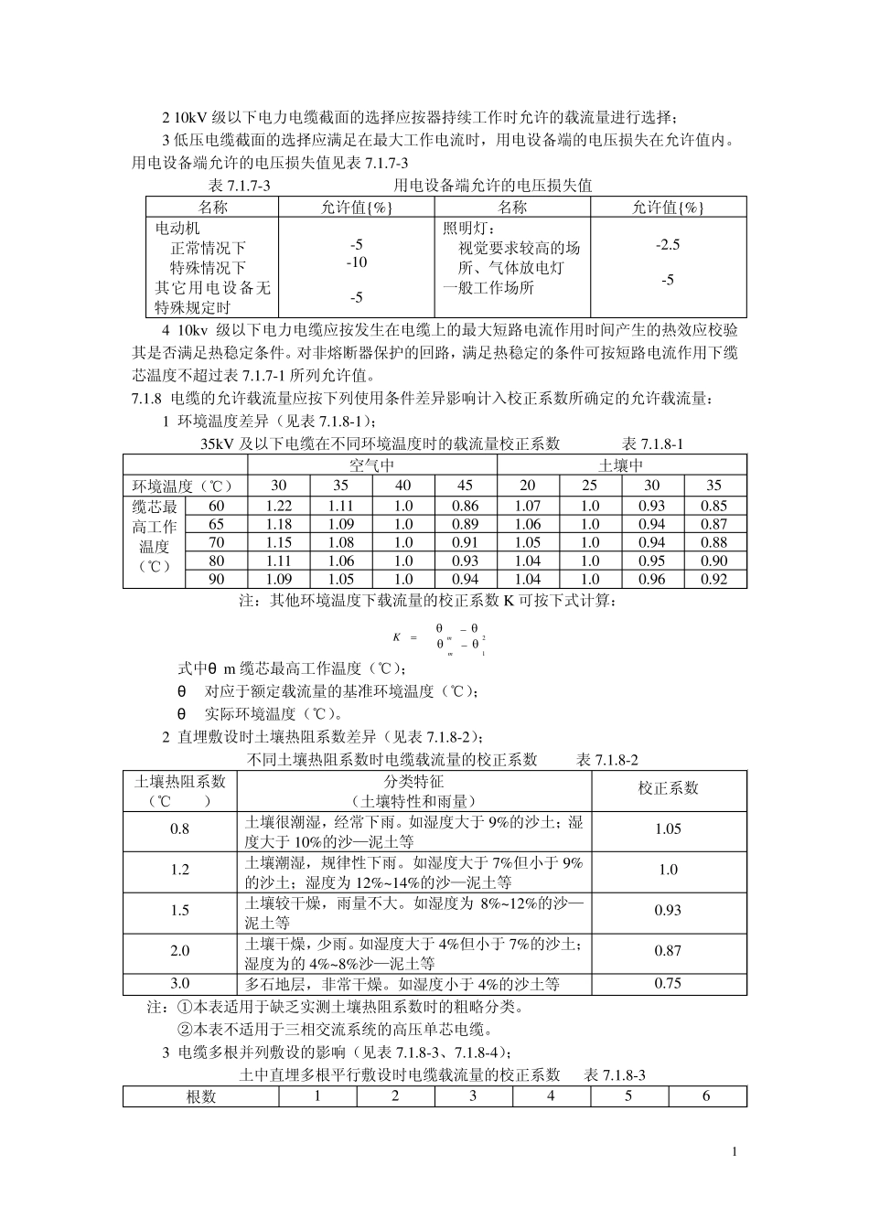
7 电缆选择及敷设 7 .1 电缆选择 7.1.1 电缆应根据周围环境、用电设备的技术参数和敷设方式等条件进行选择。 7.1.2 电缆芯线应采用铜芯。 7.1.3 电缆绝缘水平的选择原则: 1 交流系统中电力电缆缆芯的相间额定电压,不得低于使用回路的工作线电压; 2 交流系统中电力电缆缆芯与绝缘屏蔽或金属套之间额定电压的选择,对于中性点直接接地或经低阻抗接地的系统,当接地保护动作不超过 1min 切除故障时,应按 100%的使用回路工作相电压。对于中性点不接地或经高阻抗接地的系统,不宜低于 133%的使用回路工作相电压; 3 控制电缆额定电压的选择,应不低于该回路工作电压,满足可能经受的暂态和工频过电压的要求。一般宜选用 450/750V。当外部电气干扰影响很小时,可选用较低的额定电压。 7.1.4 装置区宜采用阻燃型交联聚乙烯绝缘电缆,爆炸和火灾危险环境中架空敷设的电缆应采用阻燃型电缆,火灾报警电缆应选择防火电缆,移动式电气设备的供电线路,应采用橡皮绝缘电缆。 7.1.5 电缆明敷时,宜采用有塑料护套的电缆,有可能存在机械损伤时,应采用相应的防护措施;电缆直埋敷设时,应有加强外护层或钢带铠装外护层的电缆。 7.1.6 控制、信号、测量、网络电缆的选择宜符合下列规定: 1 强电回路控制电缆,除位于超高压配电装置或与高压电缆紧邻并行较长,需抑制干扰情况外,可不含金属屏障。当位于存在干扰影响的环境又不具备有效抗干扰措施时,益有金属屏蔽; 2 下列情况的回路,相互间不宜合用一根控制电缆: a} 弱电信号、控制回路与强电信号、控制回路; b} 低电平信号与高电平信号回路;不同馈电回路的断路器、接触器控制回路;同一馈电回路的电力线路与控制回路。 3 计算机系统控制电缆的选择应符合下列规定: a}开关量信号,可采用总屏蔽电缆; b} 高电平模拟信号,宜用对绞线芯总屏蔽电缆,必要时也可用对绞线芯分屏蔽电缆;低电平模拟信号或脉冲量信号,宜采用对绞线芯分屏蔽电缆,必要时也可采用对绞线芯分屏蔽复合总屏蔽电缆; c}用于计算机通信的网络及串行通信电缆可采用对绞线芯分屏蔽复合总屏蔽电缆、同轴电缆或光纤电缆; d}电缆缆芯最小截面不应小于 0.5mm2,双绞线绞距不应小于 60mm,电缆耐压不应低于 500V; 7.1.7 电力电缆截面的选择应满足下列规定: 1 最大工作电流作用下的缆芯温度,不得超过按电缆使用寿命确定的允许值。持续工作回路的缆芯工作温度应符合表7.1.7-1 的规定。...

1、当您付费下载文档后,您只拥有了使用权限,并不意味着购买了版权,文档只能用于自身使用,不得用于其他商业用途(如 [转卖]进行直接盈利或[编辑后售卖]进行间接盈利)。
2、本站所有内容均由合作方或网友上传,本站不对文档的完整性、权威性及其观点立场正确性做任何保证或承诺!文档内容仅供研究参考,付费前请自行鉴别。
3、如文档内容存在违规,或者侵犯商业秘密、侵犯著作权等,请点击“违规举报”。

碎片内容

电缆敷设及选择要求

小辰7+ 关注
实名认证
内容提供者

出售各种资料和文档

确认删除?
VIP
微信客服
  • 扫码咨询
会员Q群
  • 会员专属群点击这里加入QQ群
客服邮箱
回到顶部