电脑桌面
添加小米粒文库到电脑桌面
安装后可以在桌面快捷访问

电解池总复习

电解池总复习_第1页
1/7
电解池总复习_第2页
2/7
电解池总复习_第3页
3/7
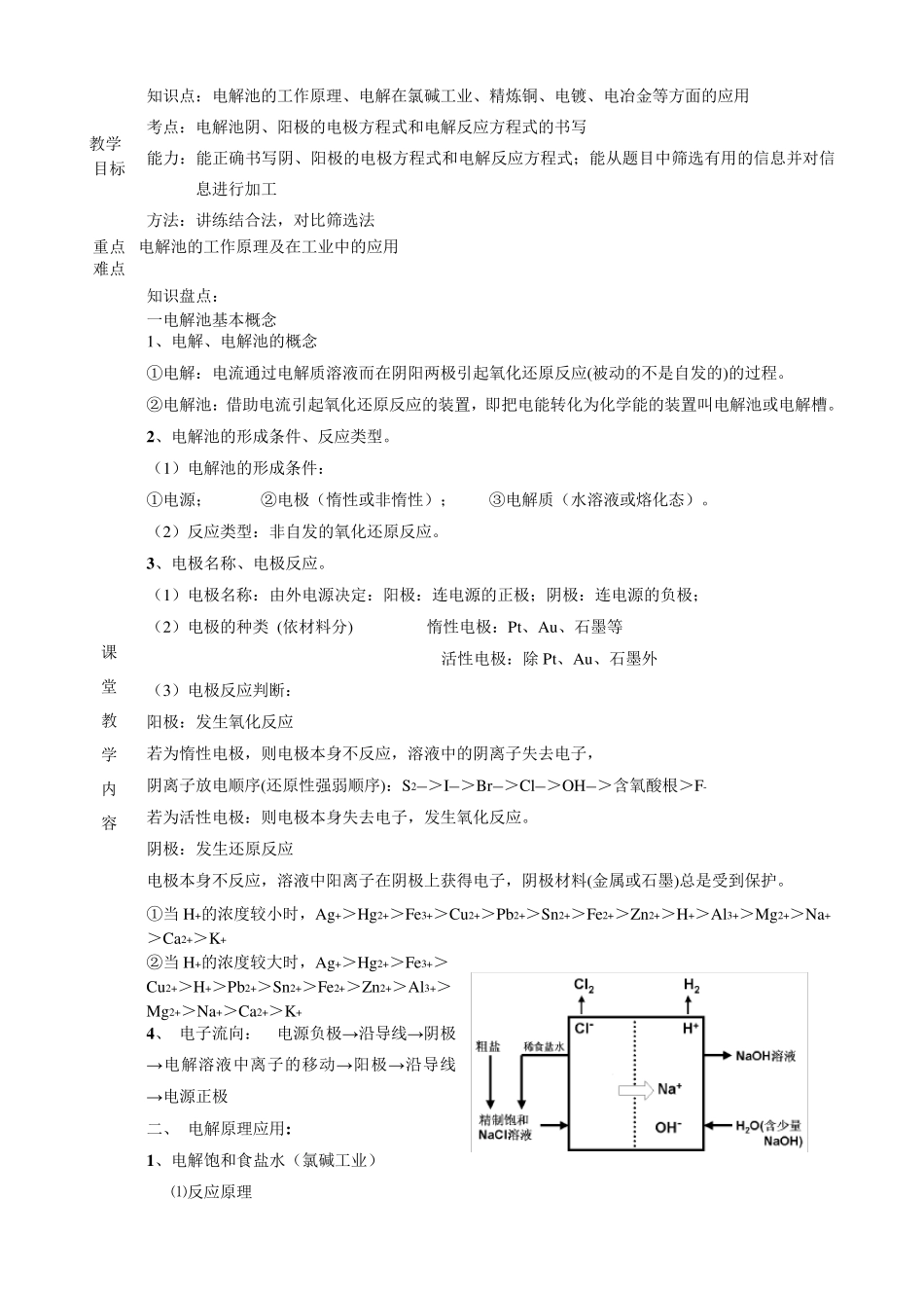
教学 目标 知识点:电解池的工作原理、电解在氯碱工业、精炼铜、电镀、电冶金等方面的应用 考点:电解池阴、阳极的电极方程式和电解反应方程式的书写 能力:能正确书写阴、阳极的电极方程式和电解反应方程式;能从题目中筛选有用的信息并对信息进行加工 方法:讲练结合法,对比筛选法 重点 难点 电解池的工作原理及在工业中的应用 课 堂 教 学 内 容 知识盘点: 一电解池基本概念 1、电解、电解池的概念 ①电解:电流通过电解质溶液而在阴阳两极引起氧化还原反应(被动的不是自发的)的过程。 ②电解池:借助电流引起氧化还原反应的装置,即把电能转化为化学能的装置叫电解池或电解槽。 2、电解池的形成条件、反应类型。 (1)电解池的形成条件: ①电源; ②电极(惰性或非惰性); ③电解质(水溶液或熔化态)。 (2)反应类型:非自发的氧化还原反应。 3、电极名称、电极反应。 (1)电极名称:由外电源决定:阳极:连电源的正极;阴极:连电源的负极; (2)电极的种类 (依材料分) 惰性电极:Pt、Au 、石墨等 活性电极:除 Pt、Au 、石墨外 (3)电极反应判断: 阳极:发生氧化反应 若为惰性电极,则电极本身不反应,溶液中的阴离子失去电子, 阴离子放电顺序(还原性强弱顺序):S2―>I―>Br―>Cl―>OH―>含氧酸根>F- 若为活性电极:则电极本身失去电子,发生氧化反应。 阴极:发生还原反应 电极本身不反应,溶液中阳离子在阴极上获得电子,阴极材料(金属或石墨)总是受到保护。 ①当 H+的浓度较小时,Ag+>Hg2+>Fe3+>Cu 2+>Pb2+>Sn2+>Fe2+>Zn2+>H+>Al3+>Mg2+>Na+>Ca2+>K+ ②当 H+的浓度较大时,Ag+>Hg2+>Fe3+>Cu 2+>H+>Pb2+>Sn2+>Fe2+>Zn2+>Al3+>Mg2+>Na+>Ca2+>K+ 4、 电子流向: 电源负极→沿导线→阴极→电解溶液中离子的移动→阳极→沿导线→电源正极 二、 电解原理应用: 1、电解饱和食盐水(氯碱工业) ⑴反应原理 阳极(石墨):2Cl- - 2e-== Cl2↑ 阴极(铁):2H+ + 2e-== H2↑ 总反应:2NaCl+2H2O 电解====H2↑+Cl2↑+2NaOH ⑵设备 (阳离子交换膜电解槽) ①组成:阳极—Ti、阴极—Fe ②阳离子交换膜的作用:它只允许阳离子通过而阻止阴离子和气体通过。 电解生产主要过程:NaCl 从阳极区加入,H2O 从阴极区加入。阴极H+ 放电,破坏了水的电离平衡,使 OH-浓度增大,OH-和 Na+形成 NaOH 溶液。 2、电镀:用电解的方法在金...

1、当您付费下载文档后,您只拥有了使用权限,并不意味着购买了版权,文档只能用于自身使用,不得用于其他商业用途(如 [转卖]进行直接盈利或[编辑后售卖]进行间接盈利)。
2、本站所有内容均由合作方或网友上传,本站不对文档的完整性、权威性及其观点立场正确性做任何保证或承诺!文档内容仅供研究参考,付费前请自行鉴别。
3、如文档内容存在违规,或者侵犯商业秘密、侵犯著作权等,请点击“违规举报”。

碎片内容

电解池总复习

小辰7+ 关注
实名认证
内容提供者

出售各种资料和文档

相关文档

相关标签

确认删除?
VIP
微信客服
  • 扫码咨询
会员Q群
  • 会员专属群点击这里加入QQ群
客服邮箱
回到顶部