电脑桌面
添加小米粒文库到电脑桌面
安装后可以在桌面快捷访问

离心鼓风机试运转和调试方案

离心鼓风机试运转和调试方案_第1页
1/6
离心鼓风机试运转和调试方案_第2页
2/6
离心鼓风机试运转和调试方案_第3页
3/6
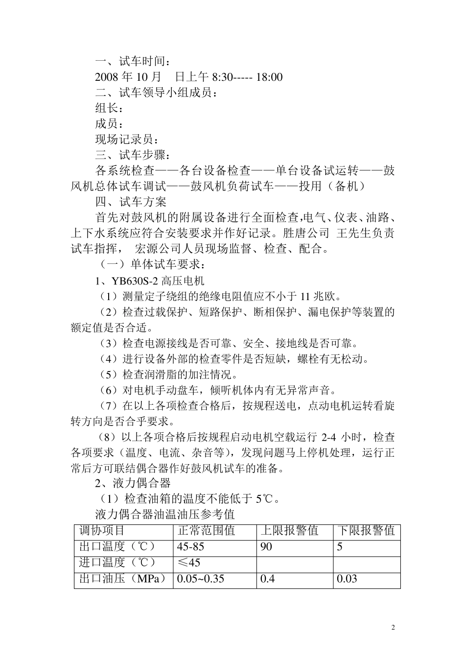
1 D 750-1.25/0.95 离心鼓风机 试运转和调试方案 2 一、试车时间: 2008 年10 月 日上午8:30----- 18:00 二、试车领导小组成员: 组长: 成员: 现场记录员: 三、试车步骤: 各系统检查——各台设备检查——单台设备试运转——鼓风机总体试车调试——鼓风机负荷试车——投用(备机) 四、试车方案 首先对鼓风机的附属设备进行全面检查,电气、仪表、油路、上下水系统应符合安装要求并作好记录。胜唐公司 王先生负责试车指挥, 宏源公司人员现场监督、检查、配合。 (一)单体试车要求: 1、YB630S-2 高压电机 (1)测量定子绕组的绝缘电阻值应不小于 11 兆欧。 (2)检查过载保护、短路保护、断相保护、漏电保护等装置的额定值是否合适。 (3)检查电源接线是否可靠、安全、接地线是否可靠。 (4)进行设备外部的检查零件是否短缺,螺栓有无松动。 (5)检查润滑脂的加注情况。 (6)对电机手动盘车,倾听机体内有无异常声音。 (7)在以上各项检查合格后,按规程送电,点动电机运转看旋转方向是否合乎要求。 (8)以上各项合格后按规程启动电机空载运行 2-4 小时,检查各项要求(温度、电流、杂音等),发现问题马上停机处理,运行正常后方可联结偶合器作好鼓风机试车的准备。 2、液力偶合器 (1)检查油箱的温度不能低于 5℃。 液力偶合器油温油压参考值 调协项目 正常范围值 上限报警值 下限报警值 出口温度(℃) 45-85 90 5 进口温度(℃) ≤45 出口油压(MPa) 0.05~0.35 0.4 0.03 3 (2)检查偶合器的附件是否齐全,仪表和自控装置的安装情况。 (3)单体试车时采用手动调节,将电机执行器控制开关拨到手动位置。 (4)检查供油泵吸入滤清器是否干净,否则予以清洗。 (5)向液力偶合器油箱内加注经过过滤的 L-TSA32 汽轮机油,使油位达到油标的最高油位。调节液力偶合器勺管至最低转速位置,启动液力偶合器运转,使油能充满管路和冷却器,停机后再加油到最高油位。 注意:不论在任何时间和任何情况下,油位不准超过最高油位,也不能低于最低油位。 (6)启动时将液力偶合器勺管处于最低速位置。 (7)当增速器检查合格后和增速器一同运转两小时,按以上各项要求检查运行情况,仪表工作情况。 (8)根据说明书中的要求检查油路系统,电动执行器和电动操作器的工作情况。 3、GTD 增速器 (1)采用手动盘车,应无磨擦和碰撞等异常响声。 (2)开车前应保证润滑油的连...

1、当您付费下载文档后,您只拥有了使用权限,并不意味着购买了版权,文档只能用于自身使用,不得用于其他商业用途(如 [转卖]进行直接盈利或[编辑后售卖]进行间接盈利)。
2、本站所有内容均由合作方或网友上传,本站不对文档的完整性、权威性及其观点立场正确性做任何保证或承诺!文档内容仅供研究参考,付费前请自行鉴别。
3、如文档内容存在违规,或者侵犯商业秘密、侵犯著作权等,请点击“违规举报”。

碎片内容

离心鼓风机试运转和调试方案

小辰4+ 关注
实名认证
内容提供者

出售各种资料和文档

确认删除?
VIP
微信客服
  • 扫码咨询
会员Q群
  • 会员专属群点击这里加入QQ群
客服邮箱
回到顶部