电脑桌面
添加小米粒文库到电脑桌面
安装后可以在桌面快捷访问

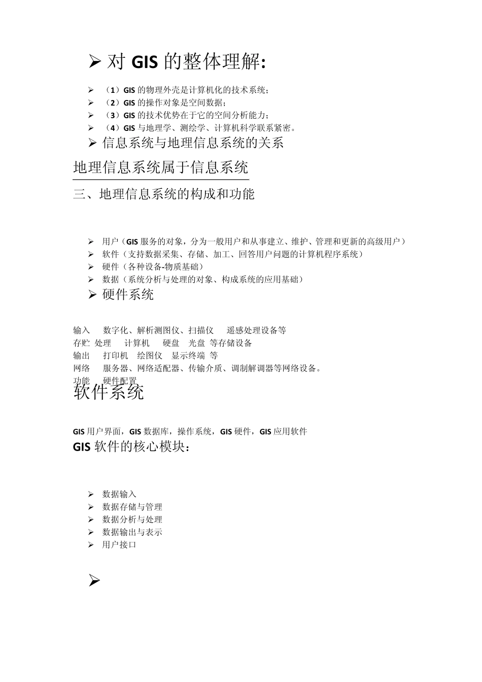
空间信息技术

空间信息技术_第1页
1/15
空间信息技术_第2页
2/15
空间信息技术_第3页
3/15
空间信息技术(Spatial Information technology) 是20 世纪60 年代兴起的一门新兴技术,70 年代中期以后在我国得到迅速发展。主要包括卫星定位系统(GPS)、地理信息系统(GIS)和遥感(RS)等的理论与技术,同时结合计算机技术和通讯技术,进行空间数据的采集、量测、分析、存储、管理、显示、传播和应用等。空间信息技术在广义上也被称为“地球空间信息科学”,在国外被称为GeoInformatics。 一、地理信息系统的基本概念 1 数据与信息  数据(计算机时代): 指输入到计算机并能被计算机进行处理的数字、文字、符号、声音、图像等。  信息:是现实世界在人们头脑中的反映。它以文字、数据、符号、声音、图象等形式记录下来,进行传递和处理,为人们的生产,建设,管理等提供依据。  数据与信息两者关系: 数据是信息的表达、载体,信息是数据的内涵,是形与质的关系。只有数据对实体行为产生影响才成为信息,数据只有经过解释才有意义,成为信息。  信息的特点  客观性:任何信息都是与客观事实相联系的,这是信息的正确性和精确度的保证。  适用性:问题不同、影响因素不同,需要的信息种类是不同的。信息系统将地理空间的巨大数据流收集,组织和管理起来,经过处理、转换和分析变为对生产、管理和决策具有重要意义的有用信息,这是由建立信息系统的明确目的性所决定的。如股市信息,对于不会炒股的人来说,毫无用处,而股民们会根据它进行股票的购进或抛出,以达到股票增值的目的。  传输性:信息可在信息发送者和接受者之间进行传输信息的传输网络,被形象地称为“信息高速公路”。  共享性:信息与实物不同,信息可传输给多个用户,为用户共享,而其本身并无损失,这为信息的并发应用提供可能性。  2 地理空间数据(简称为地理数据)  是指以地理空间位置为参照,描述自然、社会和人文经济景观的数据,可以是图形、图像、文字、表格和数字。包括:  地理空间位置数据;  属性数据;  时域(间)数据。  3 地理信息  是有关地理实体空间分布、性质、特征和运动状态的信息,它是对表达地理特征和地理现象之间关系的地理及环境数据的解释,是用文字、数字、符号、语言、图像等介质来表示事件、事物、现象等的内容、数量或特征。  指与研究对象的空间地理分布有关的信息。它表示地理系统诸要素的数量、质量、分布特征,相互联系和变化规律的图、文、声、像等的总称。  ...

1、当您付费下载文档后,您只拥有了使用权限,并不意味着购买了版权,文档只能用于自身使用,不得用于其他商业用途(如 [转卖]进行直接盈利或[编辑后售卖]进行间接盈利)。
2、本站所有内容均由合作方或网友上传,本站不对文档的完整性、权威性及其观点立场正确性做任何保证或承诺!文档内容仅供研究参考,付费前请自行鉴别。
3、如文档内容存在违规,或者侵犯商业秘密、侵犯著作权等,请点击“违规举报”。

碎片内容

空间信息技术

您可能关注的文档

确认删除?
VIP
微信客服
  • 扫码咨询
会员Q群
  • 会员专属群点击这里加入QQ群
客服邮箱
回到顶部