电脑桌面
添加小米粒文库到电脑桌面
安装后可以在桌面快捷访问

淘宝天猫设计师美工岗位职责及流程

淘宝天猫设计师美工岗位职责及流程_第1页
1/2
淘宝天猫设计师美工岗位职责及流程_第2页
2/2
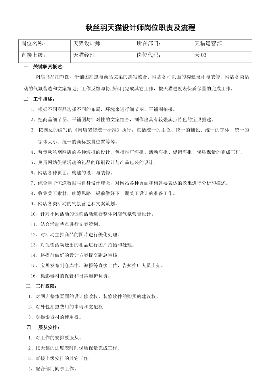
秋丝羽天猫设计师岗位职责及流程岗位名称:天猫设计师所在部门:天猫运营部直接上级:天猫经理岗位代码:天 03一 关键职责概述:网店商品细节图、平铺图拍摄与商品文案的撰写整合;网店各种页面的构建设计与装修;网店各类活动的气氛营造和文案策划;工作反馈与协助部门完成其它工作,按天猫进度表保质保量的完成工作。二 工作描述: 1. 根据不同商品选择不同的布局,环境来进行细节图、平铺图拍摄。 2、把商品细节图、平铺图与针对性的文案结合,制作出具有较强卖点特色的宝贝描述。 3、按副总的编写的《网店装修统一标准》执行,包括统一的主色、统一的辅色、统一的字体、统一的字体大小、统一的商标放置位置等等。 4、负责秋丝羽网店的各种海报的设计,包括推广海报、活动海报、促销海报,保质保量的完成工作。 5、负责网站促销活动的礼品的印刷设计与产品包装的设计。 6、网店各种页面,构建的设计与装修。 7、综合量子恒道数据与自身设计理念,对网站各种页面和构建要表达的效果进行分析和描述。 8、收集美工素材,统筹思路,提前做好下一期美工设计的准备工作。 9、网店各类活动的气氛营造和文案策划。 10、针对不同活动的促销活动进行整体网店气氛营告设计。 11、结合活动特点进行文案策划。 12、对活动主推商品的图片进行美化处理。 13、对促销活动送出的礼品进行图片拍摄和处理。 14、将提前做好的设计方案提交副总审核。 15、宝贝发布到仓库中,海报等直接上传,告知推广人员上架。 16、摄影器材的保管和日常维护负责。 三 工作权限: 1. 对网店整体页面的设计修改权、装修软件的购买的建议权。 2、对外包拍摄费用的申请和支配权 3、对摄影器材的使用权。四 服从安排:1. 对工作的安排要服从。 2、按天猫的进度表时间保质保量完成工作。 3、直接上级安排的其它工作。 4、配合部门同事工作。五 设计方案的审核流程: 设计师从天猫进度表或上级处接单按 时 间 节 点 保质 保 量 的 完 成将做好的设计方案提交副总审核不通过通过宝贝发布到仓库中,海报等直接上传告 知 推 广 人 员上架。

1、当您付费下载文档后,您只拥有了使用权限,并不意味着购买了版权,文档只能用于自身使用,不得用于其他商业用途(如 [转卖]进行直接盈利或[编辑后售卖]进行间接盈利)。
2、本站所有内容均由合作方或网友上传,本站不对文档的完整性、权威性及其观点立场正确性做任何保证或承诺!文档内容仅供研究参考,付费前请自行鉴别。
3、如文档内容存在违规,或者侵犯商业秘密、侵犯著作权等,请点击“违规举报”。

碎片内容

淘宝天猫设计师美工岗位职责及流程

确认删除?
VIP
微信客服
  • 扫码咨询
会员Q群
  • 会员专属群点击这里加入QQ群
客服邮箱
回到顶部