电脑桌面
添加小米粒文库到电脑桌面
安装后可以在桌面快捷访问

山西省运城市学第一学期期末调研测试高三政治试题VIP专享

山西省运城市学第一学期期末调研测试高三政治试题_第1页
1/9
山西省运城市学第一学期期末调研测试高三政治试题_第2页
2/9
山西省运城市学第一学期期末调研测试高三政治试题_第3页
3/9
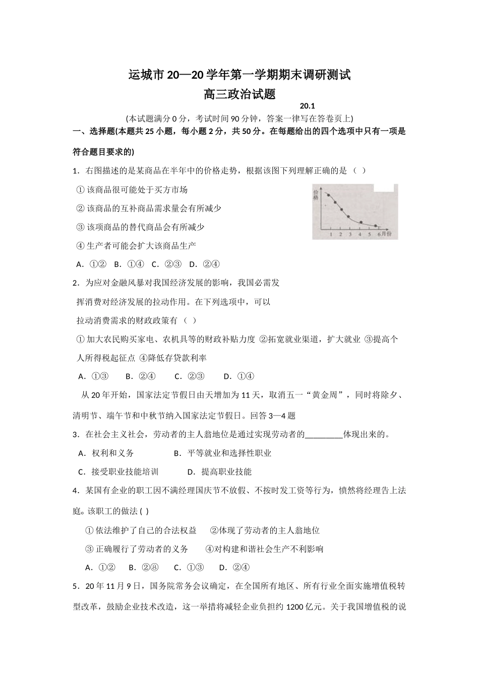
运城市 20—20 学年第一学期期末调研测试高三政治试题 20.1(本试题满分 0 分,考试时间 90 分钟,答案一律写在答卷页上)一、选择题(本题共 25 小题,每小题 2 分,共 50 分。在每题给出的四个选项中只有一项是符合题目要求的) 1.右图描述的是某商品在半年中的价格走势,根据该图下列理解正确的是 ( ) ① 该商品很可能处于买方市场 ② 该商品的互补商品需求量会有所减少 ③ 该项商品的替代商品会有所减少 ④ 生产者可能会扩大该商品生产 A.①② B.①④ C.②③ D.②④2.为应对金融风暴对我国经济发展的影响,我国必需发 挥消费对经济发展的拉动作用。在下列选项中,可以 拉动消费需求的财政政策有 ( ) ① 加大农民购买家电、农机具等的财政补贴力度 ②拓宽就业渠道,扩大就业 ③提高个 人所得税起征点 ④降低存贷款利率 A.①③ B.②④ C.②③ D.①④ 从 20 年开始,国家法定节假日由天增加为 11 天,取消五一“黄金周”,同时将除夕、清明节、端午节和中秋节纳入国家法定节假日。回答 3—4 题3.在社会主义社会,劳动者的主人翁地位是通过实现劳动者的_________体现出来的。 A.权利和义务 B.平等就业和选择性职业 C.接受职业技能培训 D.提高职业技能4.某国有企业的职工因不满经理国庆节不放假、不按时发工资等行为,愤然将经理告上法庭 该职工的做法 ( )① 依法维护了自己的合法权益 ②体现了劳动者的主人翁地位③ 正确履行了劳动者的义务 ④对构建和谐社会生产不利影响A.①② B.②⑧ C.①③ D.②④5.20 年 11 月 9 日,国务院常务会议确定,在全国所有地区、所有行业全面实施增值税转型改革,鼓励企业技术改造,这一举措将减轻企业负担约 1200 亿元。关于我国增值税的说法正确的是 ( ) ① 它的征税对象为生产经营活动中的经营额 ② 有利于促进生产专业化和社会分工的发展 ③ 它具有强制性,固定性和无偿性 ④ 它的纳税人和实际负担税款的负税人是一致的 A.①②③ B.②③ C.②④ D.②③④6.财政部 20 年 11 月 13 曰公布的数据显示:月份,全国财政收入 5328.95 亿元,比去年同月下降 0.3%。其中,中央财政收入 277.38 亿元,同比下降 8.4%。据悉,月份的全国财政收入增幅已经是连续第五个月下滑,并出现了近年来的首次同比负增长。财政收入出现负增长的原因可能有:( ) ① 我国今年的政策性减税较多 ②我...

1、当您付费下载文档后,您只拥有了使用权限,并不意味着购买了版权,文档只能用于自身使用,不得用于其他商业用途(如 [转卖]进行直接盈利或[编辑后售卖]进行间接盈利)。
2、本站所有内容均由合作方或网友上传,本站不对文档的完整性、权威性及其观点立场正确性做任何保证或承诺!文档内容仅供研究参考,付费前请自行鉴别。
3、如文档内容存在违规,或者侵犯商业秘密、侵犯著作权等,请点击“违规举报”。

碎片内容

山西省运城市学第一学期期末调研测试高三政治试题

您可能关注的文档

文章天下+ 关注
实名认证
内容提供者

各种文档应有尽有

确认删除?
VIP
微信客服
  • 扫码咨询
会员Q群
  • 会员专属群点击这里加入QQ群
客服邮箱
回到顶部