电脑桌面
添加小米粒文库到电脑桌面
安装后可以在桌面快捷访问

进场首次监理工作交底

进场首次监理工作交底_第1页
1/5
进场首次监理工作交底_第2页
2/5
进场首次监理工作交底_第3页
3/5
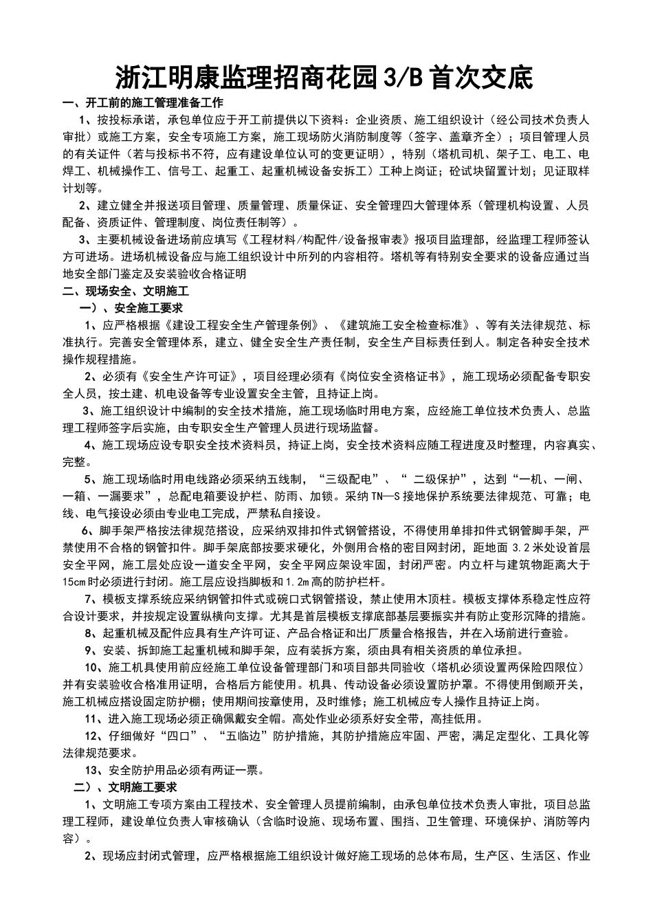
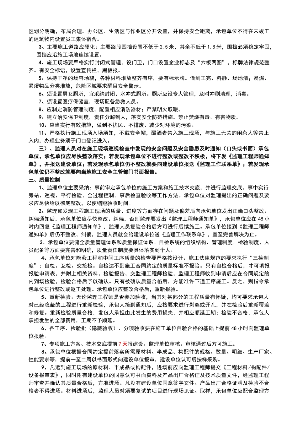
浙江明康监理招商花园 3/B 首次交底一、开工前的施工管理准备工作 1、按投标承诺,承包单位应于开工前提供以下资料:企业资质、施工组织设计(经公司技术负责人审批)或施工方案,安全专项施工方案,施工现场防火消防制度等(签字、盖章齐全);项目管理人员的有关证件(若与投标书不符,应有建设单位认可的变更证明),特别(塔机司机、架子工、电工、电焊工、机械操作工、信号工、起重工、起重机械设备安拆工)工种上岗证;砼试块留置计划;见证取样计划等。2、建立健全并报送项目管理、质量管理、质量保证、安全管理四大管理体系(管理机构设置、人员配备、资质证件、管理制度、岗位责任制等)。3、主要机械设备进场前应填写《工程材料/构配件/设备报审表》报项目监理部,经监理工程师签认方可进场。进场机械设备应与施工组织设计中所列的内容相符。塔机等有特别安全要求的设备应通过当地安全部门鉴定及安装验收合格证明二、现场安全、文明施工一)、安全施工要求1、应严格根据《建设工程安全生产管理条例》、《建筑施工安全检查标准》、等有关法律规范、标准执行。完善安全管理体系,建立、健全安全生产责任制,安全生产目标责任到人。制定各种安全技术操作规程措施。2、必须有《安全生产许可证》,项目经理必须有《岗位安全资格证书》,施工现场必须配备专职安全人员,按土建、机电设备等专业设置安全主管,且持证上岗。 3、施工组织设计中编制的安全技术措施,施工现场临时用电方案,应经施工单位技术负责人、总监理工程师签字后实施,由专职安全生产管理人员进行现场监督。 4、施工现场应设专职安全技术资料员,持证上岗,安全技术资料应随工程进度及时整理,内容真实、完整。5、施工现场临时用电线路必须采纳五线制,“三级配电”、“ 二级保护”,达到“一机、一闸、一箱、一漏要求”,总配电箱要设护栏、防雨、加锁。采纳 TN—S 接地保护系统要法律规范、可靠;电线、电气接设必须由专业电工完成,严禁私自接设。6、脚手架严格按法律规范搭设,应采纳双排扣件式钢管搭设,不得使用单排扣件式钢管脚手架,严禁使用不合格的钢管扣件。脚手架底部按要求硬化,外侧用合格的密目网封闭,距地面 3.2 米处设首层安全平网,施工层处应设一道安全平网,安全平网应架设牢固,封闭严密。内立杆与建筑物距离大于15cm 时必须进行封闭。施工层应设挡脚板和 1.2m 高的防护栏杆。7、模板支撑系统应采纳钢管扣件式或碗口式钢管搭设,禁止使用...

1、当您付费下载文档后,您只拥有了使用权限,并不意味着购买了版权,文档只能用于自身使用,不得用于其他商业用途(如 [转卖]进行直接盈利或[编辑后售卖]进行间接盈利)。
2、本站所有内容均由合作方或网友上传,本站不对文档的完整性、权威性及其观点立场正确性做任何保证或承诺!文档内容仅供研究参考,付费前请自行鉴别。
3、如文档内容存在违规,或者侵犯商业秘密、侵犯著作权等,请点击“违规举报”。

碎片内容

进场首次监理工作交底

文旅传媒+ 关注
实名认证
内容提供者

传播文化,成就未来

确认删除?
VIP
微信客服
  • 扫码咨询
会员Q群
  • 会员专属群点击这里加入QQ群
客服邮箱
回到顶部