电脑桌面
添加小米粒文库到电脑桌面
安装后可以在桌面快捷访问

食品验收标准

食品验收标准_第1页
1/3
食品验收标准_第2页
2/3
食品验收标准_第3页
3/3
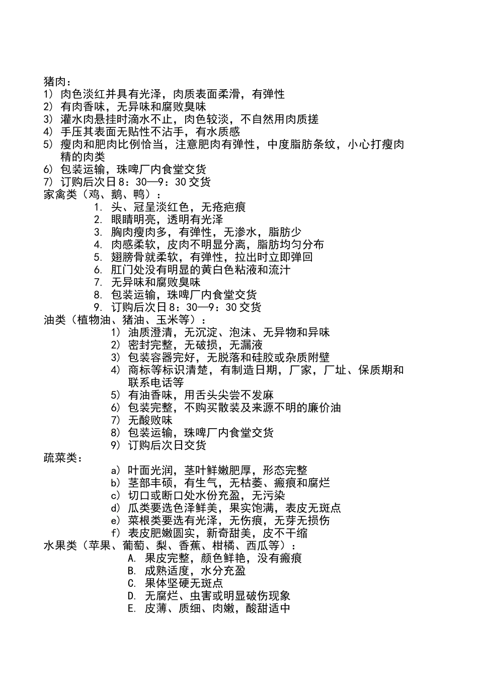
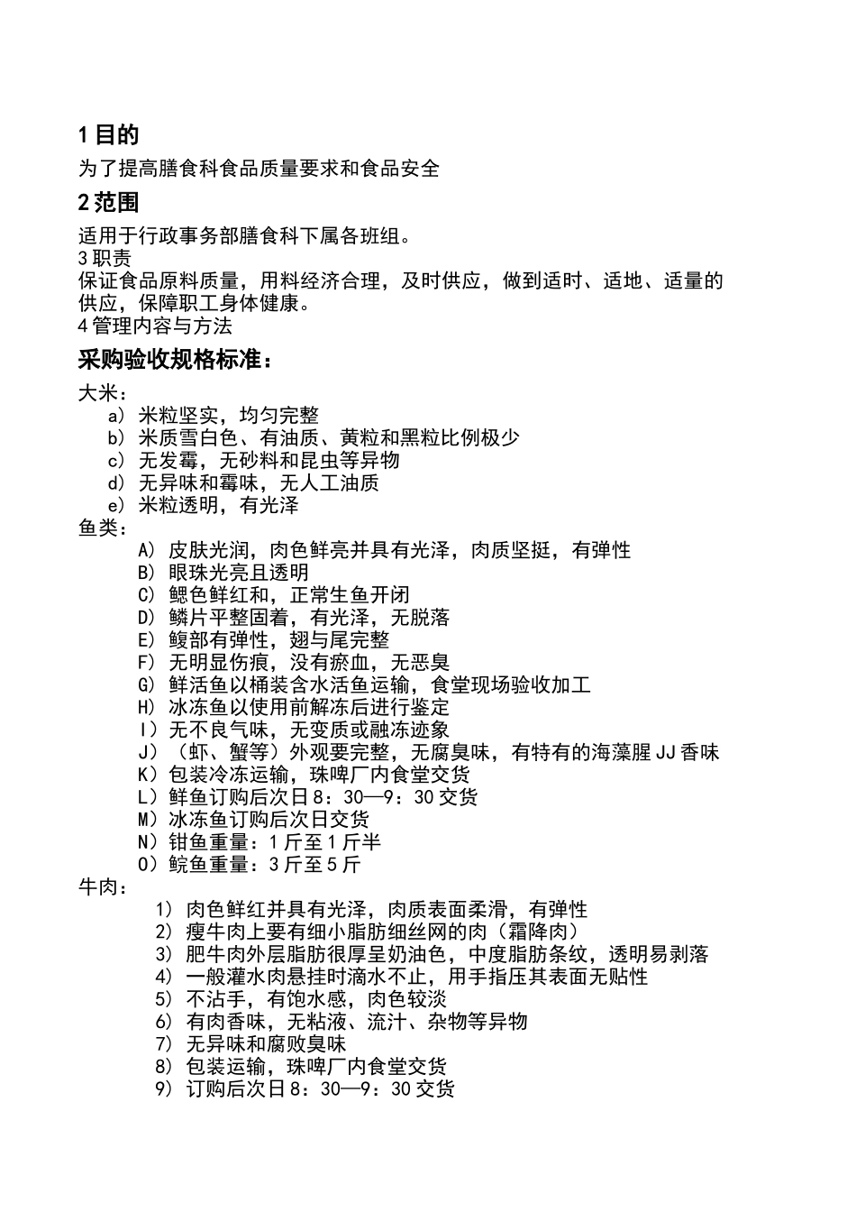
1 目的为了提高膳食科食品质量要求和食品安全2 范围适用于行政事务部膳食科下属各班组。3 职责保证食品原料质量,用料经济合理,及时供应,做到适时、适地、适量的供应,保障职工身体健康。4 管理内容与方法采购验收规格标准:大米:a) 米粒坚实,均匀完整b) 米质雪白色、有油质、黄粒和黑粒比例极少c) 无发霉,无砂料和昆虫等异物d) 无异味和霉味,无人工油质e) 米粒透明,有光泽鱼类:A) 皮肤光润,肉色鲜亮并具有光泽,肉质坚挺,有弹性B) 眼珠光亮且透明C) 鳃色鲜红和,正常生鱼开闭D) 鳞片平整固着,有光泽,无脱落E) 鳆部有弹性,翅与尾完整F) 无明显伤痕,没有瘀血,无恶臭G) 鲜活鱼以桶装含水活鱼运输,食堂现场验收加工H) 冰冻鱼以使用前解冻后进行鉴定I)无不良气味,无变质或融冻迹象 J)(虾、蟹等)外观要完整,无腐臭味,有特有的海藻腥 JJ 香味K)包装冷冻运输,珠啤厂内食堂交货L)鲜鱼订购后次日 8:30—9:30 交货M)冰冻鱼订购后次日交货N)钳鱼重量:1 斤至 1 斤半O)鲩鱼重量:3 斤至 5 斤牛肉:1) 肉色鲜红并具有光泽,肉质表面柔滑,有弹性2) 瘦牛肉上要有细小脂肪细丝网的肉(霜降肉)3) 肥牛肉外层脂肪很厚呈奶油色,中度脂肪条纹,透明易剥落4) 一般灌水肉悬挂时滴水不止,用手指压其表面无贴性5) 不沾手,有饱水感,肉色较淡6) 有肉香味,无粘液、流汁、杂物等异物7) 无异味和腐败臭味8) 包装运输,珠啤厂内食堂交货9) 订购后次日 8:30—9:30 交货猪肉:1) 肉色淡红并具有光泽,肉质表面柔滑,有弹性2) 有肉香味,无异味和腐败臭味3) 灌水肉悬挂时滴水不止,肉色较淡,不自然用肉质搓4) 手压其表面无贴性不沾手,有水质感5) 瘦肉和肥肉比例恰当,注意肥肉有弹性,中度脂肪条纹,小心打瘦肉精的肉类6) 包装运输,珠啤厂内食堂交货7) 订购后次日 8:30—9:30 交货家禽类(鸡、鹅、鸭):1. 头、冠呈淡红色,无疮疤痕2. 眼睛明亮,透明有光泽3. 胸肉瘦肉多,有弹性,无渗水,脂肪少4. 肉感柔软,皮肉不明显分离,脂肪均匀分布5. 翅膀骨就柔软,有弹性,拉出时立即弹回6. 肛门处没有明显的黄白色粘液和流汁7. 无异味和腐败臭味8. 包装运输,珠啤厂内食堂交货9. 订购后次日 8:30—9:30 交货油类(植物油、猪油、玉米等):1) 油质澄清,无沉淀、泡沫、无异物和异味2) 密封完整,无破损,无漏液3) 包装容器完好,无脱落和硅胶或杂质附壁4) 商标等标识清...

1、当您付费下载文档后,您只拥有了使用权限,并不意味着购买了版权,文档只能用于自身使用,不得用于其他商业用途(如 [转卖]进行直接盈利或[编辑后售卖]进行间接盈利)。
2、本站所有内容均由合作方或网友上传,本站不对文档的完整性、权威性及其观点立场正确性做任何保证或承诺!文档内容仅供研究参考,付费前请自行鉴别。
3、如文档内容存在违规,或者侵犯商业秘密、侵犯著作权等,请点击“违规举报”。

碎片内容

食品验收标准

确认删除?
VIP
微信客服
  • 扫码咨询
会员Q群
  • 会员专属群点击这里加入QQ群
客服邮箱
回到顶部