电脑桌面
添加小米粒文库到电脑桌面
安装后可以在桌面快捷访问

人力资源管理师二级笔记-

人力资源管理师二级笔记-_第1页
1/87
人力资源管理师二级笔记-_第2页
2/87
人力资源管理师二级笔记-_第3页
3/87
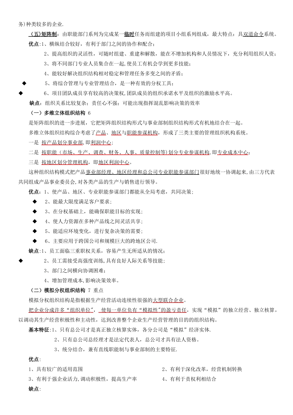
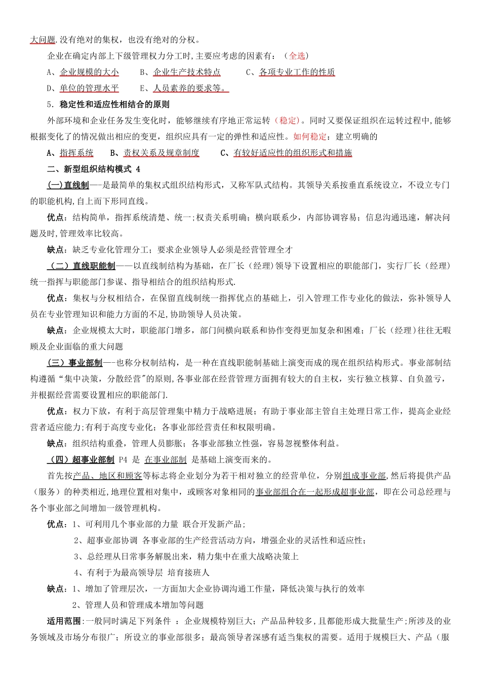
第一章人力资源规划第一节 企业组织结构设计与变革第一单元企业组织结构设计一、组织结构设计的基本理论 1组织结构是组织内部分工作协作的基本形式或框架.组织结构设计是指以企业组织结构为核心的组织系统的整体设计工作。 (一)组织设计理论的内涵 11.组织理论与组织设计理论的对比分析组织理论又被称为广义的组织理论或大组织理论,它包括组织运行的全部问题。组织理论包括组织设计理论组织设计理论被称为狭义的组织理论或小组织理论,组织设计理论主要讨论:企业组织结构的设计,把组织结构设计中的影响因素来讨论2.组织理论的进展 1组织理论的进展大致经历了古典组织理论、近代组织理论和现代组织理论三个阶段。古典组织理论以行政组织理论为依据的,强调刚性;近代组织理论则是以行为科学为理论依据,它着重强调人的因素。从组织行为的角度来讨论组织结构,现代组织理论以权变管理理论为依据,又强调内外部条件而灵活地进行组织设计。3.组织设计理论的分类(多选) 2组织设计理论又被分为静态的组织设计理论和动态的组织设计理论。静态的组织设计理论主要讨论组织的体制、机构和规章。古典组织学派在这一方面,已经做过大量讨论.动态的组织设计理论还加进了人的因素在动态组织设计理论中,静态设计理论所讨论的内容仍然占有主导的地位,依旧是组织设计的核心内容。 (二)组织设计的基本原则(5个) 21.任务与目标原则企业组织设计的根本目的,是为实现企业的战略任务和经营目标服务的。这是一条最基本的原则。2.专业分工和协作的原则 重点贯彻这一原则,在组织设计中要十分重视横向协调问题.主要的措施有:(多选)(1)实行系统管理,把职能性质相近或工作关系密切的部门归类,成立各个管理子系统,分别由各副总经理(副厂长、部长等)负责管辖。(2)设立一些必要的委员会及会议来实现协调。(3)制造协调的环境,提高管理人员的全局观念,增加相互间的共同语言。3.有效管理幅度原则 重点有效管理幅度不是一个固定值,它受职务的性质、人员的素养、职能机构健全与否等条件的影响。管理幅度的大小同管理层次的多少呈反比例关系。4.集权与分权相结合的原则集权优点:有利于保证企业的统一领导和指挥,有利于人力、物力、财力的合理分配和使用。分权优点:是调动下级积极性、主动性的必要组织条件。合理分权有利于基层根据实际情况迅速而正确地做出决策,也有利于上层领导摆脱日常事务,集中精力抓重大问题.没有绝对的集权,也没有绝对的...

1、当您付费下载文档后,您只拥有了使用权限,并不意味着购买了版权,文档只能用于自身使用,不得用于其他商业用途(如 [转卖]进行直接盈利或[编辑后售卖]进行间接盈利)。
2、本站所有内容均由合作方或网友上传,本站不对文档的完整性、权威性及其观点立场正确性做任何保证或承诺!文档内容仅供研究参考,付费前请自行鉴别。
3、如文档内容存在违规,或者侵犯商业秘密、侵犯著作权等,请点击“违规举报”。

碎片内容

人力资源管理师二级笔记-

确认删除?
VIP
微信客服
  • 扫码咨询
会员Q群
  • 会员专属群点击这里加入QQ群
客服邮箱
回到顶部