电脑桌面
添加小米粒文库到电脑桌面
安装后可以在桌面快捷访问

人力资源部薪酬设计

人力资源部薪酬设计_第1页
1/12
人力资源部薪酬设计_第2页
2/12
人力资源部薪酬设计_第3页
3/12
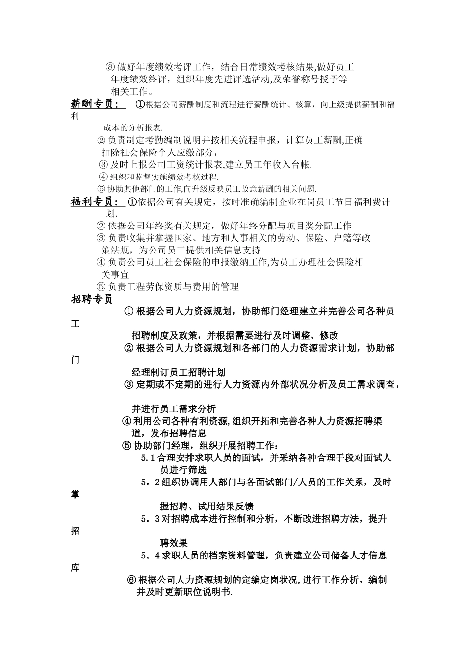
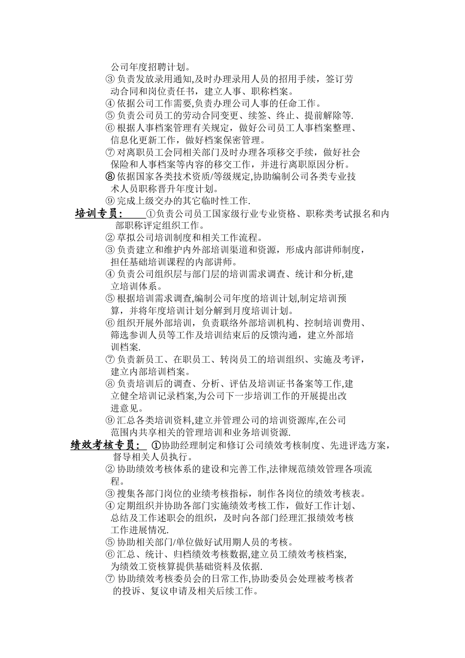
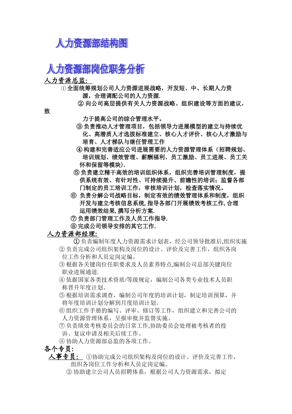
人力资源总监: ① 全面统筹规划公司人力资源进展战略,开发短、中、长期人力资 源,合理调配公司的人力资源. ② 向公司高层提供有关人力资源战略、组织建设等方面的建议,致 力于提高公司的综合管理水平。 ③ 负责推动人才管理项目,包括领导力进展模型的建立与持续优 化、高潜质人才选拔标准建立、核心人才评价、核心人才激励与 培育、人才梯队与继任管理工作 ④ 构建和完善适应公司进展需要的人力资源管理体系(招聘规划、 培训规划、绩效管理、薪酬福利、员工激励、员工进展、员工关 怀和保留等模块). ⑤ 负责建立精干高效的培训组织体系,组织完善培训管理制度,提 供系统有效、有针对性、可持续提升、前瞻性的培训;监督各部 门制定的员工培训工作,审核培训计划,检查落实情况。 ⑥ 负责分解公司战略目标,制定有效的绩效管理体系和制度,组织 开发与建立考核信息系统,指导各部门开展绩效考核工作,合理 运用绩效结果,撰写分析方案. ⑦ 负责部门管理工作及人员工作指导. ⑧ 完成公司领导安排的其它工作. 人力资源部经理 : ① 负责编制年度人力资源需求计划表,经公司领导批准后,组织实施 ② 负责完成公司组织架构及岗位的设计、评价及完善工作,组织各岗 位工作分析和人员定岗定编。 ③ 根据各关键岗位任职要求及人员素养特点,编制公司总部关键岗位 职业进展通道. ④ 依据国家各类技术资质/等级规定,编制公司各类专业技术人员职 称晋升年度计划。 ⑤ 根据培训需求调查,编制公司年度的培训计划,制定培训预算,并 将年度培训计划分解到月度培训计划。 ⑥ 组织工作手册的编写、评审、修订等工作,组织建立和完善公司的 人力资源管理体系,呈报审批并监督实施。 ⑦ 负责绩效考核委员会的日常工作,协助委员会处理被考核者的投 诉、复议申请及相关后续工作。 ⑧ 协助人力资源部总监的各项工作。各个专员: 人事专员: ①协助完成公司组织架构及岗位的设计、评价及完善工作, 组织各岗位工作分析和人员定岗定编。 ② 协助建立公司人员招聘体系,根据公司人力资源需求,拟定 公司年度招聘计划。 ③ 负责发放录用通知,及时办理录用人员的招用手续,签订劳 动合同和岗位责任书,建立人事、职称档案。 ④ 依据公司工作需要,负责办理公司人事的任命工作。 ⑤ 负责公司员工的劳动合同变更、续签、终止、提前解除等. ⑥ 根据人事档案管理有关规定,做好公司员工人事档案整理、 信息化...

1、当您付费下载文档后,您只拥有了使用权限,并不意味着购买了版权,文档只能用于自身使用,不得用于其他商业用途(如 [转卖]进行直接盈利或[编辑后售卖]进行间接盈利)。
2、本站所有内容均由合作方或网友上传,本站不对文档的完整性、权威性及其观点立场正确性做任何保证或承诺!文档内容仅供研究参考,付费前请自行鉴别。
3、如文档内容存在违规,或者侵犯商业秘密、侵犯著作权等,请点击“违规举报”。

碎片内容

人力资源部薪酬设计

确认删除?
VIP
微信客服
  • 扫码咨询
会员Q群
  • 会员专属群点击这里加入QQ群
客服邮箱
回到顶部