电脑桌面
添加小米粒文库到电脑桌面
安装后可以在桌面快捷访问

夏、雨季施工技术交底

夏、雨季施工技术交底_第1页
1/6
夏、雨季施工技术交底_第2页
2/6
夏、雨季施工技术交底_第3页
3/6
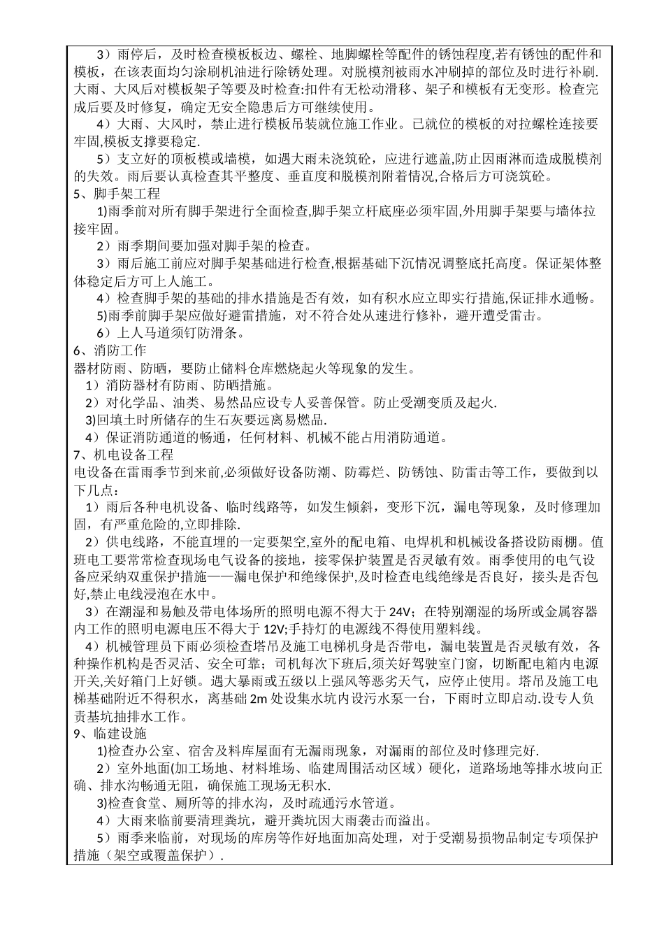
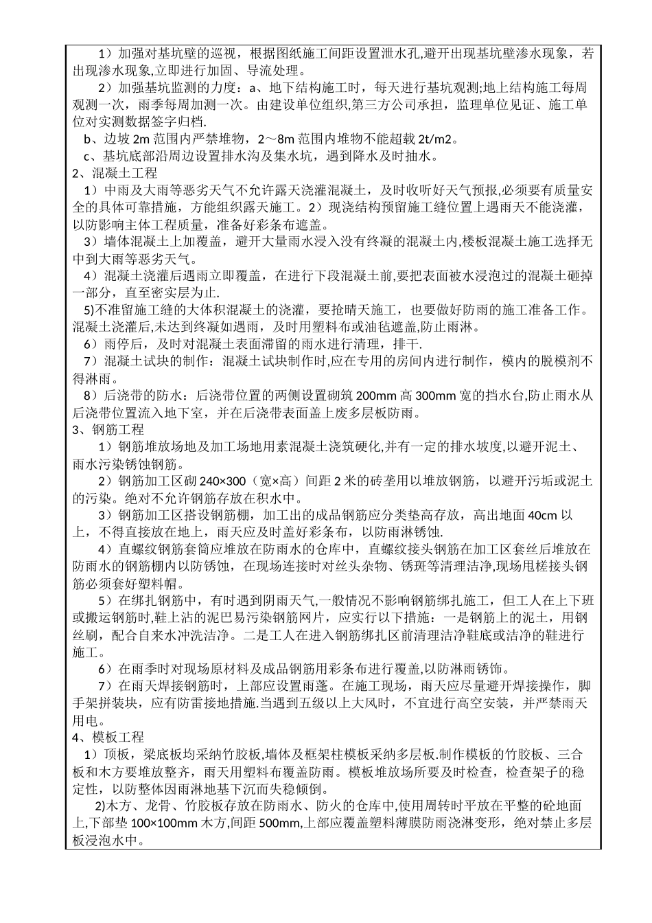
技术交底记录表 C2—1编 号工程名称青岛蓝色硅谷城际轨道交通工程 科大路站交底日期2024 年 4 月 1 日施工单位中铁十六局集团有限公司青岛蓝色硅谷城际轨道交通工程 02 标项目经理部分项工程名称夏雨季施工交底提要夏雨季施工交底内容:一、工程概况二、施工准备:雨季可随时调动的劳动力:30 人1)料具配置序号料具名称单位数量1潜水泵台102橡胶管(φ50)m5003塑料布m210004雨衣件305雨鞋双206绝缘手套双107绝缘鞋双102)现场准备:在雨季施工前由项目经理组织项目部有关人员和施工队现场负责人及有关专业负责人进行全场性的雨施检查,主要包括:施工材料、临时设施、临电、现场排水、现场消防、操作架、机械设备、场内外道路、材料堆放及生活区等。并分阶段安排检查,主要检查内容如下:1、要求临电安全可靠,严禁私拉乱接;现场排水畅通、消防设备齐全有效;操作架基础牢固与结构连接可靠,人行通道设置防滑条,场内道路通畅平整,不积水,材料堆放符合雨季施工要求等。2、检查施工现场及生产生活基地的排水设施,疏通各种排水渠道,清理雨水排水口,保证雨天排水通畅。3、现场道路两旁设排水沟,保证不滑、不陷、不积水.清理现场障碍物,保持现场道路畅通。道路两旁堆放物料高度不宜超过 1。5m,保证视野开阔,道路畅通。4、检查脚手架立杆底脚必须设置垫木或砼垫块,并加设扫地杆,同时保证排水良好,避开积水浸泡。所有马道、斜梯均应钉防滑条。5、施工现场、生产基地的加工棚、仓库、食堂、临时住房等在雨季施工前进行全面检查和整修,保证道路不塌陷,房间不漏雨,场区不积水.对地下室窗井及洞口,在雨施期间加以遮盖或封闭,防止雨水灌入。6、在雨季到来前,作好各塔吊、脚手架防雷装置,安全检查部门在雨季施工前要对避雷装置作一次全面检查,确保防雷。7、雨季所需材料、设备和其他用品,如水泵、抽水软管、草袋、塑料布、苫布等由材料部门提前准备,水泵等设备应提前检修。8、雨季前对现场配电箱、闸箱、电缆临时支架等认真检查,需加固的及时加固,缺盖、罩、门的及时补齐,确保用电安全。三、雨季施工主要技术管理措施1、土方开挖、基坑支护和桩基施工1)加强对基坑壁的巡视,根据图纸施工间距设置泄水孔,避开出现基坑壁渗水现象,若出现渗水现象,立即进行加固、导流处理。2)加强基坑监测的力度:a、地下结构施工时,每天进行基坑观测;地上结构施工每周观测一次,雨季每周加测一次。由建设单位组织,第三方公司承担,监理单位见证...

1、当您付费下载文档后,您只拥有了使用权限,并不意味着购买了版权,文档只能用于自身使用,不得用于其他商业用途(如 [转卖]进行直接盈利或[编辑后售卖]进行间接盈利)。
2、本站所有内容均由合作方或网友上传,本站不对文档的完整性、权威性及其观点立场正确性做任何保证或承诺!文档内容仅供研究参考,付费前请自行鉴别。
3、如文档内容存在违规,或者侵犯商业秘密、侵犯著作权等,请点击“违规举报”。

碎片内容

夏、雨季施工技术交底

您可能关注的文档

确认删除?
VIP
微信客服
  • 扫码咨询
会员Q群
  • 会员专属群点击这里加入QQ群
客服邮箱
回到顶部