电脑桌面
添加小米粒文库到电脑桌面
安装后可以在桌面快捷访问

如何编写社工服务社的社工岗位说明书

如何编写社工服务社的社工岗位说明书_第1页
1/2
如何编写社工服务社的社工岗位说明书_第2页
2/2
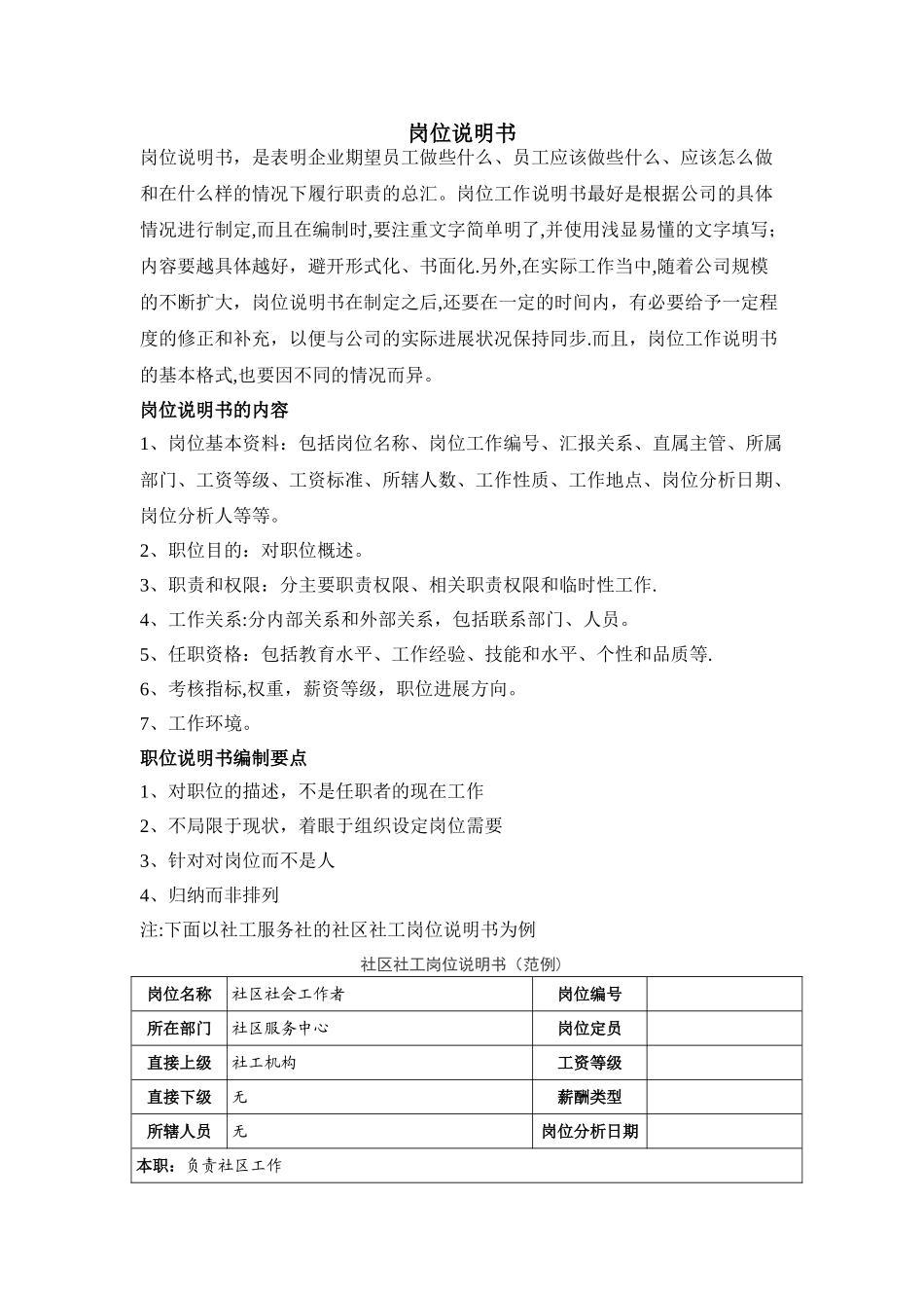
岗位说明书岗位说明书,是表明企业期望员工做些什么、员工应该做些什么、应该怎么做和在什么样的情况下履行职责的总汇。岗位工作说明书最好是根据公司的具体情况进行制定,而且在编制时,要注重文字简单明了,并使用浅显易懂的文字填写;内容要越具体越好,避开形式化、书面化.另外,在实际工作当中,随着公司规模的不断扩大,岗位说明书在制定之后,还要在一定的时间内,有必要给予一定程度的修正和补充,以便与公司的实际进展状况保持同步.而且,岗位工作说明书的基本格式,也要因不同的情况而异。岗位说明书的内容1、岗位基本资料:包括岗位名称、岗位工作编号、汇报关系、直属主管、所属部门、工资等级、工资标准、所辖人数、工作性质、工作地点、岗位分析日期、岗位分析人等等。 2、职位目的:对职位概述。3、职责和权限:分主要职责权限、相关职责权限和临时性工作.4、工作关系:分内部关系和外部关系,包括联系部门、人员。5、任职资格:包括教育水平、工作经验、技能和水平、个性和品质等.6、考核指标,权重,薪资等级,职位进展方向。7、工作环境。职位说明书编制要点1、对职位的描述,不是任职者的现在工作2、不局限于现状,着眼于组织设定岗位需要3、针对对岗位而不是人4、归纳而非排列 注:下面以社工服务社的社区社工岗位说明书为例社区社工岗位说明书(范例)岗位名称社区社会工作者岗位编号所在部门社区服务中心岗位定员直接上级社工机构工资等级直接下级无薪酬类型所辖人员无岗位分析日期本职:负责社区工作职责与工作任务:职责表述:以社区进展和社会进步为宗旨,以培育和发扬社区居民互助精神为追求,调动和利用社区资源,积极参加社区建设和社区管理,提高社区福利水平,促进社区进展的过程。工作任务负责对特别群体的关怀、帮助和支持,有利于解决社会问题负责承担了社会保障义务,促进了社会保障制度的健全与完善负责通过社区层面活动的开展,提高了居民的精神文化素养,有利于净化社会风气,维护社会公平、公正,促进和谐社会建设。 所需记录文档:相关档案、卡片、计划、总结等任职资格:教育水平大专及以上或取得社工证书专业社会工作经验知识通需掌握相关政策,掌握个案、小组、社区等基本工作方法技能技巧社工相关模式、介入、沟通、倾听、会谈以及组织、管理、口才等相关技巧培训经历社会工作师关键业绩指标工作条件及其它使用工具设备 相关设备、电话、计算器、档案柜、场地工作环境独立办公室工作时间特征 工作时间无规律,常常加班备注:

1、当您付费下载文档后,您只拥有了使用权限,并不意味着购买了版权,文档只能用于自身使用,不得用于其他商业用途(如 [转卖]进行直接盈利或[编辑后售卖]进行间接盈利)。
2、本站所有内容均由合作方或网友上传,本站不对文档的完整性、权威性及其观点立场正确性做任何保证或承诺!文档内容仅供研究参考,付费前请自行鉴别。
3、如文档内容存在违规,或者侵犯商业秘密、侵犯著作权等,请点击“违规举报”。

碎片内容

如何编写社工服务社的社工岗位说明书

领读文化+ 关注
实名认证
内容提供者

传播文化,铸就未来

确认删除?
VIP
微信客服
  • 扫码咨询
会员Q群
  • 会员专属群点击这里加入QQ群
客服邮箱
回到顶部