电脑桌面
添加小米粒文库到电脑桌面
安装后可以在桌面快捷访问

学校领导班子分工和岗位职责

学校领导班子分工和岗位职责_第1页
1/7
学校领导班子分工和岗位职责_第2页
2/7
学校领导班子分工和岗位职责_第3页
3/7
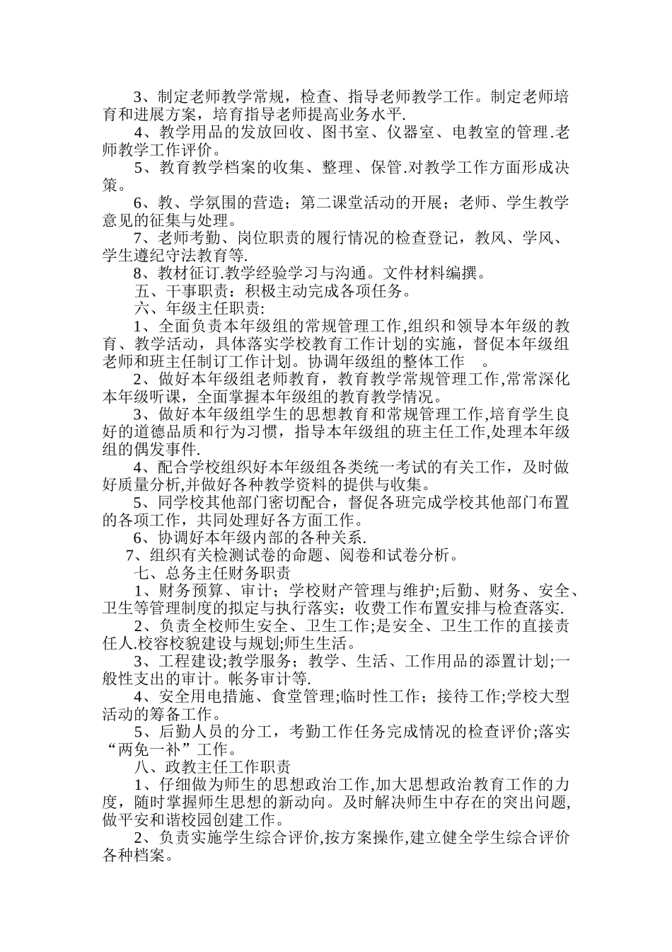
学校领导班子分工和岗位职责一、业务校长职责:1、依据全校工作计划,负责制定全校教学工作计划、总结及有关管理制度,仔细落实各项教学工作,按时完成有关工作任务。2、负责检查和审批教导处的工作计划、总结及有关上报材料,并仔细检查落实情况。3、负责编排课程表、招生、教材征定等项工作.4、负责教学人员的考勤、调课及半天以内请假的审批工作,每月底统计上报校长室.二、管理校长职责:1、依据学校有关管理制度和“班主任考评细则"、“老师考评细则"所规定项目,仔细完成老师和班主任有关项目的考评工作,定期总结汇报校长,特别情况及时汇报.2、负责检查和审批团支部的工作计划、总结及有关上报材料,并仔细检查落实情况。3、负责安排全校作息时间表、校历表、学籍、、转学、毕业、期末学生评比等项工作。3、负责监督和协调全校各功能用室的使用与管理工作,尤其是校园网络与微机室的使用与管理,组织好全校的电化教学,发现问题及时上报,充分发挥教学仪器、设备、图书的教育功能,为提高教学质量服务。4、负责及时抓好全校各班主任对学生的安全教育与管理工作,发现问题记时整改或及时上报处理,并做好记录,杜绝一切事故隐患.5、负责安全、卫生教育工作的布置、检查落实工作。三、教研校长职责:1、负责领导教导主任、教研组和全体教学人员的教学工作。在教导副主任的配合下,仔细抓好全体老师的间周业务学习、业务培训、教研活动和教学改革,深化讨论教学现状,提出切合实际、行之有效的教改方案,并仔细组织实施.2、负责检查和审批教研组的工作计划、总结及有关上报材料,并仔细检查落实情况。3、负责与教导处、教研组协商,制定校级教研课题、有关年级课改人和校本课程编写。组织成立专题教研组,进行专题讨论和编写,每学期末拿出专题论文和全校教材编写报告上报校长。4、负责全校老师教学论文撰写的指导和教学信息收集与整理工作。 四、教导主任职责 1、组织指导全校教学、教研、课改工作.制定教学、教研工作计划、总结等.老师任教分工、课程、时间表编排。 2、组织老师进行教育理论学习,新课改、远程教育、电化教学、教学方法的改进与教学艺术的提高等教学活动。是全面提高教学质量的直接责任人。 3、制定老师教学常规,检查、指导老师教学工作。制定老师培育和进展方案,培育指导老师提高业务水平. 4、教学用品的发放回收、图书室、仪器室、电教室的管理.老师教学工作评价。 5、教育教学档案的收集、整理、保管.对教学工作方面形成决...

1、当您付费下载文档后,您只拥有了使用权限,并不意味着购买了版权,文档只能用于自身使用,不得用于其他商业用途(如 [转卖]进行直接盈利或[编辑后售卖]进行间接盈利)。
2、本站所有内容均由合作方或网友上传,本站不对文档的完整性、权威性及其观点立场正确性做任何保证或承诺!文档内容仅供研究参考,付费前请自行鉴别。
3、如文档内容存在违规,或者侵犯商业秘密、侵犯著作权等,请点击“违规举报”。

碎片内容

学校领导班子分工和岗位职责

您可能关注的文档

确认删除?
VIP
微信客服
  • 扫码咨询
会员Q群
  • 会员专属群点击这里加入QQ群
客服邮箱
回到顶部