电脑桌面
添加小米粒文库到电脑桌面
安装后可以在桌面快捷访问

学生军训安全应急预案

学生军训安全应急预案_第1页
1/2
学生军训安全应急预案_第2页
2/2
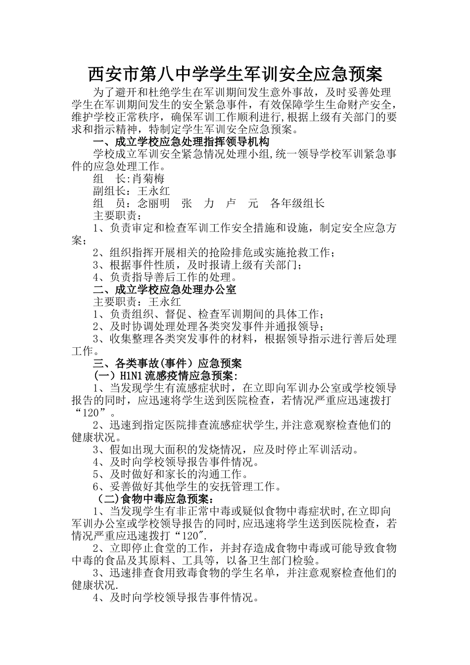
西安市第八中学学生军训安全应急预案为了避开和杜绝学生在军训期间发生意外事故,及时妥善处理学生在军训期间发生的安全紧急事件,有效保障学生生命财产安全,维护学校正常秩序,确保军训工作顺利进行,根据上级有关部门的要求和指示精神,特制定学生军训安全应急预案。一、成立学校应急处理指挥领导机构学校成立军训安全紧急情况处理小组,统一领导学校军训紧急事件的应急处理工作。组 长:肖菊梅副组长:王永红组 员:念丽明 张 力 卢 元 各年级组长主要职责:1、负责审定和检查军训工作安全措施和设施,制定安全应急方案;2、组织指挥开展相关的抢险排危或实施抢救工作;3、根据事件性质,及时报请上级有关部门;4、负责指导善后工作的处理。二、成立学校应急处理办公室主要职责:王永红1、负责组织、督促、检查军训期间的具体工作;2、及时协调处理处理各类突发事件并通报领导;3、收集整理各类突发事件的材料,根据领导指示进行善后处理工作。三、各类事故(事件)应急预案(一)H1N1 流感疫情应急预案:1、当发现学生有流感症状时,在立即向军训办公室或学校领导报告的同时,应迅速将学生送到医院检查,若情况严重应迅速拨打“120”。2、迅速到指定医院排查流感症状学生,并注意观察检查他们的健康状况。3、假如出现大面积的发烧情况,应及时停止军训活动。4、及时向学校领导报告事件情况。5、及时做好和家长的沟通工作。6、妥善做好其他学生的安抚管理工作。(二)食物中毒应急预案:1、当发现学生有非正常中毒或疑似食物中毒症状时,在立即向军训办公室或学校领导报告的同时,应迅速将学生送到医院检查,若情况严重应迅速拨打“120".2、立即停止食堂的工作,并封存造成食物中毒或可能导致食物中毒的食品及其原料、工具等,以备卫生部门检验。3、迅速排查食用致毒食物的学生名单,并注意观察检查他们的健康状况.4、及时向学校领导报告事件情况。5、妥善做好家长的工作.6、妥善做好其他学生的安抚管理工作.(三)学生出现身体伤病或损害应急预案1、教官或指导员发现学生在军训过程中受伤、生病和身体不适时,应当立即向军训办公室报告,并及时送院医疗服务中心救治,如情况严重,要迅速拨打“120"电话,同时通知家长,并由家长陪同就医,若家长不能陪同的,必须由校医和带队班主任陪同到医院就诊。2、救治期间的病历、诊断证明及所有单据要交由各班妥善保管,必要时要予以复印。(四)交通事故应急预案1、发生交通事故后,应迅速报告学校有关领导,并...

1、当您付费下载文档后,您只拥有了使用权限,并不意味着购买了版权,文档只能用于自身使用,不得用于其他商业用途(如 [转卖]进行直接盈利或[编辑后售卖]进行间接盈利)。
2、本站所有内容均由合作方或网友上传,本站不对文档的完整性、权威性及其观点立场正确性做任何保证或承诺!文档内容仅供研究参考,付费前请自行鉴别。
3、如文档内容存在违规,或者侵犯商业秘密、侵犯著作权等,请点击“违规举报”。

碎片内容

学生军训安全应急预案

确认删除?
VIP
微信客服
  • 扫码咨询
会员Q群
  • 会员专属群点击这里加入QQ群
客服邮箱
回到顶部