电脑桌面
添加小米粒文库到电脑桌面
安装后可以在桌面快捷访问

学科与实践活动整合活动方案

学科与实践活动整合活动方案_第1页
1/2
学科与实践活动整合活动方案_第2页
2/2
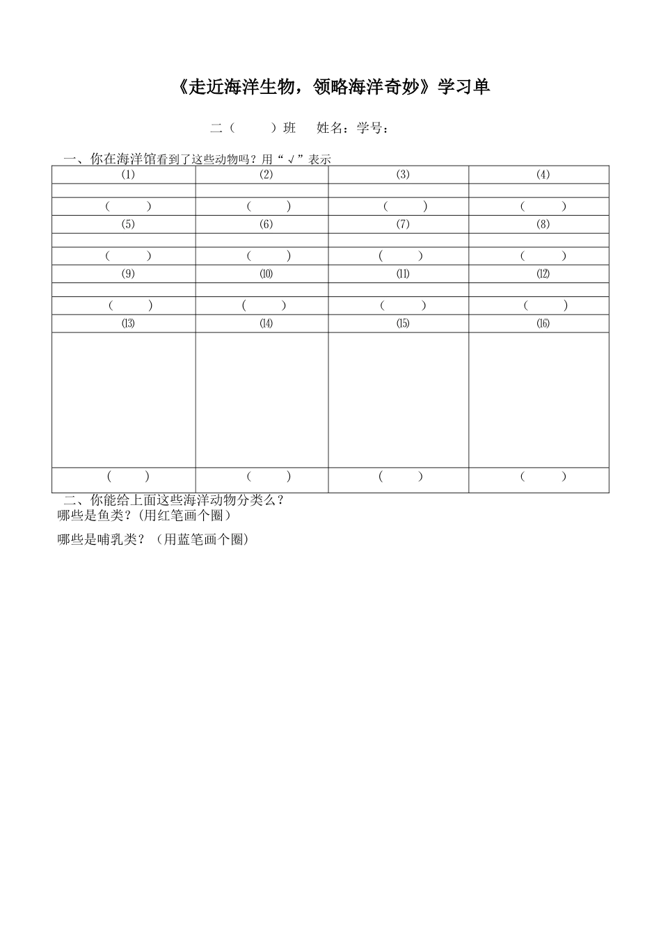
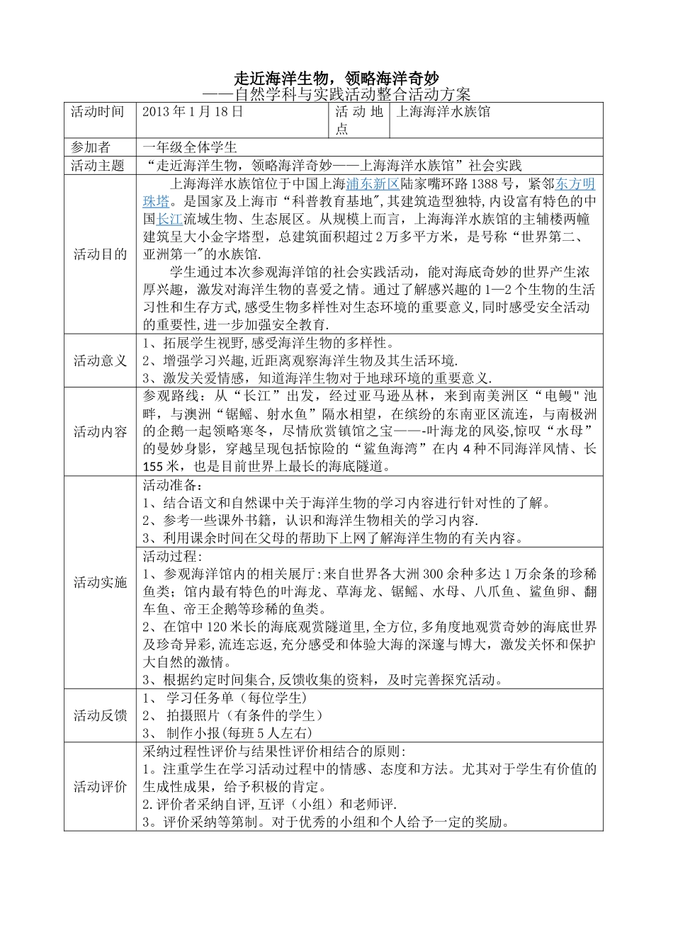
走近海洋生物,领略海洋奇妙——自然学科与实践活动整合活动方案活动时间2013 年 1 月 18 日活 动 地点上海海洋水族馆参加者一年级全体学生活动主题“走近海洋生物,领略海洋奇妙——上海海洋水族馆”社会实践活动目的上海海洋水族馆位于中国上海浦东新区陆家嘴环路 1388 号,紧邻东方明珠塔。是国家及上海市“科普教育基地",其建筑造型独特,内设富有特色的中国长江流域生物、生态展区。从规模上而言,上海海洋水族馆的主辅楼两幢建筑呈大小金字塔型,总建筑面积超过 2 万多平方米,是号称“世界第二、亚洲第一"的水族馆.学生通过本次参观海洋馆的社会实践活动,能对海底奇妙的世界产生浓厚兴趣,激发对海洋生物的喜爱之情。通过了解感兴趣的 1—2 个生物的生活习性和生存方式,感受生物多样性对生态环境的重要意义,同时感受安全活动的重要性,进一步加强安全教育.活动意义1、拓展学生视野,感受海洋生物的多样性。2、增强学习兴趣,近距离观察海洋生物及其生活环境.3、激发关爱情感,知道海洋生物对于地球环境的重要意义.活动内容参观路线:从“长江”出发,经过亚马逊丛林,来到南美洲区“电鳗" 池畔,与澳洲“锯鳐、射水鱼”隔水相望,在缤纷的东南亚区流连,与南极洲的企鹅一起领略寒冬,尽情欣赏镇馆之宝——-叶海龙的风姿,惊叹“水母”的曼妙身影,穿越呈现包括惊险的“鲨鱼海湾”在内 4 种不同海洋风情、长155 米,也是目前世界上最长的海底隧道。活动实施活动准备:1、结合语文和自然课中关于海洋生物的学习内容进行针对性的了解。2、参考一些课外书籍,认识和海洋生物相关的学习内容.3、利用课余时间在父母的帮助下上网了解海洋生物的有关内容。活动过程:1、参观海洋馆内的相关展厅:来自世界各大洲 300 余种多达 1 万余条的珍稀鱼类;馆内最有特色的叶海龙、草海龙、锯鳐、水母、八爪鱼、鲨鱼卵、翻车鱼、帝王企鹅等珍稀的鱼类。2、在馆中 120 米长的海底观赏隧道里,全方位,多角度地观赏奇妙的海底世界及珍奇异彩,流连忘返,充分感受和体验大海的深邃与博大,激发关怀和保护大自然的激情。3、根据约定时间集合,反馈收集的资料,及时完善探究活动。活动反馈1、 学习任务单(每位学生)2、 拍摄照片(有条件的学生)3、 制作小报(每班 5 人左右)活动评价采纳过程性评价与结果性评价相结合的原则:1。注重学生在学习活动过程中的情感、态度和方法。尤其对于学生有价值的生成性成果,给予积极的肯定。2.评价者采纳自评,...

1、当您付费下载文档后,您只拥有了使用权限,并不意味着购买了版权,文档只能用于自身使用,不得用于其他商业用途(如 [转卖]进行直接盈利或[编辑后售卖]进行间接盈利)。
2、本站所有内容均由合作方或网友上传,本站不对文档的完整性、权威性及其观点立场正确性做任何保证或承诺!文档内容仅供研究参考,付费前请自行鉴别。
3、如文档内容存在违规,或者侵犯商业秘密、侵犯著作权等,请点击“违规举报”。

碎片内容

学科与实践活动整合活动方案

您可能关注的文档

确认删除?
VIP
微信客服
  • 扫码咨询
会员Q群
  • 会员专属群点击这里加入QQ群
客服邮箱
回到顶部