电脑桌面
添加小米粒文库到电脑桌面
安装后可以在桌面快捷访问

安全操作规程编制指引

安全操作规程编制指引_第1页
1/3
安全操作规程编制指引_第2页
2/3
安全操作规程编制指引_第3页
3/3
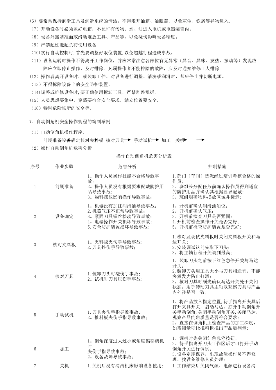
安全操作规程编制指引一、安全操作规程的定义安全操作规程的定义:为了确保各作业过程中的安全生产,生产经营单位对企业各作业过程的具体的安全要求和实施程序所作的规定。就是说,安全操作规程的目的是确保各作业过程的安全,其性质是一种程序和规定,其范围包括了各个作业过程。二、技术操作规程与安全操作规程的区别技术操作规程和安全操作规程都是针对作业活动的一种程序和规定,它们之间有什么区别呢?技术操作规程和安全操作规程的区别主要有如下几个方面:1、目的不同技术操作规程的目的是确保设备、系统正常运行和作业活动的顺利进行所作的规定;安全操作规程是为了确保作业人员和其它资源在作业活动中的安全而作的规定。其他资源包括作业活动所需的设备设施和作业活动中可能发生的事故,其影响范围内的其它装置、财产、人员等。2、编制的依据不同技术操作规程编制的依据是设备、装置的技术说明书及设备安装工艺设计输出等技术资料,就是说技术操作规程是在对设备、装置的技术说明书及设备安装工艺设计输出等技术资料进行技术分析的基础上编制而成;而安全操作规程编制的依据是技术操作规程及岗位、作业危害分析的结果等.就是说安全操作规程是依据技术操作规程、在对岗位、作业危害分析的基础上编制而成。3、两者的侧重点不同尽管安全操作规程是根据技术操作规程中规定的各个步骤,在对这些步骤进行危害分析的基础上编制而成的,但技术操作规程所规定的是在作业时,应先做那一步,后做那一步,在作业时,技术上应做到什么程度;而安全操作规程规定的是,在完成这些技术操作步骤时,应该如何做,做到什么程度才能保证安全,减少事故.显然,技术操作规程和安全操作规程两者的侧重点是不同的.而要确保作业顺利进行和作业的安全进行,技术操作规程和安全操作规程两者缺一不可。三、安全操作规程的编制1.安全操作规程的制定要贯彻“安全第一,预防为主”的方针,其内容要结合设备实际运行情况,突出重点,文字力求简练、易懂、易记。条目的先后顺序力求与操作顺序一致。根据设备使用说明书的操作维护要求,结合生产及工作环境进行编制。 2.设备安全操作规程内容一般包括设备安全管理规程、设备安全技术要求和操作过程规程。管理规程主要是对设备使用过程的维修保养、安全检查、安全检测、档案管理等的规定;安全要求是对设备应处于什么样的技术状态所作的规定,它是岗位安全操作规程的核心。 3.假如安全操作规程的内容较多,一般将设备系统或工作系...

1、当您付费下载文档后,您只拥有了使用权限,并不意味着购买了版权,文档只能用于自身使用,不得用于其他商业用途(如 [转卖]进行直接盈利或[编辑后售卖]进行间接盈利)。
2、本站所有内容均由合作方或网友上传,本站不对文档的完整性、权威性及其观点立场正确性做任何保证或承诺!文档内容仅供研究参考,付费前请自行鉴别。
3、如文档内容存在违规,或者侵犯商业秘密、侵犯著作权等,请点击“违规举报”。

碎片内容

安全操作规程编制指引

您可能关注的文档

确认删除?
VIP
微信客服
  • 扫码咨询
会员Q群
  • 会员专属群点击这里加入QQ群
客服邮箱
回到顶部