电脑桌面
添加小米粒文库到电脑桌面
安装后可以在桌面快捷访问

实习生管理规章制度

实习生管理规章制度_第1页
1/6
实习生管理规章制度_第2页
2/6
实习生管理规章制度_第3页
3/6
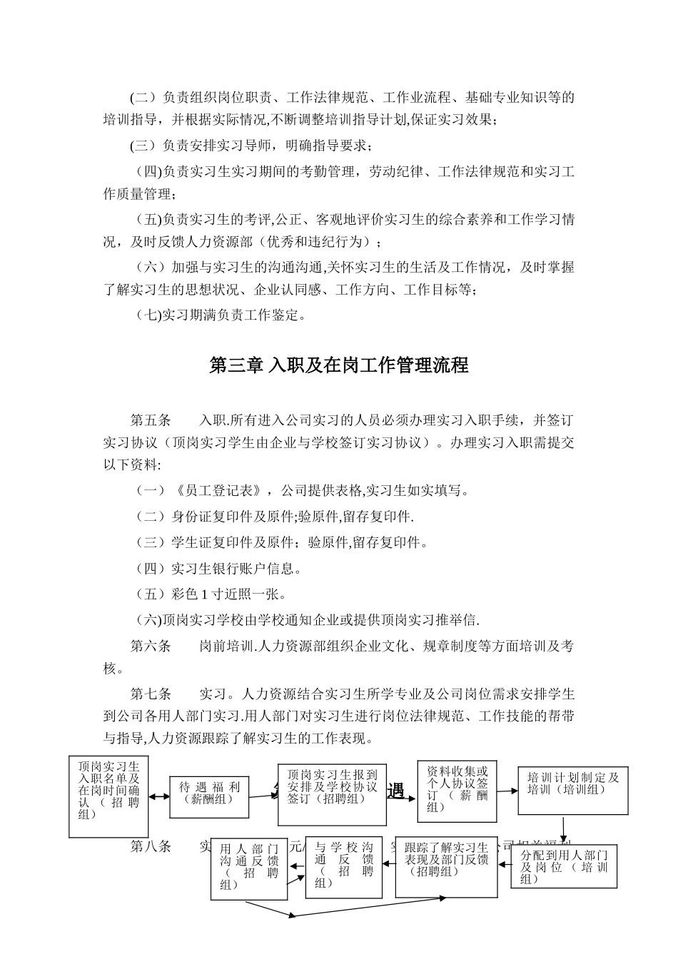
实习生管理制度第一章总则 第一条 通过法律规范实习生管理,使新进实习生了解公司企业文化,掌握相关管理制度、工作流程,培育其对公司的认同及归属感,为公司进展培育储备人才。第二条公司所有实习员工分为以下四种类型:(一)长期实习:指学生尚未到毕业实习,但经公司招聘流程筛选录用,可到公司进行三个月以上的实习;(二)短期实习:指学生尚未到毕业实习,但经公司招聘流程筛选录用,可到公司进行一至三个月的实习;(三)顶岗实习:指校企合作,由学校根据企业需求指派学生到公司顶岗实习工工作。第二章 部门职责第三条 人力资源部工作职责:(一)根据公司经营进展需要,组织实习生的面试、筛选,确定实习人员(顶岗实习生除外);(二)结合实习生专业方向,制定培训指导计划,明确实习岗位、实习时间和进度等,并跟踪了解实习生实习进度实施情况及效果,及时有效调整,提高实习的实效性;(三)组织企业文化、规章制度等方面的培训;(四)在实习过程中组织针对性、关联性的培训,定期与实习生进行有针对性的沟通引导,组织座谈会或其他形式的培训活动;(五)配合实习部门加强对实习生的督导、检查、考核工作,实习期满组织实习期综合考核,对考核结果优异者可列入公司年度招聘人选或优先录用。第四条 各实习部门工作职责:(一)负责实习生的考勤与日常管理;(二)负责组织岗位职责、工作法律规范、工作业流程、基础专业知识等的培训指导,并根据实际情况,不断调整培训指导计划,保证实习效果;(三)负责安排实习导师,明确指导要求;(四)负责实习生实习期间的考勤管理,劳动纪律、工作法律规范和实习工作质量管理;(五)负责实习生的考评,公正、客观地评价实习生的综合素养和工作学习情况,及时反馈人力资源部(优秀和违纪行为);(六)加强与实习生的沟通沟通,关怀实习生的生活及工作情况,及时掌握了解实习生的思想状况、企业认同感、工作方向、工作目标等;(七)实习期满负责工作鉴定。第三章 入职及在岗工作管理流程第五条 入职.所有进入公司实习的人员必须办理实习入职手续,并签订实习协议(顶岗实习学生由企业与学校签订实习协议)。办理实习入职需提交以下资料:(一)《员工登记表》,公司提供表格,实习生如实填写。(二)身份证复印件及原件;验原件,留存复印件.(三)学生证复印件及原件;验原件,留存复印件。(四)实习生银行账户信息。(五)彩色 1 寸近照一张。(六)顶岗实习学校由学校通知企业或提供顶岗实习推举信.第...

1、当您付费下载文档后,您只拥有了使用权限,并不意味着购买了版权,文档只能用于自身使用,不得用于其他商业用途(如 [转卖]进行直接盈利或[编辑后售卖]进行间接盈利)。
2、本站所有内容均由合作方或网友上传,本站不对文档的完整性、权威性及其观点立场正确性做任何保证或承诺!文档内容仅供研究参考,付费前请自行鉴别。
3、如文档内容存在违规,或者侵犯商业秘密、侵犯著作权等,请点击“违规举报”。

碎片内容

实习生管理规章制度

您可能关注的文档

确认删除?
VIP
微信客服
  • 扫码咨询
会员Q群
  • 会员专属群点击这里加入QQ群
客服邮箱
回到顶部