电脑桌面
添加小米粒文库到电脑桌面
安装后可以在桌面快捷访问

小学班级管理操行评分细则

小学班级管理操行评分细则_第1页
1/3
小学班级管理操行评分细则_第2页
2/3
小学班级管理操行评分细则_第3页
3/3
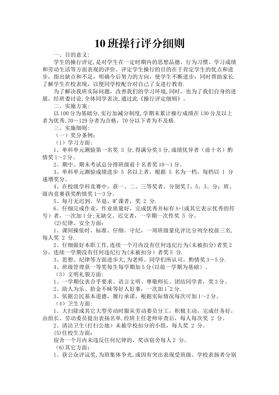
10 班操行评分细则一、目的意义:学生的操行评定,是对学生在一定时期内的思想品德、行为习惯、学习成绩和劳动生活等方面表现的评价。评定学生操行的目的在于肯定学生的优点和进步,指出缺点和不足,明确今后努力的方向,使学生不断进步;同时帮助家长了解学生在校表现,以便同学校配合对自己了女进行教育.为了解决我班实际问题,改善我们的学习环境,同时,也为了我们自身的进展,经班委讨论,全体同学表决,通过此《操行评定细则》。二、实施方案:以 100 分为基础分,实行加减分制度,学期末累计操行成绩在 130 分及以上者为优秀,70~129 分者为合格,70 分以下者为不及格.三、实施细则:(一)奖分条例:(1)学习方面:1、单科单元测验第一名奖 3 分,得满分奖 5 分,成绩优异者(前十名)酌情奖 1~2 分。 2、期中、期未考试总分排班级前十名者奖 10~1 分。 3、单科单元测验成绩进步 5 名以上者,根据 5 名为一档,每档以 1 分递增奖分。 4、在校级学科竞赛中,获一、二、三等奖者,分别奖 7、5、3、分;班、级内竞赛获奖酌情奖 1~3 分。 5、每月无迟到、早退、旷课者,奖 2 分. 6、仔细完成作业,作业质量好,完成优秀并标有 A+(或其它表示优秀的符号)者,一次加 1 分;无缺交、迟交者,一学期一次性奖 5 分。 (2)纪律、安全方面:1、课间操依时、标准、仔细、守纪,一周班级量化评比分列全校前三名,每人奖 2 分.2、仔细做好本职工作,连续一个月内没有任何违纪行为(未被扣分)者奖 2 分,连续一学期没有任何违纪行为(未被扣分)者奖 5 分.3、思想、纪律等方面进步大,为老师、同学们所认可,酌情奖 3~5 分.4、班级管理获一等奖每生每学期加 5 分(以前一学期为基础)。(3)文明礼貌方面:1、一学期仪表合乎要求、语言文明、尊敬师长、团结同学者,奖 3 分。 2、助人为乐、拾金不昧等好人好事,一次加 1~2 分.3、依据公民基本道德,履行承诺,根据实际情况每次可加 1~2 分。 (4)卫生方面:1、大扫除或其它大型劳动时服从劳动委员分工,积极主动,完成任务好,由组长、劳动委员提出表扬名单,经班主任老师审查后,每人每次奖 2 分。 2、清洁卫生(打扫公地)未被学校扣分的小组,每人奖 2 分。(5)住校生方面:宿舍一个月内未违反任何纪律的,奖该宿舍每人 2 分。 (6)其它方面:1、获公众评议奖,为班集体争光,或因有突出表现受班级、学校表扬者分别酌情奖 2~4 分。 2、荣获校“三好学...

1、当您付费下载文档后,您只拥有了使用权限,并不意味着购买了版权,文档只能用于自身使用,不得用于其他商业用途(如 [转卖]进行直接盈利或[编辑后售卖]进行间接盈利)。
2、本站所有内容均由合作方或网友上传,本站不对文档的完整性、权威性及其观点立场正确性做任何保证或承诺!文档内容仅供研究参考,付费前请自行鉴别。
3、如文档内容存在违规,或者侵犯商业秘密、侵犯著作权等,请点击“违规举报”。

碎片内容

小学班级管理操行评分细则

您可能关注的文档

确认删除?
VIP
微信客服
  • 扫码咨询
会员Q群
  • 会员专属群点击这里加入QQ群
客服邮箱
回到顶部