电脑桌面
添加小米粒文库到电脑桌面
安装后可以在桌面快捷访问

尾矿库工程承包合同

尾矿库工程承包合同_第1页
1/5
尾矿库工程承包合同_第2页
2/5
尾矿库工程承包合同_第3页
3/5
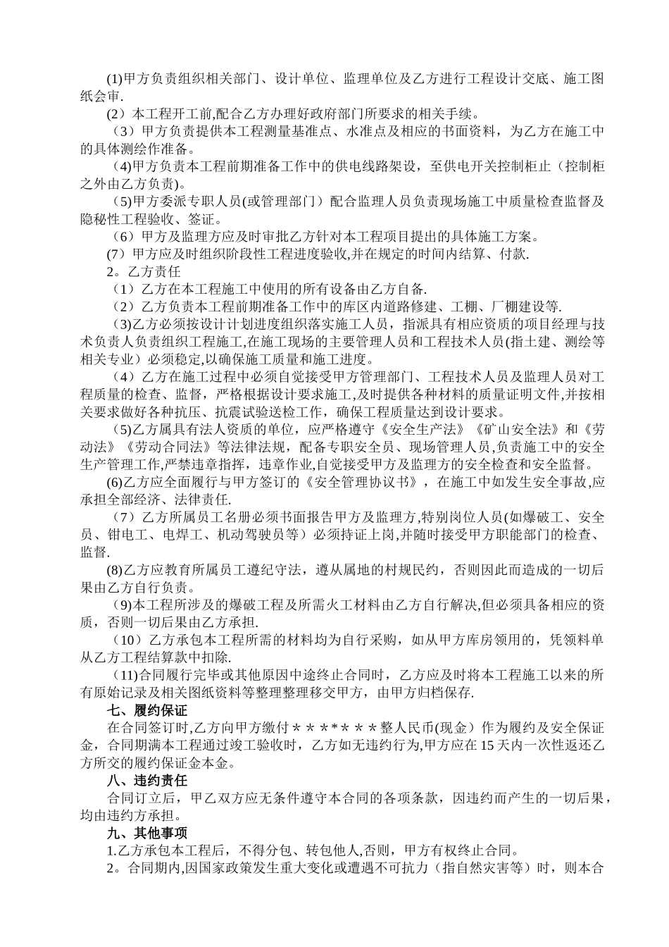
尾矿库工程承包合同甲方:************乙方:************甲方依照《中华人民共和国合同法》《中华人民共和国建筑法》及其他法律法规,实行公开招标方式将**号尾矿库工程承包给乙方,并遵循平等、自愿、公平和诚实信用的原则,甲乙双方就本工程有关事项达成一致意见,订立本合同。一、工程概况:1.工程名称:**********.2.工程地点:**********3.工程立项批准文号:********4.资金来源:企业自筹资金二、工程承包范围及方式1.工程承包范围:初期坝、排水管、排水井(1 号,2 号)、排水斜槽、排水斜槽两侧排水层、库底排水层等(具体以施工图为准)。2。工程承包方式:根据工程设计要求,包工包料、包工期、包安全生产、包文明施工、包地方关系处理、包税费、包进出场费、包竣工验收、包综合治理、包保修等、大包干形式。三、施工进度及合同时间1.甲方要求本工程在 10 个月内完工,即年月日—年月日.四、工程验收1.工程验收标准:依照本工程设计要求及施工图纸要求按工程项目逐项达到相应的技术质量标准,即为验收合格的工程量.2.工程验收内容:根据本工程设计施工项目,按进度逐项进行验收,验收内容包括工程数量和工程质量。因乙方自身原因造成工程量增加(大于设计的工程量)或未达到质量要求的工程量将不予验收。3。工程验收时间:原则上每月 20 日左右由甲乙双方及工程监理方共同组织一次阶段性验收。对隐秘性工程量,在施工过程中由甲乙双方现场管理人员及监理员共同进行验收,并以书面形式签字确认,报送甲方相关部门。4.工程竣工验收:本工程按设计要求整体完工后,由乙方提出竣工验收申请,提交竣工验收相关资料,并组织项目整体竣工验收,取得相关政府部门认可的验收合格证明文件.五、工程结算1。阶段性工程进度结算,以每月甲乙双方及监理方共同验收且由甲方编制的《工程验收月报表》中合格的工程量为结算依据,按 80%进行预结算,并于每月 5 号以前结算清楚。2。工程结算单价以乙方投标部分项综合单价作为结算依据(具体分部分项综合单价表附后)。3.该工程所有的工程量在设计范围内时,则本工程竣工验收后总结算价款不得超过乙方投标总报价即万元。4。因工程需要,超出设计范围的工程量,根据该项目乙方所报综合单价进行结算。5。竣工验收总结算时,余留本工程总价款的 10%作为工程质量保证金,待一年后无质量问题,则一次性付清质量保证金本金。六、甲乙双方责任1。甲方责任(1)甲方负责组织相关部门...

1、当您付费下载文档后,您只拥有了使用权限,并不意味着购买了版权,文档只能用于自身使用,不得用于其他商业用途(如 [转卖]进行直接盈利或[编辑后售卖]进行间接盈利)。
2、本站所有内容均由合作方或网友上传,本站不对文档的完整性、权威性及其观点立场正确性做任何保证或承诺!文档内容仅供研究参考,付费前请自行鉴别。
3、如文档内容存在违规,或者侵犯商业秘密、侵犯著作权等,请点击“违规举报”。

碎片内容

尾矿库工程承包合同

您可能关注的文档

确认删除?
VIP
微信客服
  • 扫码咨询
会员Q群
  • 会员专属群点击这里加入QQ群
客服邮箱
回到顶部