电脑桌面
添加小米粒文库到电脑桌面
安装后可以在桌面快捷访问

2025年保险学题库考试专用模拟试卷每份均附答案VIP专享

2025年保险学题库考试专用模拟试卷每份均附答案_第1页
1/46
2025年保险学题库考试专用模拟试卷每份均附答案_第2页
2/46
2025年保险学题库考试专用模拟试卷每份均附答案_第3页
3/46
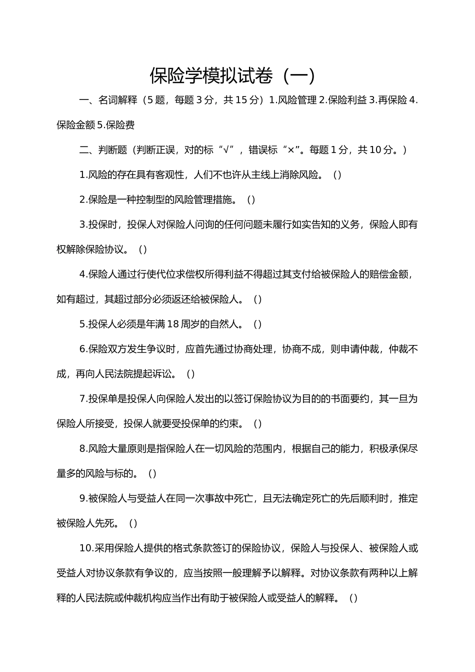
保险学模拟试卷(一)一、名词解释(5 题,每题 3 分,共 15 分)1.风险管理 2.保险利益 3.再保险 4.保险金额 5.保险费二、判断题(判断正误,对的标“√”,错误标“×”。每题 1 分,共 10 分。)1.风险的存在具有客观性,人们不也许从主线上消除风险。()2.保险是一种控制型的风险管理措施。()3.投保时,投保人对保险人问询的任何问题未履行如实告知的义务,保险人即有权解除保险协议。()4.保险人通过行使代位求偿权所得利益不得超过其支付给被保险人的赔偿金额,如有超过,其超过部分必须返还给被保险人。()5.投保人必须是年满 18 周岁的自然人。()6.保险双方发生争议时,应首先通过协商处理,协商不成,则申请仲裁,仲裁不成,再向人民法院提起诉讼。()7.投保单是投保人向保险人发出的以签订保险协议为目的的书面要约,其一旦为保险人所接受,投保人就要受投保单的约束。()8.风险大量原则是指保险人在一切风险的范围内,根据自己的能力,积极承保尽量多的风险与标的。()9.被保险人与受益人在同一次事故中死亡,且无法确定死亡的先后顺利时,推定被保险人先死。()10.采用保险人提供的格式条款签订的保险协议,保险人与投保人、被保险人或受益人对协议条款有争议的,应当按照一般理解予以解释。对协议条款有两种以上解释的人民法院或仲裁机构应当作出有助于被保险人或受益人的解释。()三、多选题(选出对的答案,多选或少选、错选无分,每题 2 分,共 10 分)1.下列风险中,一般可由商业保险承保的有()。A.股票交易 B.战争 C.失业 D.火灾 E.爆炸2.在下列标的中,一般采用定值保险方式承保的有()。A.企业财产 B.运送中的货物 C.人的身体和寿命 D.古董 E.名画3.下列保险协议中,除法律另有规定或协议另有约定,保险责任开始后,投保人不得处理的保险协议有()。A.企业财产保险协议 B.货物运送保险协议 C.人寿保险协议 D.机动车辆保险协议 E.运送工具航程保险协议4.下列有关保险协议效力表述中对的的有()。A.无民事行为能力的投保人所签订的保险协议无效。B.依法成立的保险协议,自成立时生效。C.投保时,投保人对保险标的不具有保险利益的,保险协议无效。D.以死亡为给付保险金条件的人身保险协议,未经被保险人同意并承认保险金额的,该协议无效。E.财产保险协议的被保险人不能变更。5.下列有关可保风险的表述对的的是()。A.可保风险范围并非一成不变,伴随人们认识风险的能力不停增...

1、当您付费下载文档后,您只拥有了使用权限,并不意味着购买了版权,文档只能用于自身使用,不得用于其他商业用途(如 [转卖]进行直接盈利或[编辑后售卖]进行间接盈利)。
2、本站所有内容均由合作方或网友上传,本站不对文档的完整性、权威性及其观点立场正确性做任何保证或承诺!文档内容仅供研究参考,付费前请自行鉴别。
3、如文档内容存在违规,或者侵犯商业秘密、侵犯著作权等,请点击“违规举报”。

碎片内容

2025年保险学题库考试专用模拟试卷每份均附答案

您可能关注的文档

确认删除?
VIP
微信客服
  • 扫码咨询
会员Q群
  • 会员专属群点击这里加入QQ群
客服邮箱
回到顶部