电脑桌面
添加小米粒文库到电脑桌面
安装后可以在桌面快捷访问

2025年小学生防溺水安全知识试题VIP专享

2025年小学生防溺水安全知识试题_第1页
1/2
2025年小学生防溺水安全知识试题_第2页
2/2
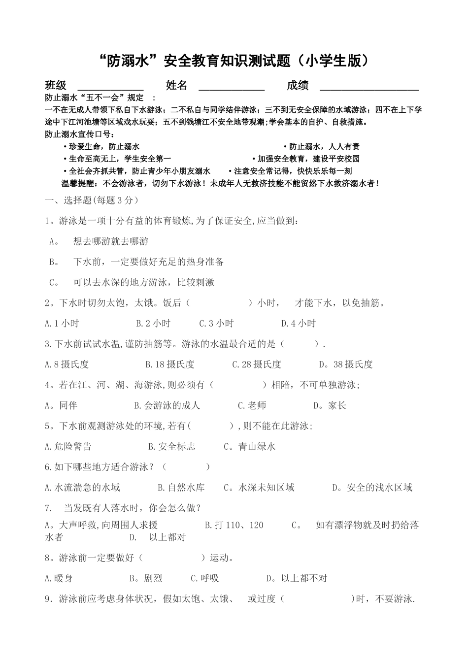
“防溺水”安全教育知识测试题(小学生版)班级 姓名 成绩 防止溺水“五不一会”规定 :一不在无成人带领下私自下水游泳;二不私自与同学结伴游泳;三不到无安全保障的水域游泳;四不在上下学途中下江河池塘等区域戏水玩耍;五不到钱塘江不安全地带观潮;学会基本的自护、自救措施。防止溺水宣传口号:·珍爱生命,防止溺水 ·防止溺水,人人有责·生命至高无上,学生安全第一 ·加强安全教育,建设平安校园·全社会齐抓共管,防止青少年小朋友溺水 ·注意安全常记得,快快乐乐每一刻温馨提醒:不会游泳者,切勿下水游泳!未成年人无救济技能不能贸然下水救济溺水者!一、选择题(每题 3 分)1。游泳是一项十分有益的体育锻炼,为了保证安全,应当做到:A。 想去哪游就去哪游 B。 下水前,一定要做好充足的热身准备 C。 可以去水深的地方游泳,比较刺激2。下水时切勿太饱,太饿。饭后( )小时, 才能下水,以免抽筋。A.1 小时 B.2 小时 C.3 小时 D.4 小时 3.下水前试试水温,谨防抽筋等。游泳的水温最合适的是( ).A.8 摄氏度 B.18 摄氏度 C.28 摄氏度 D。38 摄氏度 4。若在江、河、湖、海游泳,则必须有( )相陪,不可单独游泳;A。同伴 B.会游泳的成人 C.老师 D。家长 5。下水前观测游泳处的环境,若有( ),则不能在此游泳;A.危险警告 B.安全标志 C。青山绿水 6.如下哪些地方适合游泳?( )A.水流湍急的水域 B.自然水库 C。水深未知区域 D。安全的浅水区域7. 当发既有人落水时,你会怎么做?A。大声呼救,向周围人求援 B.打 110、120 C。 如有漂浮物就及时扔给落水者 D. 以上都对8。游泳前一定要做好( )运动。A.暖身 B。剧烈 C.呼吸 D。以上都不对9.游泳前应考虑身体状况,假如太饱、太饿、 或过度( )时,不要游泳.A.兴奋 B。忧伤 C.疲劳 D。以上都不对 10。急救溺水者时不对的的做法( )A.尽量从背面靠近 B。 溺水者浮在水面时,可以向他抛投木板、竹竿等 C。 不管不顾,立即跳下去救人二、判断(对的打√,错的打×)。(每题 3 分) 1、失足落水后,放松身体,头部后仰。( ) 2、同伴叫我去河边游泳,说那边很好玩,并且去过好几次都没事,我就去了.( ) 3、溺水者,上岸后,仰卧,按压腹背部.( ) 4、游泳时,首先要看有无安全保障。( ) 5、只要水性好,任何地方都可以游泳。( ) 6、游泳时,可以先下水适应,不适应再上岸。( ) 7、当发生溺水时,可以...

1、当您付费下载文档后,您只拥有了使用权限,并不意味着购买了版权,文档只能用于自身使用,不得用于其他商业用途(如 [转卖]进行直接盈利或[编辑后售卖]进行间接盈利)。
2、本站所有内容均由合作方或网友上传,本站不对文档的完整性、权威性及其观点立场正确性做任何保证或承诺!文档内容仅供研究参考,付费前请自行鉴别。
3、如文档内容存在违规,或者侵犯商业秘密、侵犯著作权等,请点击“违规举报”。

碎片内容

2025年小学生防溺水安全知识试题

您可能关注的文档

确认删除?
VIP
微信客服
  • 扫码咨询
会员Q群
  • 会员专属群点击这里加入QQ群
客服邮箱
回到顶部