电脑桌面
添加小米粒文库到电脑桌面
安装后可以在桌面快捷访问

2025年一级建造师建设工程法规及相关知识试题及答案

2025年一级建造师建设工程法规及相关知识试题及答案_第1页
1/8
2025年一级建造师建设工程法规及相关知识试题及答案_第2页
2/8
2025年一级建造师建设工程法规及相关知识试题及答案_第3页
3/8
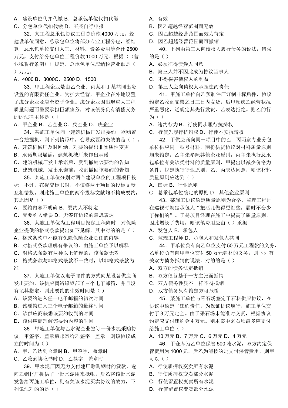
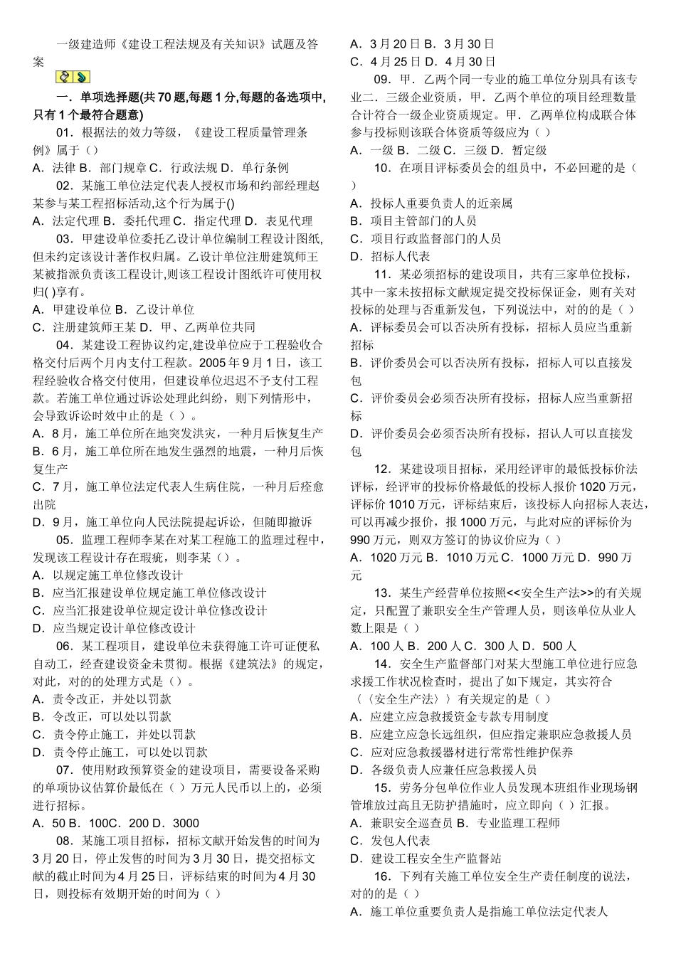
一级建造师《建设工程法规及有关知识》试题及答案一.单项选择题(共 70 题,每题 1 分,每题的备选项中,只有 1 个最符合题意)01.根据法的效力等级,《建设工程质量管理条例》属于()A.法律 B.部门规章 C.行政法规 D.单行条例02.某施工单位法定代表人授权市场和约部经理赵某参与某工程招标活动,这个行为属于()A.法定代理 B.委托代理 C.指定代理 D.表见代理03.甲建设单位委托乙设计单位编制工程设计图纸,但未约定该设计著作权归属。乙设计单位注册建筑师王某被指派负责该工程设计,则该工程设计图纸许可使用权归( )享有。A.甲建设单位 B.乙设计单位 C.注册建筑师王某 D.甲、乙两单位共同04.某建设工程协议约定,建设单位应于工程验收合格交付后两个月内支付工程款。2005 年 9 月 1 日,该工程经验收合格交付使用,但建设单位迟迟不予支付工程款。若施工单位通过诉讼处理此纠纷,则下列情形中,会导致诉讼时效中止的是( )。A.8 月,施工单位所在地突发洪灾,一种月后恢复生产B.6 月,施工单位所在地发生强烈的地震,一种月后恢复生产C.7 月,施工单位法定代表人生病住院,一种月后痊愈出院D.9 月,施工单位向人民法院提起诉讼,但随即撤诉05.监理工程师李某在对某工程施工的监理过程中,发现该工程设计存在瑕疵,则李某()。A.以规定施工单位修改设计B.应当汇报建设单位规定施工单位修改设计C.应当汇报建设单位规定设计单位修改设计D.应当规定设计单位修改设计06.某工程项目,建设单位未获得施工许可证便私自动工,经查建设资金未贯彻。根据《建筑法》的规定,对此,对的的处理方式是()。A.责令改正,并处以罚款 B.令改正,可以处以罚款C.责令停止施工,并处以罚款 D.责令停止施工,可以处以罚款07.使用财政预算资金的建设项目,需要设备采购的单项协议估算价最低在( )万元人民币以上的,必须进行招标。A.50 B.100C.200 D.3000 08.某施工项目招标,招标文献开始发售的时间为3 月 20 日,停止发售的时间为 3 月 30 日,提交招标文献的截止时间为 4 月 25 日,评标结束的时间为 4 月 30日,则投标有效期开始的时间为( )A.3 月 20 日 B.3 月 30 日C.4 月 25 日 D.4 月 30 日 09.甲.乙两个同一专业的施工单位分别具有该专业二.三级企业资质,甲.乙两个单位的项目经理数量合计符合一级企业资质规定。甲.乙两单位构成联合体参与投标则该...

1、当您付费下载文档后,您只拥有了使用权限,并不意味着购买了版权,文档只能用于自身使用,不得用于其他商业用途(如 [转卖]进行直接盈利或[编辑后售卖]进行间接盈利)。
2、本站所有内容均由合作方或网友上传,本站不对文档的完整性、权威性及其观点立场正确性做任何保证或承诺!文档内容仅供研究参考,付费前请自行鉴别。
3、如文档内容存在违规,或者侵犯商业秘密、侵犯著作权等,请点击“违规举报”。

碎片内容

2025年一级建造师建设工程法规及相关知识试题及答案

您可能关注的文档

确认删除?
VIP
微信客服
  • 扫码咨询
会员Q群
  • 会员专属群点击这里加入QQ群
客服邮箱
回到顶部