电脑桌面
添加小米粒文库到电脑桌面
安装后可以在桌面快捷访问

2025年人力资源管理师第一讲组织设置与人力资源管理

2025年人力资源管理师第一讲组织设置与人力资源管理_第1页
1/9
2025年人力资源管理师第一讲组织设置与人力资源管理_第2页
2/9
2025年人力资源管理师第一讲组织设置与人力资源管理_第3页
3/9
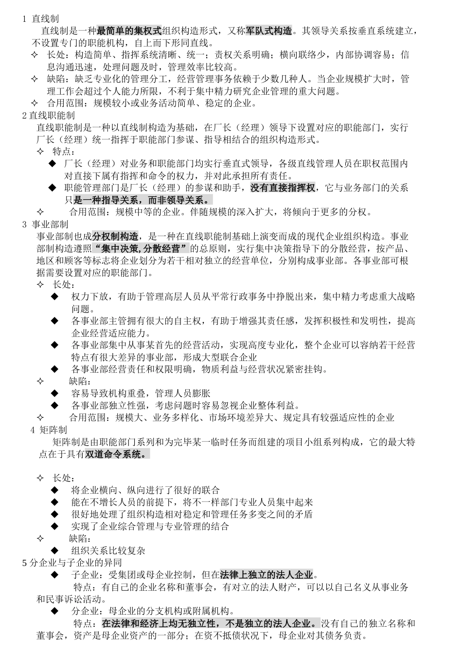
第一讲 组织设置与人力资源规划 第一部分、企业组织规划和设置一 组织设计的原则和措施(一)组织设计的内容1)职能分析和工作岗位设计2)部门化和部门设计3)管理层次和管理幅度的分析和设计4)决策系统的设计5)横向协调和联络的设计6)组织行为规范的设计7)控制系统8)组织变革与组织发展的规划(二) 组织设计时,需考虑和分析的权变原因影响和制约组织构造的原因有一下六个方面:1)信息沟通。2)技术特点。重要包括技术复杂程度和稳定性两个内容。技术复杂程度越低,稳定性越高,越适合采用机械式、相对集权的组织构造;反之,则适合采用有机式、相对分权的组织构造。3)经营战略。构造服从经营战略 (参照经营战略与组织构造的关系部分)4)管理体制。5)企业规模。组织构造的规模和复杂性随企业规模的扩大而对应增长。6)环境变化。外部环境越不稳定,越规定分权型的组织。(三)西方管理学家提出组织设计基本原则管理学家厄威克比较系统地归纳了古典管理学派泰罗、法约尔、韦伯等人的观点1)目的原则 5)相符原则2)职责原则 6)组织阶层原则 3)管理幅度原则 7)专业化原则4)协调原则 8)明确性原则管理学家孔茨,在继承古典管理学派的基础上,提出健全组织工作的15 条基本原则1)目的一致的原则 8)统一指挥的原则2)效率原则 9)职权等级的原则 3)管理幅度原则 10)分工原则4)分级原则 11)职能明确性原则5)授权原则 12)检查职务与业务部门分设的原则6)职责的绝对性原则 13)平衡的原则7)职权和职责对等的原则 14)灵活性原则15)便于领导的原则我国企业在组织构造的改革实践中, 也对应地提出了某些设计原则:1)任务与目的原则 6)集权与分权相结合原则2)专业分工和协调原则 7)稳定性和适应性相结合原则 3)指挥统一原则 8)执行和监督机构分设原则4)有效管理原则 9)精简机构的原则5)责权利相协结合的原则 二 企业组织机构的设置(一)组织构造的种类及特点1 直线制 直线制是一种最简单的集权式组织构造形式,又称军队式构造。其领导关系按垂直系统建立,不设置专门的职能机构,自上而下形同直线。长处:构造简单、指挥系统清晰、统一;责权关系明确;横向联络少,内部协调容易;信息沟通迅速,处理问题及时,管理效率比较高。缺陷:缺乏专业化的管理分工,经营管理事务依赖于少数几种人。当企业规模扩大时,管理工作会超过个人能力所限,不利于集中精力研究企业管理的重大问题。合用...

1、当您付费下载文档后,您只拥有了使用权限,并不意味着购买了版权,文档只能用于自身使用,不得用于其他商业用途(如 [转卖]进行直接盈利或[编辑后售卖]进行间接盈利)。
2、本站所有内容均由合作方或网友上传,本站不对文档的完整性、权威性及其观点立场正确性做任何保证或承诺!文档内容仅供研究参考,付费前请自行鉴别。
3、如文档内容存在违规,或者侵犯商业秘密、侵犯著作权等,请点击“违规举报”。

碎片内容

2025年人力资源管理师第一讲组织设置与人力资源管理

您可能关注的文档

确认删除?
VIP
微信客服
  • 扫码咨询
会员Q群
  • 会员专属群点击这里加入QQ群
客服邮箱
回到顶部