电脑桌面
添加小米粒文库到电脑桌面
安装后可以在桌面快捷访问

工程造价完整程序VIP专享

工程造价完整程序_第1页
1/3
工程造价完整程序_第2页
2/3
工程造价完整程序_第3页
3/3
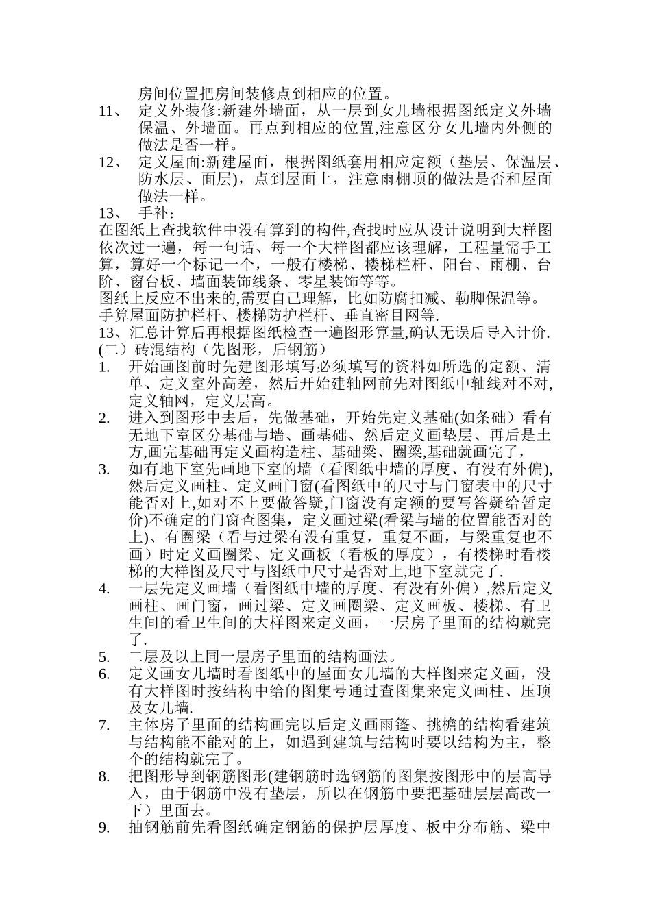
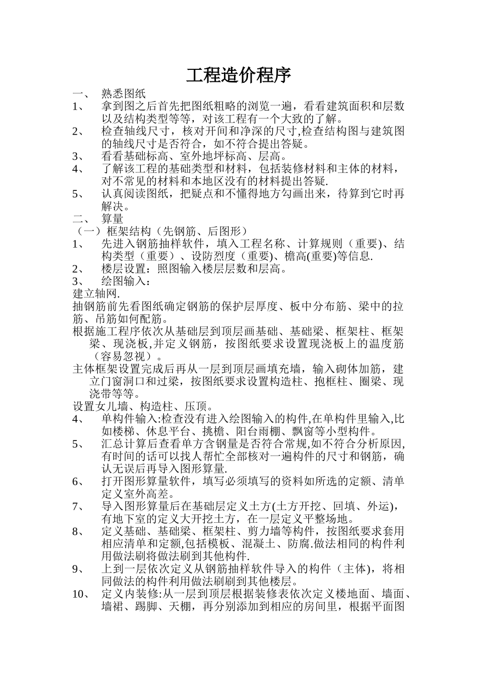
工程造价程序一、 熟悉图纸1、拿到图之后首先把图纸粗略的浏览一遍,看看建筑面积和层数以及结构类型等等,对该工程有一个大致的了解。2、检查轴线尺寸,核对开间和净深的尺寸,检查结构图与建筑图的轴线尺寸是否符合,如不符合提出答疑。3、看看基础标高、室外地坪标高、层高。4、了解该工程的基础类型和材料,包括装修材料和主体的材料,对不常见的材料和本地区没有的材料提出答疑.5、认真阅读图纸,把疑点和不懂得地方勾画出来,待算到它时再解决。二、 算量(一)框架结构(先钢筋、后图形)1、先进入钢筋抽样软件,填入工程名称、计算规则(重要)、结构类型(重要)、设防烈度(重要)、檐高(重要)等信息.2、楼层设置:照图输入楼层层数和层高。3、绘图输入:建立轴网.抽钢筋前先看图纸确定钢筋的保护层厚度、板中分布筋、梁中的拉筋、吊筋如何配筋。根据施工程序依次从基础层到顶层画基础、基础梁、框架柱、框架梁、现浇板,并定义钢筋,按图纸要求设置现浇板上的温度筋(容易忽视)。主体框架设置完成后再从一层到顶层画填充墙,输入砌体加筋,建立门窗洞口和过梁,按图纸要求设置构造柱、抱框柱、圈梁、现浇带等等。设置女儿墙、构造柱、压顶。4、单构件输入:检查没有进入绘图输入的构件,在单构件里输入,比如楼梯、休息平台、挑檐、阳台雨棚、飘窗等小型构件。5、汇总计算后查看单方含钢量是否符合常规,如不符合分析原因,有时间的话可以找人帮忙全部核对一遍构件的尺寸和钢筋,确认无误后再导入图形算量.6、打开图形算量软件,填写必须填写的资料如所选的定额、清单定义室外高差。7、导入图形算量后在基础层定义土方(土方开挖、回填、外运),有地下室的定义大开挖土方,在一层定义平整场地。8、定义基础、基础梁、框架柱、剪力墙等构件,按图纸要求套用相应清单和定额,包括模板、混凝土、防腐.做法相同的构件利用做法刷将做法刷到其他构件.9、上到一层依次定义从钢筋抽样软件导入的构件(主体),将相同做法的构件利用做法刷刷到其他楼层。10、 定义内装修:从一层到顶层根据装修表依次定义楼地面、墙面、墙裙、踢脚、天棚,再分别添加到相应的房间里,根据平面图房间位置把房间装修点到相应的位置。11、 定义外装修:新建外墙面,从一层到女儿墙根据图纸定义外墙保温、外墙面。再点到相应的位置,注意区分女儿墙内外侧的做法是否一样。12、 定义屋面:新建屋面,根据图纸套用相应定额(垫层、保温层、防水层、面层),点到屋面上,注意雨棚顶...

1、当您付费下载文档后,您只拥有了使用权限,并不意味着购买了版权,文档只能用于自身使用,不得用于其他商业用途(如 [转卖]进行直接盈利或[编辑后售卖]进行间接盈利)。
2、本站所有内容均由合作方或网友上传,本站不对文档的完整性、权威性及其观点立场正确性做任何保证或承诺!文档内容仅供研究参考,付费前请自行鉴别。
3、如文档内容存在违规,或者侵犯商业秘密、侵犯著作权等,请点击“违规举报”。

碎片内容

工程造价完整程序

确认删除?
VIP
微信客服
  • 扫码咨询
会员Q群
  • 会员专属群点击这里加入QQ群
客服邮箱
回到顶部