电脑桌面
添加小米粒文库到电脑桌面
安装后可以在桌面快捷访问

工资结构方案表

工资结构方案表_第1页
1/4
工资结构方案表_第2页
2/4
工资结构方案表_第3页
3/4
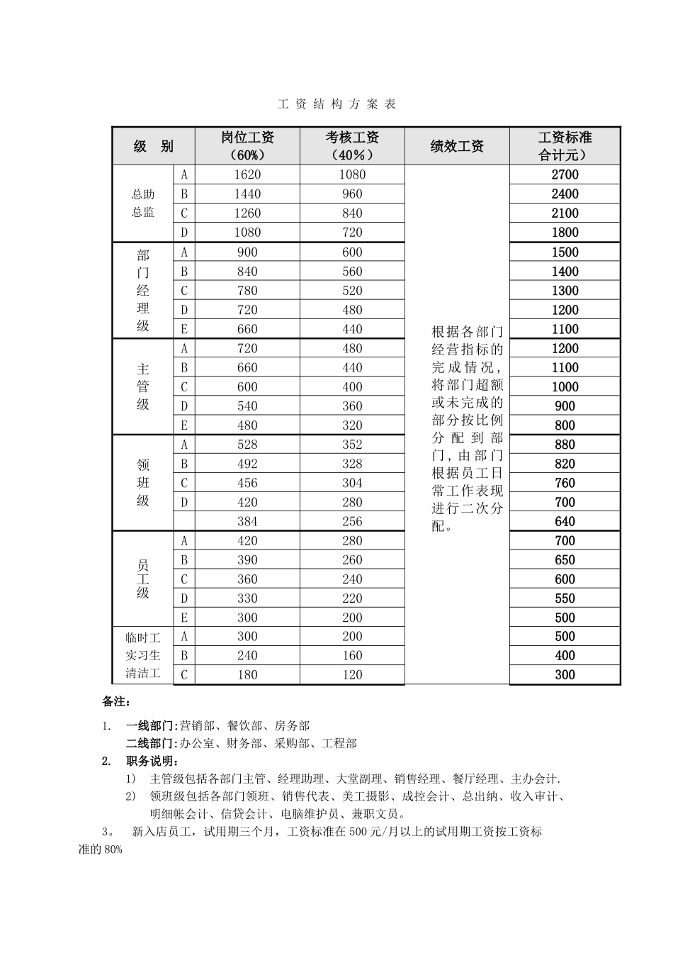
工 资 结 构 方 案 表级 别岗位工资(60%)考核工资(40%)绩效工资工资标准合计元)总助总监A16201080根据各部门经营指标的完 成 情 况 ,将部门超额或未完成的部分按比例分 配 到 部门 , 由 部 门根据员工日常工作表现进行二次分配。2700B14409602400C12608402100D10807201800部门经理级A9006001500B8405601400C7805201300D7204801200E6604401100主 管级A7204801200B6604401100C6004001000D540360900E480320800领班级A528352880B492328820C456304760D420280700384256640员工级A420280700B390260650C360240600D330220550E300200500临时工实习生清洁工A300200500B240160400C180120300备注:1.一线部门:营销部、餐饮部、房务部二线部门:办公室、财务部、采购部、工程部2.职务说明:1)主管级包括各部门主管、经理助理、大堂副理、销售经理、餐厅经理、主办会计.2)领班级包括各部门领班、销售代表、美工摄影、成控会计、总出纳、收入审计、明细帐会计、信贷会计、电脑维护员、兼职文员。3。 新入店员工,试用期三个月,工资标准在 500 元/月以上的试用期工资按工资标准的 80% 执行,工资标准在 500 元/月以下的根据 300 元/月试用.4. 清洁工、杂工、临时工及在校实习生的工资按 300 元执行,试用期三个月,转正后按 400元/月执行.工 资 管 理 方 案为进一步完善酒店薪酬体系,提高酒店内部竞争力,根据酒店的经营管理方针,现制定出东方瑞景国人大酒店《工资管理暂行办法》如下:1. 酒店实行岗位工资制,即根据不同岗位、不同职务、不同工种的差别和技能的高低及对酒店的贡献确定工资级别.2. 酒店对员工工资实行动态管理,以岗位要求制订工资标准,以工作绩效体现工资差别,即根据员工个人表现和贡献可升可降.3. 各级员工享受相应级别的工资,对成绩突出、有特别贡献者经部门推举,人力资源部考核,总经理批准后,可破格享受所担任职务的最上线工资.4. 工资构成:月工资总额=岗位工资+考核工资+相关补贴+绩效工资1) 岗位工资:是根据酒店各岗位的工作标准、岗位职责所设置,是员工的一项基本收入保障.岗位工资=工资总额×60%2) 考核工资: 根据酒店整体效益、部门绩效所设置,与员工的月度绩效、日常奖惩挂钩,发放额随各部门每月的绩效考核情况、人员岗位编制情况上下浮动。考核工资=工资总额×40%3) 相关补贴: a) 夜班津贴:根据部门排班情况,凡正常排班情况下在 24:00 以后下班的夜班人员(含实习生)...

1、当您付费下载文档后,您只拥有了使用权限,并不意味着购买了版权,文档只能用于自身使用,不得用于其他商业用途(如 [转卖]进行直接盈利或[编辑后售卖]进行间接盈利)。
2、本站所有内容均由合作方或网友上传,本站不对文档的完整性、权威性及其观点立场正确性做任何保证或承诺!文档内容仅供研究参考,付费前请自行鉴别。
3、如文档内容存在违规,或者侵犯商业秘密、侵犯著作权等,请点击“违规举报”。

碎片内容

工资结构方案表

您可能关注的文档

确认删除?
VIP
微信客服
  • 扫码咨询
会员Q群
  • 会员专属群点击这里加入QQ群
客服邮箱
回到顶部