电脑桌面
添加小米粒文库到电脑桌面
安装后可以在桌面快捷访问

平台合作协议

平台合作协议_第1页
1/7
平台合作协议_第2页
2/7
平台合作协议_第3页
3/7
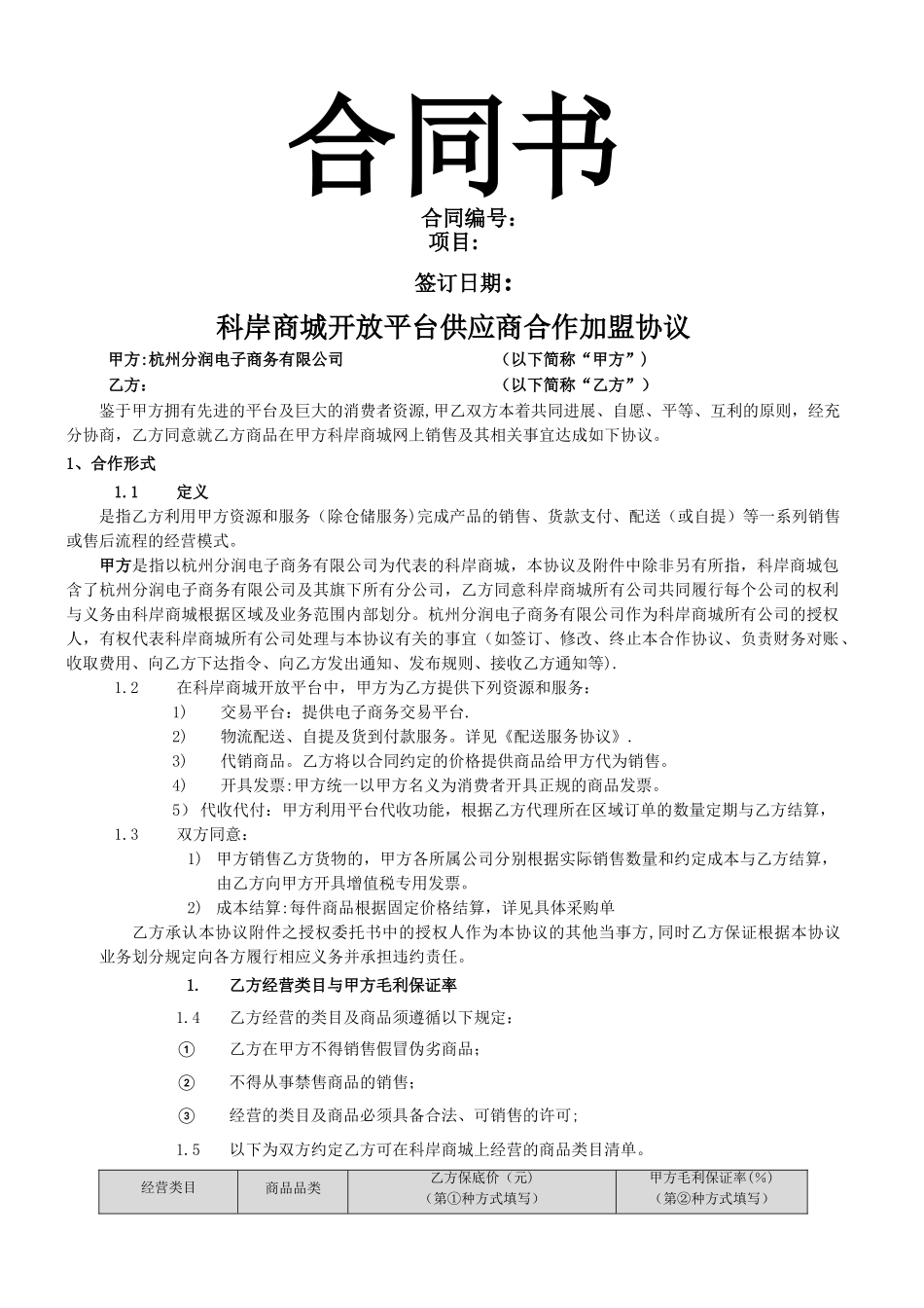
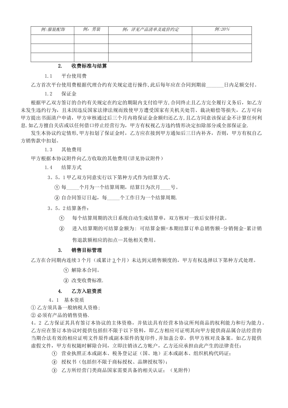
合同书合同编号:项目:签订日期:科岸商城开放平台供应商合作加盟协议甲方:杭州分润电子商务有限公司(以下简称“甲方”)乙方:(以下简称“乙方”)鉴于甲方拥有先进的平台及巨大的消费者资源,甲乙双方本着共同进展、自愿、平等、互利的原则,经充分协商,乙方同意就乙方商品在甲方科岸商城网上销售及其相关事宜达成如下协议。1、合作形式1.1定义是指乙方利用甲方资源和服务(除仓储服务)完成产品的销售、货款支付、配送(或自提)等一系列销售或售后流程的经营模式。甲方是指以杭州分润电子商务有限公司为代表的科岸商城,本协议及附件中除非另有所指,科岸商城包含了杭州分润电子商务有限公司及其旗下所有分公司,乙方同意科岸商城所有公司共同履行每个公司的权利与义务由科岸商城根据区域及业务范围内部划分。杭州分润电子商务有限公司作为科岸商城所有公司的授权人,有权代表科岸商城所有公司处理与本协议有关的事宜(如签订、修改、终止本合作协议、负责财务对账、收取费用、向乙方下达指令、向乙方发出通知、发布规则、接收乙方通知等).1.2在科岸商城开放平台中,甲方为乙方提供下列资源和服务:1)交易平台:提供电子商务交易平台.2)物流配送、自提及货到付款服务。详见《配送服务协议》.3)代销商品。乙方将以合同约定的价格提供商品给甲方代为销售。4)开具发票:甲方统一以甲方名义为消费者开具正规的商品发票。5) 代收代付:甲方利用平台代收功能,根据乙方代理所在区域订单的数量定期与乙方结算,1.3双方同意:1) 甲方销售乙方货物的,甲方各所属公司分别根据实际销售数量和约定成本与乙方结算,由乙方向甲方开具增值税专用发票。2) 成本结算:每件商品根据固定价格结算,详见具体采购单乙方承认本协议附件之授权委托书中的授权人作为本协议的其他当事方,同时乙方保证根据本协议业务划分规定向各方履行相应义务并承担违约责任。1.乙方经营类目与甲方毛利保证率1.4乙方经营的类目及商品须遵循以下规定:①乙方在甲方不得销售假冒伪劣商品;②不得从事禁售商品的销售;③经营的类目及商品必须具备合法、可销售的许可;1.5以下为双方约定乙方可在科岸商城上经营的商品类目清单。经营类目商品品类乙方保底价(元)(第①种方式填写)甲方毛利保证率(%)(第②种方式填写)例:服装配饰例:男装例:详见产品清单及底价约定例:20%2.收费标准与结算1.1平台使用费乙方首次平台使用费根据代理合约有关规定进行操作,此后每年应在合同到期前_______...

1、当您付费下载文档后,您只拥有了使用权限,并不意味着购买了版权,文档只能用于自身使用,不得用于其他商业用途(如 [转卖]进行直接盈利或[编辑后售卖]进行间接盈利)。
2、本站所有内容均由合作方或网友上传,本站不对文档的完整性、权威性及其观点立场正确性做任何保证或承诺!文档内容仅供研究参考,付费前请自行鉴别。
3、如文档内容存在违规,或者侵犯商业秘密、侵犯著作权等,请点击“违规举报”。

碎片内容

平台合作协议

您可能关注的文档

确认删除?
VIP
微信客服
  • 扫码咨询
会员Q群
  • 会员专属群点击这里加入QQ群
客服邮箱
回到顶部