电脑桌面
添加小米粒文库到电脑桌面
安装后可以在桌面快捷访问

年级组长职责及考核细则

年级组长职责及考核细则_第1页
1/3
年级组长职责及考核细则_第2页
2/3
年级组长职责及考核细则_第3页
3/3
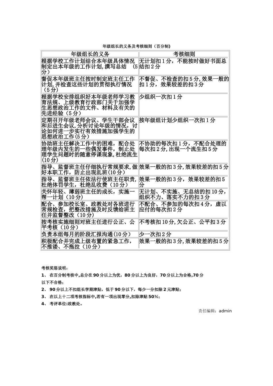
年级组长职责及考核细则年级组长在政教主任领导下,负责督促、落实本年级的学校各项工作,重点组织全年级老师抓好本年级的班主任工作和学生的政治思想工作及其他一些活动。 1.根据学校工作计划结合本年级具体情况制定出本年级的工作计划,督促本年级班主任按时制定班主任工作计划,并检查这些计划的贯彻执行情况。 2.根据学校安排组织好本年级老师的政治学习,学习内容除政治学习材料外,还要学习教育法规、上级教育行政部门关于加强学生思想政治工作的文件、材料及有关的先进经验. 3.定期召开年级老师会议和学生干部会议,分析讨论年级的情况,讨论如何进一步实行有效措施加强学生的思想政治工作,以保证本年级教学工作顺利进行。 4.负责讨论学生的奖惩,协助班主任解决工作中的困难,配合处理年级内发生的一些偶发事件,制止处理学生问题的随意停课现象,杜绝流生. 5.组织与协助安排好年级学生的思想教育活动、课外活动,以及集体的公益劳动和爱国卫生工作。 6.根据学校安排,开好学生家长会和督促班主任做好家访工作。 7.做好年级老师的政治思想工作,团结好年级的老师,发挥全年级组老师的积极性并听取大家的意见和建议及时向学校反映。8.仔细做好年级老师在升旗仪式、政治学习及日常工作中的考勤、考绩工作9.配合政教处完成对班主任的考评工作. 镇江新区中学年级组工作的管理规定及考核意见(讨论稿) 一、指导思想:为全面实施素养教育,加强年级组教育教学管理,提高管理质量,形成良好班风、校风,提升学校品位,现出台年级组工作的管理规定及考核意见.二、具体意见(一)年级组长的聘用:实行个人申报或本年级组 5 人以上联名推举,校长室或政教处提名推举等方式产生候选人,由政教主任主持,在候选人所在年级进行无记名投票,直接选举产生.年级组长与政教处主任签订聘用合同,报校长室公布上岗.(二)实行学年聘用制,在聘用期内有下列情况之一,经校长室、政教处讨论,可随时撤换,被撤换者年度考核视为不合格.1.主观努力不够,本组应有的管理活动不能正常开展的;2.主观努力不够,不能如期完成学校交办的管理工作的;3.不服从学校分工,消极对待年级组工作的;4.对组员的检查、考核徇私舞弊、弄虚作假的.(三)年级组长的权利:为保障年级组工作的顺利开展,发挥年级组长对组员的指导、监督作用和年级组独立操作的职能,给予年级组长以下职权:1.按学校规定,每年享受 250 元津贴,按百分制进行考核。2.年级组长有权...

1、当您付费下载文档后,您只拥有了使用权限,并不意味着购买了版权,文档只能用于自身使用,不得用于其他商业用途(如 [转卖]进行直接盈利或[编辑后售卖]进行间接盈利)。
2、本站所有内容均由合作方或网友上传,本站不对文档的完整性、权威性及其观点立场正确性做任何保证或承诺!文档内容仅供研究参考,付费前请自行鉴别。
3、如文档内容存在违规,或者侵犯商业秘密、侵犯著作权等,请点击“违规举报”。

碎片内容

年级组长职责及考核细则

您可能关注的文档

确认删除?
VIP
微信客服
  • 扫码咨询
会员Q群
  • 会员专属群点击这里加入QQ群
客服邮箱
回到顶部